Extended Data Fig. 2: Pre-cancerous niche promotes epithelia proliferation and tumour growth; (Corresponds to Fig. 1).
From: Precancerous niche remodelling dictates nascent tumour persistence

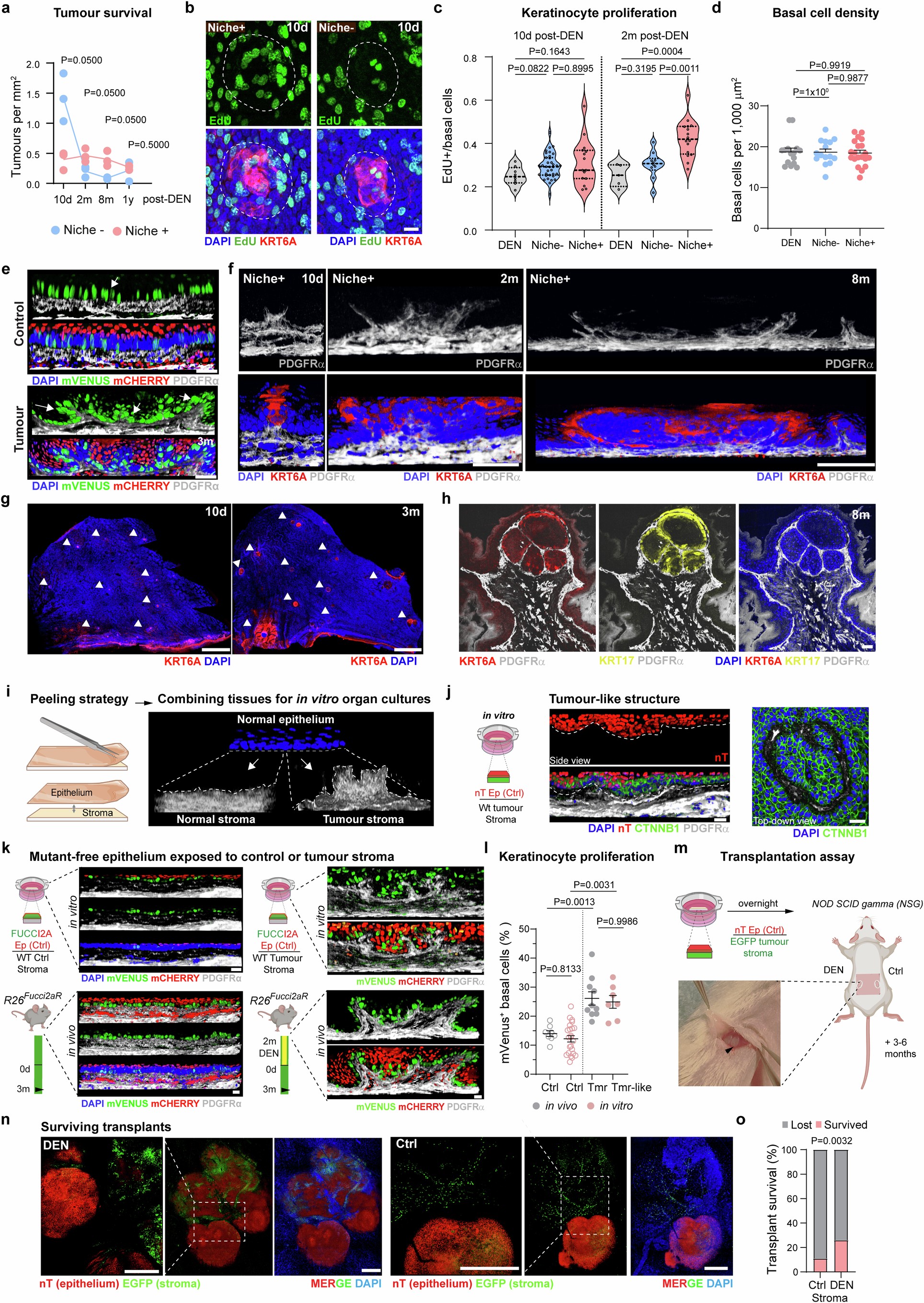
a, Density of Niche+ and Niche– tumours at the indicated time points after DEN treatment. n = 3 mice per time point; solid lines represent means. One-tailed Mann-Whitney test Niche– versus Niche+ tumours per time-point. b, Confocal images showing EdU incorporation (green) in KRT6A+ nascent tumours (red, dashed line) 10 d after DEN treatment. DAPI (blue). Scale bars, 10 µm. c, Number of EdU+ basal keratinocytes normalised per basal cell density at the indicated time points after DEN treatment. N, number of normal areas or Niche– or Niche+ tumours; n = 84 (10 d), 20 (2 m) Niche– tumours, n = 35 (10 d), 38 (2 m) Niche+ tumours, and n = 20 (10 d), 14 (2 m) DEN areas from 3 mice per condition. Data expressed as violin plots with mean (solid lines) and quartiles (dashed lines). One-way Welch’s ANOVA with multiple comparison was used to assess significance. d, Quantification of basal keratinocyte cells per area in DEN, Niche– or Niche+ early tumours. N is number of DEN or tumour areas from 3 mice. Data expressed as mean+s.e.m. One-way Welch’s ANOVA with multiple comparisons was used to assess significance. e, 3D-rendered confocal side-views of a tumour 3 m after DEN treatment and its respective age-matched control showing R26Fucci2aR tissue (mCherry, G1 cells; red mVenus, S/G2/M cells; green). PDGFRα (fibroblasts, grey). Scale bar, 50 μm. White arrows mark proliferating cells in the basal layer. f, 3D-rendered confocal side-views showing growing Niche+ tumours at the indicated time points after DEN treatment; DAPI (blue); KRT6A (red); PDGFRα (greyscale). g, Representative confocal images of forestomach epithelia 10 d and 3 m after DEN treatment. DAPI (blue); KRT6A (red). White arrowheads highlight tumours at indicated time points. Scale bars, 1.5 mm. Data form n = 3 animals per timepoint. h, Representative confocal images of a transversal cross-section of a forestomach tumour showing the presence of the stromal niche 8 m afterDEN treatment. DAPI (blue); KRT6A (red); KRT17 (yellow); PDGFRα (grey). Scale bar, 25 µm. Data from n = 4 animals. i, Schematic illustration of ex vivo 3D heterotypic organ cultures. After separating epithelial and stromal layers, control epithelia were combined with stroma of surviving tumours 3 m after DEN withdrawal (dashed lines). This was compared to tissue constructs combining control epithelia and control stroma. j, Schematic representation of the heterotypic construct approach used (left). Ep, epithelium; WT, wild-type. Images (middle and right) show the emerging tumour like structure in control epithelium, side and top-down views, respectively. Grafted epithelium expressed nuclear tdTomato (nT, red, from nTnG mice). DAPI (blue); β-catenin (CTNNB1, green), PDGFRα (greys). Scale bars, 25 µm. Data from 10 biological replicates. k, Experimental protocol (left) and representative side-views of 3D-rendered confocal images (right) of 3D heterotypic tissue constructs 7 d post-culture and in vivo control or tumour tissue for comparison. PDGFRα labels fibroblasts (greyscale); in R26Fucci2aR tissue mCherry, G1 cells (red); mVenus, S/G2/M cells (green). Scale bars, 25 µm. Ep, epithelium; WT, wild-type; Ctrl, control. Tumour bearing tissue was collected 3 m after DEN treatment. l, Quantification of cycling (mVenus+) basal keratinocytes (Krt) from k, expressed as percentage of total number of basal cells. Dots are data from an individual tumour (Tmr, in vivo), tumour-like structure (Tmr-like, heterotypic culture), and the respective in vivo and in vitro control areas. Dots represent areas assessed across different biological replicates n = 9 control areas, from 3 mice in vivo, 23 control areas from 3 mice in vitro and n = 10 tumours from 6 mice in vivo and 7 tumour like structures from 5 mice in vitro. Data expressed as mean±s.e.m. One-way Welch’s ANOVA with multiple comparisons were used to assess significance. m, Schematic representation of the subcutaneous heterotypic grafting approach to NOD SCID gamma (NSG) immunodeficient mice. Grafted epithelium expressed nuclear tdTomato (nT, red, nTnG mice), while accompanying stroma was EGFP (green, from H2B-EGFP mice) to distinguish the origin of cells in the graft. DEN treated tissue was collected 3 m after DEN treatment. n, Representative confocal images (from m) showing the long-term survival of a graft combining healthy untreated nT epithelium with EGFP tumour or control stroma. Scale bars 500 µm. o, Quantification of surviving and lost graft constructs from n, 3-6 m post-transplantation expressed as percentage. 19 control and 23 DEN constructs were transplanted across 10 animals, respectively. Statistical significance was determined by a one-sided Chi-squared test. Days (d), months (m), control (ctrl). Illustrations in i,j,k,m were created in BioRender; Alcolea, M. https://BioRender.com/kvs2ti9 (2026). Source data (a,c,d,l,o).