Extended Data Fig. 1: Massively parallel assay and validation experiments on pre-mir-324.
From: DICER cleavage fidelity is governed by 5′-end binding pockets

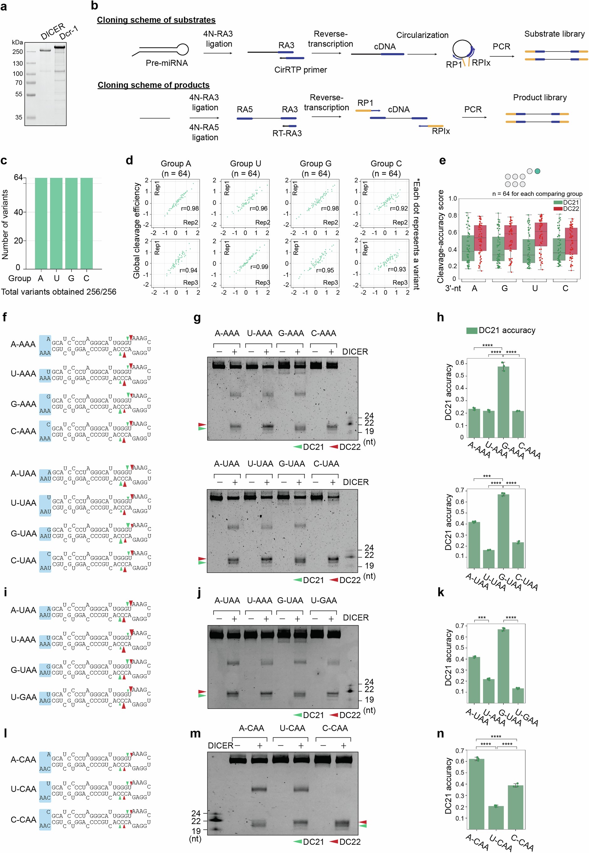
a, SDS–PAGE of purified human DICER and Drosophila melanogaster Dcr-1. b, Library construction scheme for massively parallel dicing assays. Substrate libraries were generated by circular ligation product libraries used RA3/RA5 ligation. Reverse transcription and PCR amplification steps are shown for both substrate and product libraries. Detailed methodologies are described in the Methods section. c, Summary of variants recovered from massively parallel dicing of randomized pre-mir-324. Each group (A, U, G, C) has 64 theoretical variants; recovery was complete. d, Reproducibility of the massively parallel dicing assay. The global cleavage efficiency of DICER was calculated across three replicates for each group (A, U, G, and C). Green dots represent individual variants. High Pearson correlation (r) demonstrates assay reproducibility. e, Effect of the 3′-terminal nucleotide on DICER cleavage-site accuracy. Box plots represent the DC21 and DC22 cleavage accuracy across variants with different 3′-terminal nucleotides. f,i,l, Sequences and diagrams of pre-mir-324 variants. Green and red arrowheads mark cleavage at DC21 and DC22 positions, respectively. g,j,m, In vitro dicing assays for pre-mir-324 variants. h,k,n, Quantification of DC21 accuracy from three independent repeats of the assays in g,j,m. DC21 accuracy was calculated as DC21 products divided by total cleaved products.