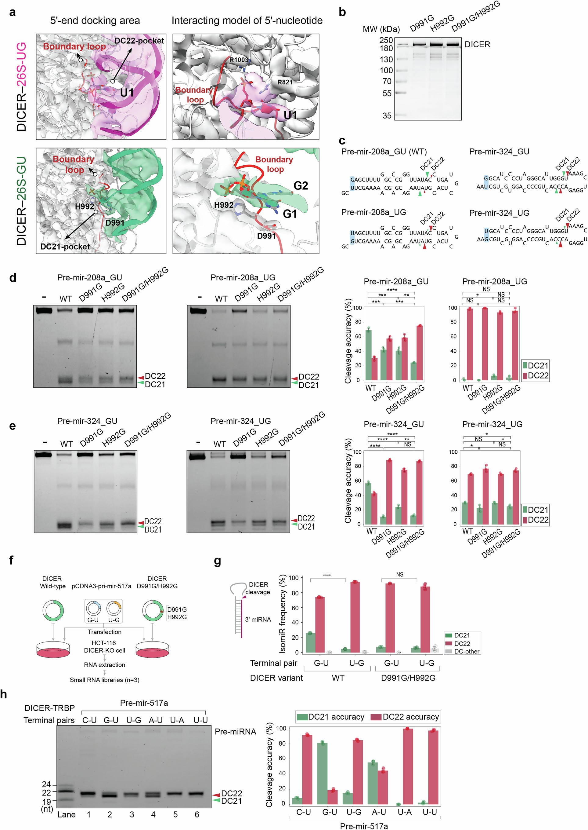
Extended Data Fig. 4: Identification of a 5′-G-favoured binding pocket.
From: DICER cleavage fidelity is governed by 5′-end binding pockets

a, 5′-end docking region and interacting models for terminal nucleotides in DICER–shRNA complexes. Top, DICER–26S-UG: surface cutaway highlighting the boundary loop (red), DC22 pocket, and modelled interactions of the 5′-terminal nucleotide U1 with residues R821 and R1003. Bottom, DICER–26S-GU: analogous views showing the boundary loop and DC21 pocket with the 5′-terminal nucleotide G1 positioned near residues D991 and H992. b, SDS–PAGE of purified DICER variants. c, Sequences and predicted secondary structures of pre-mir-208a and pre-mir-324 substrates. d, In vitro dicing of pre-mir-208a variants by WT and mutant DICER. Representative denaturing gels (DC21/DC22 labelled) and cleavage-site accuracy quantification from three replicates (right). Two-tailed, two-sample t-tests; significance: *p < 0.05, **p < 0.01, ***p < 0.001, ****p < 0.0001; n.s., not significant. e, As in d, for pre-mir-324 variants. Gels (left/middle) and accuracy quantification (right). Same statistics as above. f, Cellular assay workflow. HCT116 DICER-knockout cells were transfected with pri-mir-517a (GU or UG) plus either WT DICER or the G-pocket mutant D991G-H992G. Small-RNA libraries from total RNA profiled DICER cleavage products. g, IsomiR distributions from the cellular assay. Bars show frequencies of DC21 (green), DC22 (red), and other isomiRs (grey) for each pre-mir-517a terminal pair and DICER variant. n = 3 biological replicates. Statistics: two-tailed, two-sample t-tests; **** p < 0.0001; n.s., not significant. h, In vitro dicing of pre-mir-517a with varied terminal pairs by DICER–TRBP. Left: representative denaturing gel (DC21/DC22 labelled). Right: cleavage-site accuracy for DC21 (green) and DC22 (red), n = 3. Statistics: two-tailed, two-sample t-tests; **** p < 0.0001; n.s., not significant.