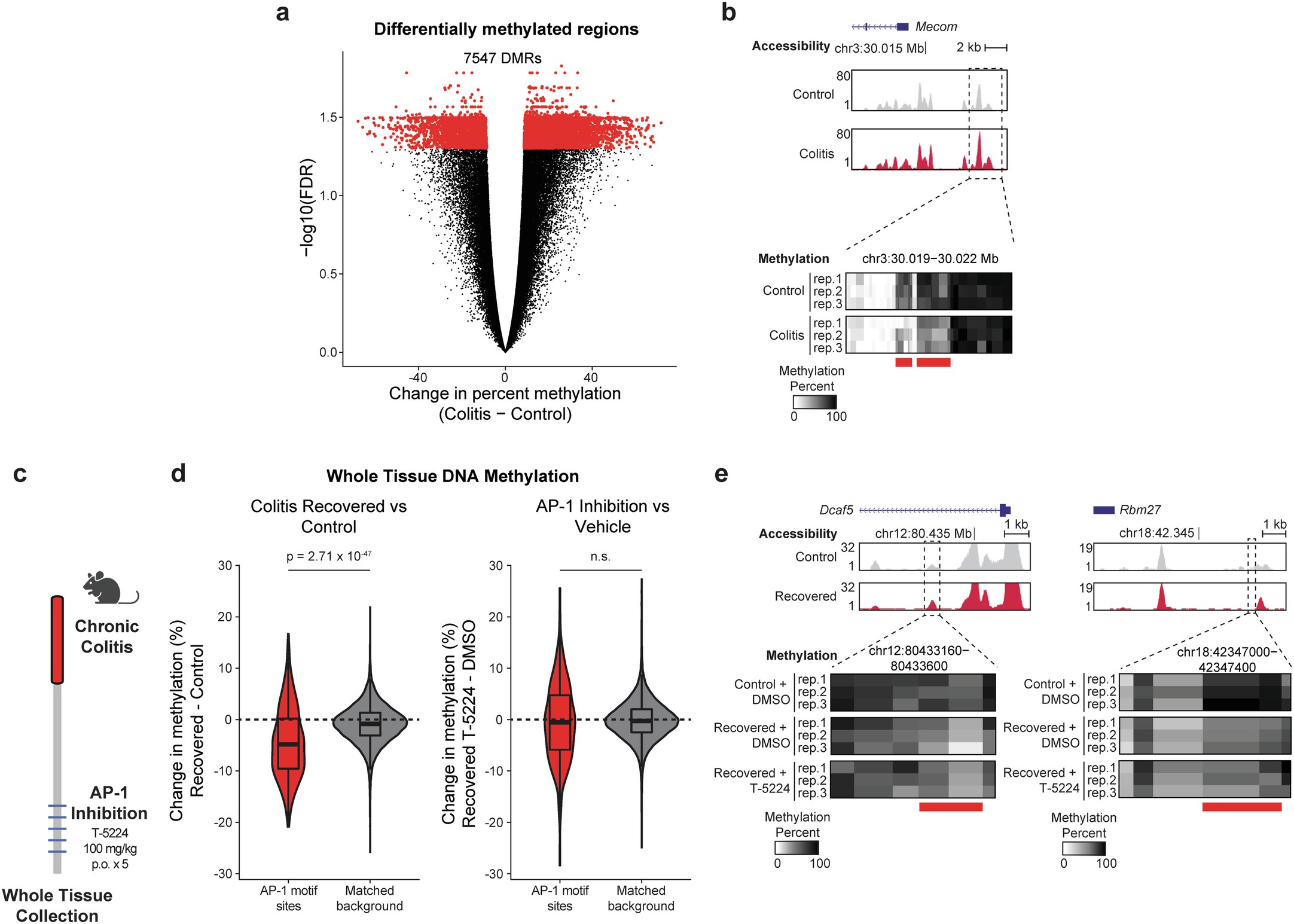
Extended Data Fig. 6: Methylation changes in epigenetic memory of colitis.

a, Differential methylation between colitis and control organoids. The X-axis represents change in methylation percent and the Y-axis represents -log10(FDR) following two-sided t-test. b, Genome tracks at P20 gene Mecom, where the x-axis shows genomic position. Top, ATAC-seq chromatin accessibility data in control and colitis organoids, where the y-axis shows normalized insertions. Bottom, methylation in the selected region, with 3 organoids lines per condition as rows and color indicating percent methylation at CpGs. c, Schematic for AP-1 inhibition in vivo. d, Change in methylation at top 500 most variable AP-1 motif sites and matched background set of peaks. Left, change in methylation following recovery from colitis relative to controls, both DMSO treated. Right, change in methylation following AP-1 inhibition relative to DMSO, both following recovery from colitis. n = 500 top variable AP-1 peaks with AP-1 motifs and n = 36,367 matched background peaks. P-values from two-sided Wilcoxon rank-sum tests. e, Genome tracks at genes Dcaf5 and Rbm27, where the x-axis shows genomic position. Top, ATAC-seq chromatin accessibility data in control and recovered cells (from Fig. 1), where the y-axis shows normalized insertions. Bottom, whole tissue methylation in the selected region, with 3 mice per condition as rows and color indicating percent methylation at CpGs. For box-whisker plots, the center line represents median, the box upper and lower quartiles and the whiskers 1.5 x IQR. Panel c created in BioRender; Nagaraja, S. https://biorender.com/tra3y6g (2026).