Extended Data Fig. 1: Sex differences in prognosis and cell populations in PFA-EPN.
From: Androgen activity in the male embryonic hindbrain drives lethal PFA ependymoma

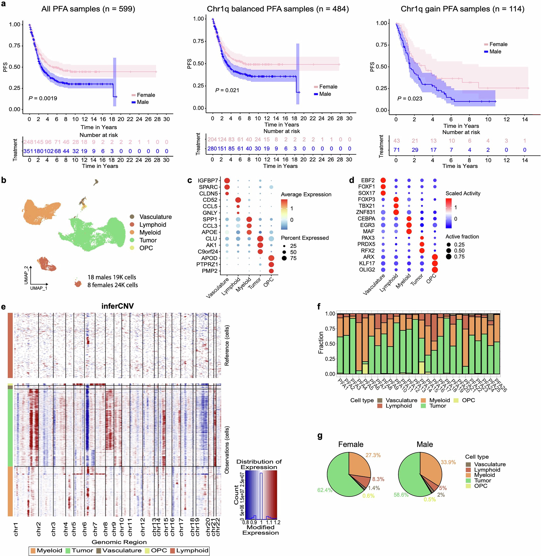
a, Progression-free Kaplan–Meier survival plot for all patients with primary PFA-EPN (n = 599), chromosome 1q balanced patients (n = 484), and chromosome 1q gain patients (n = 114). Statistical significance was calculated using two-sided log-rank test, shaded areas indicate 95% confidence intervals. b, UMAP visualization of broad tumour and microenvironment cell types in the PFA single-cell cohort. c, Top 3 markers of broad cell types by average log2FC. DEGs were assessed using the two-sided MAST test with Benjamini–Hochberg corrections for multiple comparisons (log2FC > 0.25, min.prc.exp > 0.1, adjusted P < 0.05). d, Top 3 most active regulatory networks of broad cell types from SCENIC analysis. e, Copy-number variation analysis by cell in tumour and microenvironment clusters with lymphoid cells as a reference within PFA samples with chromosome 1q gain. f, PFA sample composition of broad cell types. g, Fraction of broad cell types in PFA samples by sex.