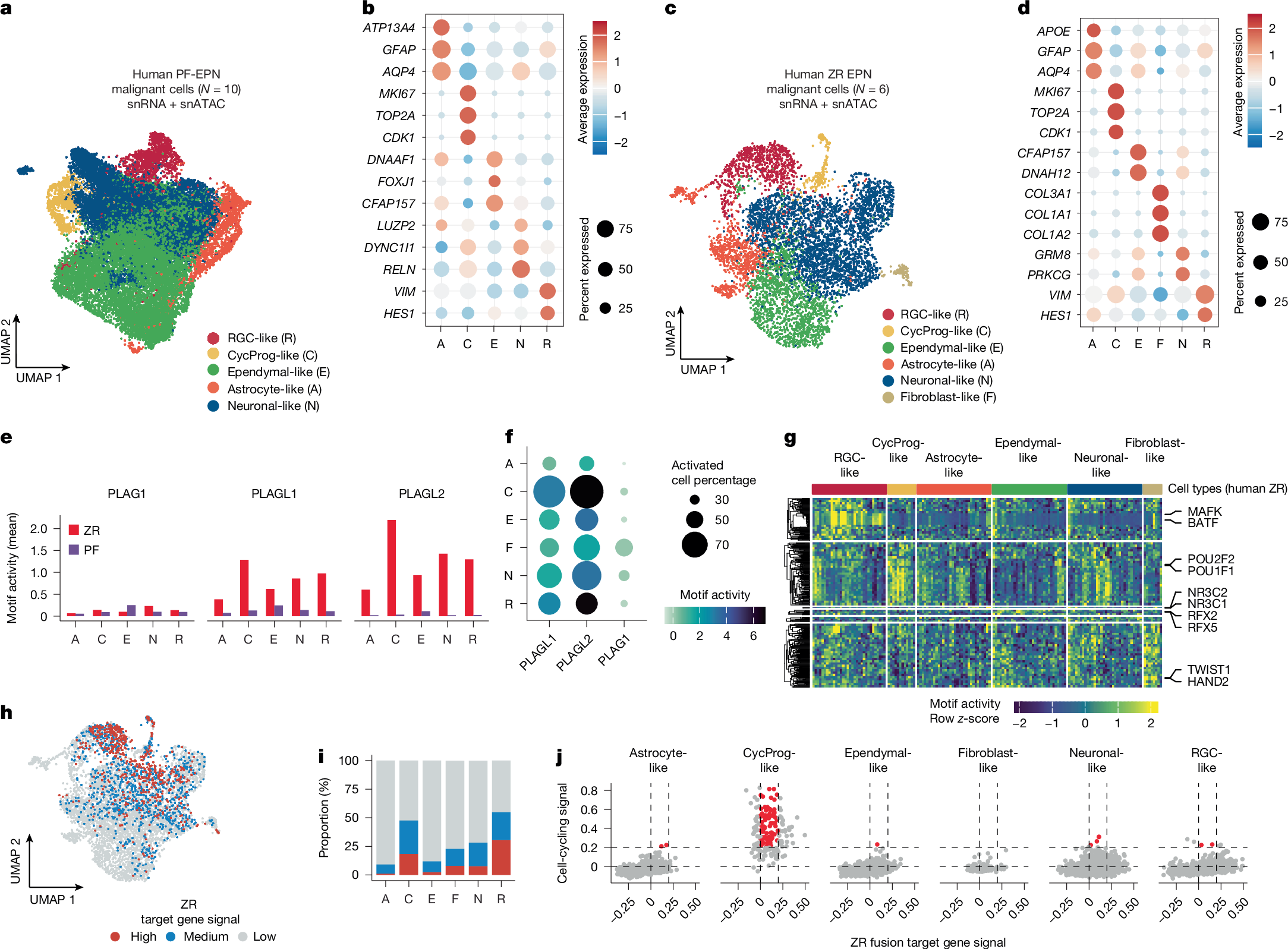
Fig. 4: Higher proportion of ZR and PLAGL motif active cells in progenitor cell types.
From: Dominant clones leverage developmental epigenomic states to drive ependymoma

a,c, Annotated cell types among malignant tumour cells from human PF (a) and ZR (c) snMultiome data. b,d, Expression of known marker genes for each malignant tumour cell type in PF (b) and ZR (d) tumours. e, PLAG family motif activity for each cell type in ZR and PF tumours. f, PLAG1, PLAGL1 and PLAGL2 motif activity for each cell type. g, Landscape of cell-type-specific motif activation. h, Signal intensity of ZR target genes in malignant cells of ZR tumours, indicated as high (red), medium (blue) and low (grey). i, Proportion of cells per cell type with detectable ZR target gene signal. j, Comparison of cell cycling signal score (y axis) versus ZR fusion target gene expression score (x axis) across cell types.