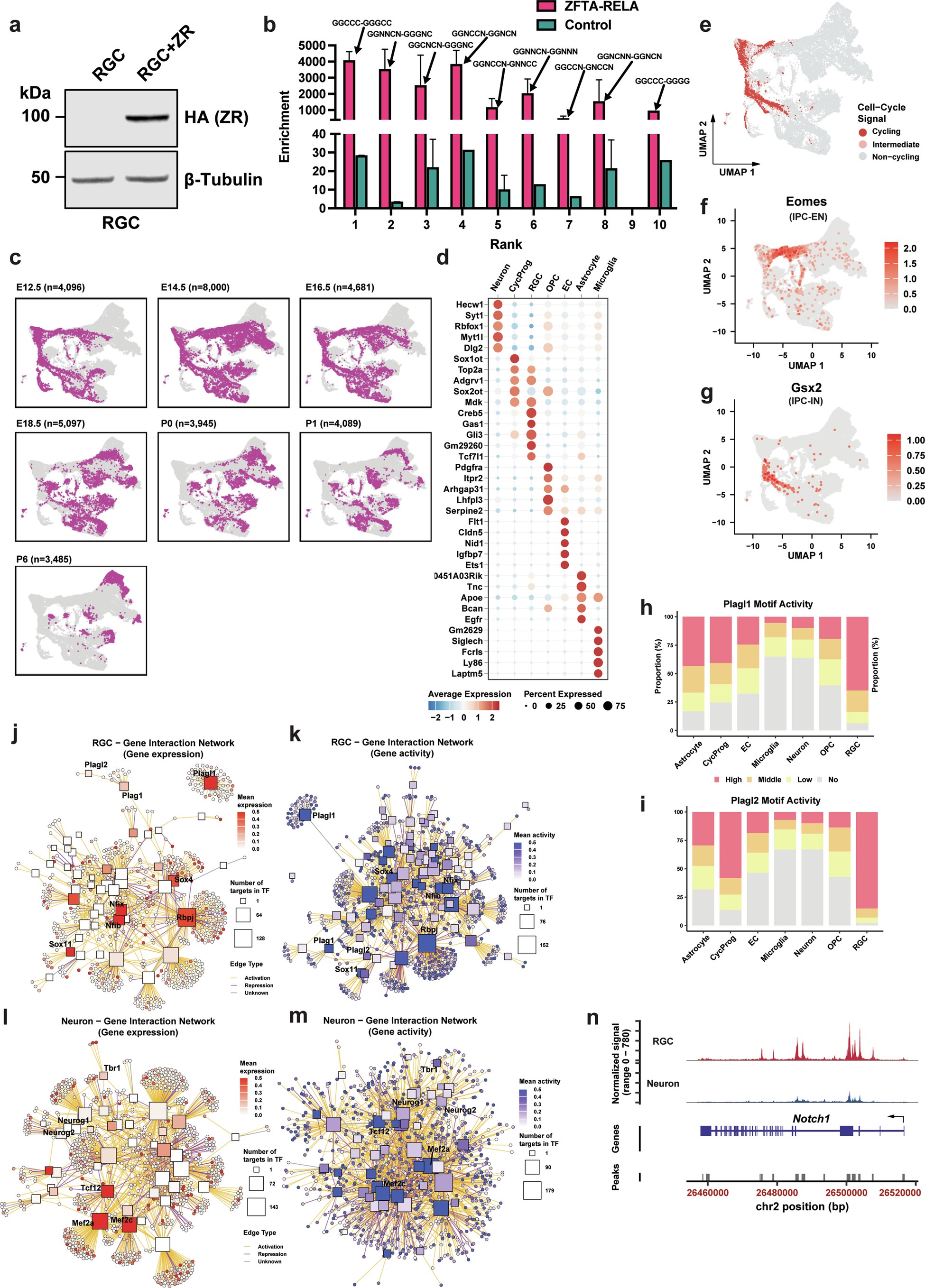
Extended Data Fig. 1: Multi-layered analysis of mouse forebrain development: cell distribution, cell type marker expression, transcription factor regulatory networks, and Plagl family motif activity.
From: Dominant clones leverage developmental epigenomic states to drive ependymoma

(a) Western blot gel image showing expression of HA-tagged ZFTA-RELA (ZR) in RGC + ZR cells compared to control radial glial cells (RGCs). β-Tubulin serves as the loading control. (b) Cognate Site Identification (CSI) experiment to analyze the binding affinity of ZR for PLAG/L family motifs with results ranked by binding motif enrichment. (c) Cell distribution per sample and total cell counts in the integrated UMAP. (d) Top 5 markers for each cell type and corresponding gene expression. (e) Location of cycling cells on mouse forebrain development UMAP. (f) Gene expression of Eomes, a TF that dictates intermediate progenitor cell (IPC) to excitatory neuron (EN) differentiation, in the excitatory neuron cell group. (g) Gene expression of Gsx2, a TF that dictates IPC to inhibitory neuron (IN) differentiation, in the IN cell group. (h-i) Plagl1 and Plagl2 motif activities classified as high, middle, low, and absent categories for each cell type in development. Y-axis represents the proportion of cells per cell type at each activity level. (j, l) TF–target gene interaction network in RGCs and neurons, based on snRNA-seq gene expression data, respectively. (k, m) TF–target gene interaction network in RGCs and neurons with associated gene activity from single-nucleus ATAC-seq (snATAC) data, respectively. (n) Comparison of snATAC peak signals in the Notch1 gene region between RGCs and neuron cell types.