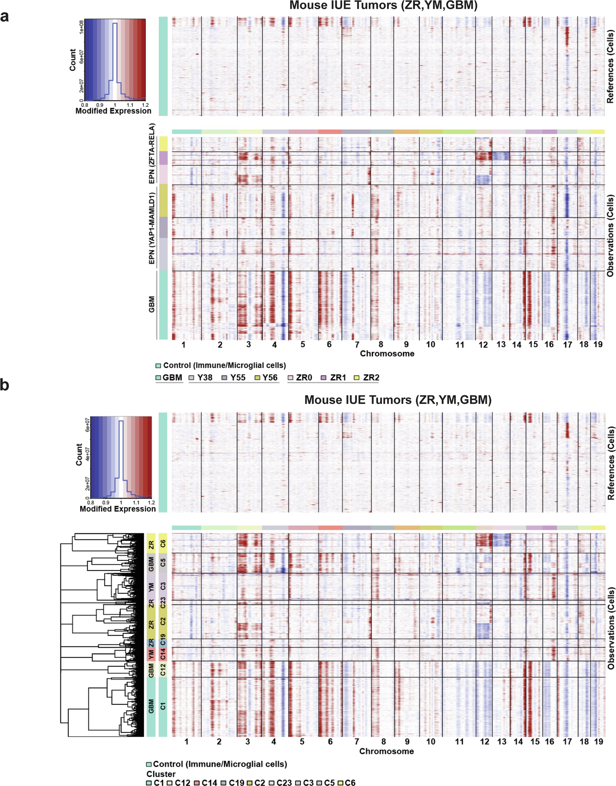
Extended Data Fig. 3: Copy number variation and correlation between ZR signal and Plagl1 motif activity in IUE tumors.
From: Dominant clones leverage developmental epigenomic states to drive ependymoma

(a) Copy number variation (CNV) profiles of IUE tumors derived from snRNA-seq data across samples. (b) CNV profiles of IUE tumors, identified through UMAP-based clustering of snRNA-seq data.