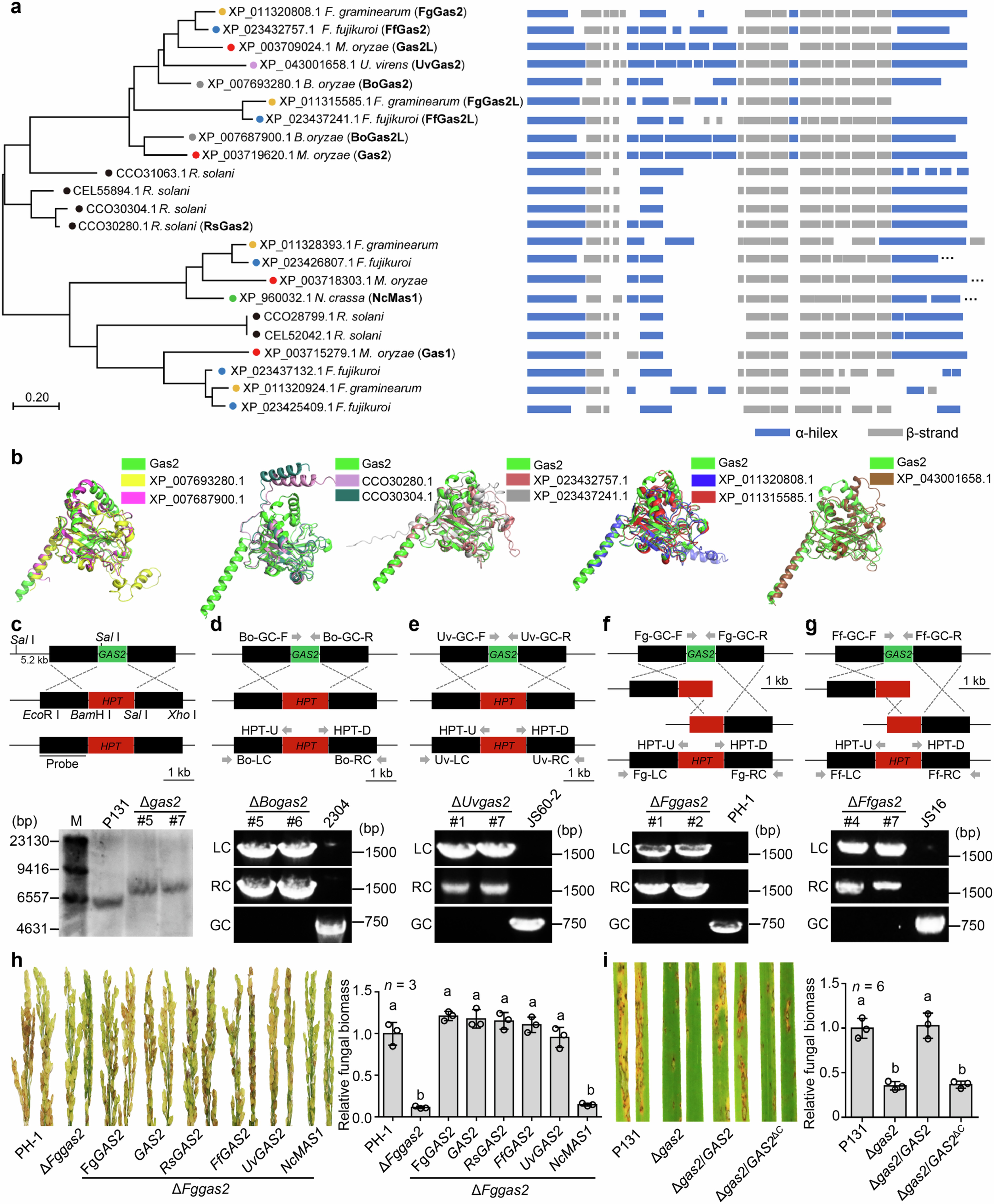
Extended Data Fig. 1: Gas2 is conserved in rice fungal pathogens.
From: Inactivating SnRK1β1A promotes broad-spectrum disease resistance in rice

a, Phylogenetic analysis and secondary structures of Gas1 and Gas2-homologous MAS proteins from rice fungal pathogens and Neurospora crassa. The phylogenetic tree was constructed in MEGA X using the Maximum Likelihood method. The secondary structures of MAS proteins were predicted with PSIPRED 4.0. b, Comparisons of the AlphaFold2 predicated 3D-structure of Gas2 from M. oryzae with its orthologues from Bipolaris oryzae (XP_007693280.1/BoGas2 and XP_007687900.1/BoGas2L), Rhizoctonia solani (CCO30280.1/RsGas2 and CCO30304.1/RsGas2L), F. fujikuroi (XP_023432757.1/FfGas2 and XP_023437241.1/FfGas2L), Fusarium graminearum (XP_011320808.1/FgGas2 and XP_011315585.1/FgGas2L) and Ustilaginoidea virens (XP_043001658.1/UvGas2), which cause brown spot, sheath blight, bakanae, head blight and false smut in rice, respectively. Different colour dots indicate MAS proteins from different rice fungal pathogens. c–g, Schematic diagrams of knockout strategies for generating Δgas2 (c), ΔBogas2 (d), ΔUvgas2 (e), ΔFggas2 (f) and ΔFfgas2 (g) and their verification. Δgas2 by Southern blot analysis; genomic DNA isolated from wild type (WT) P131 and the two Δgas2 mutants was digested with SalI. The blot analysis was performed by the digoxin kit instructions. HindIII-digested λ-DNA was used as a marker in c. Genomic DNA isolated from the other fungal mutants and its corresponding WT strains were amplified by PCR using specific primers (d–g). h, Virulence of F. graminearum ΔFggas2 mutant on Nipponbare (NPB) could be rescued by GAS2-orthologues from rice fungal pathogens but not by unrelated MAS from saprophytic N. crassa. Relative fungal biomass was measured by qPCR at 5 dpi. i, The WT virulence of Δgas2 mutant could not be rescued by introducing GAS2 without the C-terminus (Δgas2/GAS2ΔC). Rice leaves were sprayed with M. oryzae P131, Δgas2 and Δgas2/GAS2ΔC strains. Relative fungal biomass was measured by qPCR at 5 dpi. Data represent mean ± s.d.; n = biologically independent samples in the graphs. One-way ANOVA followed by post-hoc Tukey tests were used in (h,i); letters denote significantly different groups. Experiments were repeated three times (h,i) with similar results.