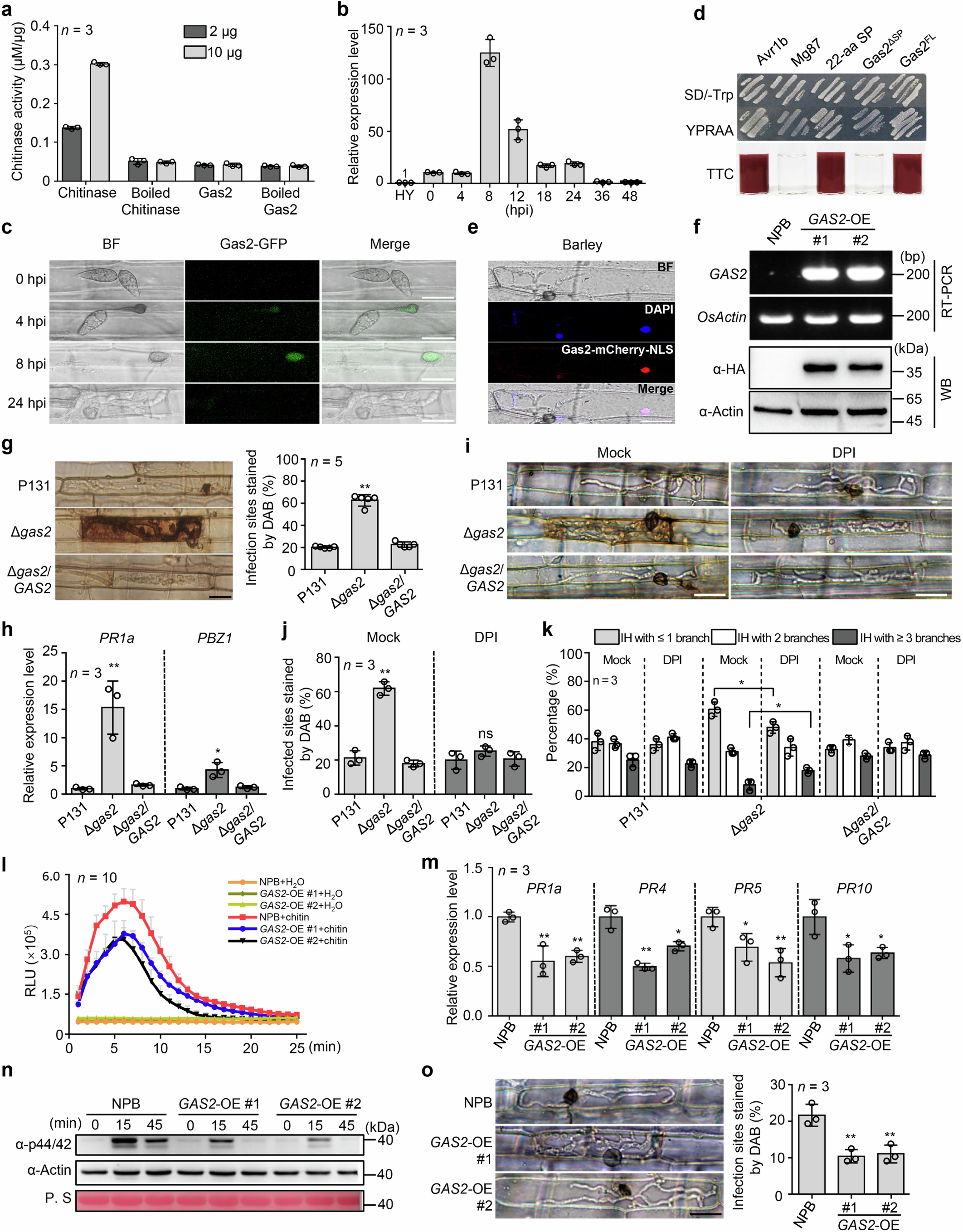
Extended Data Fig. 2: Gas2 is expressed during the appressorial penetration and suppresses chitin-triggered rice immunity.
From: Inactivating SnRK1β1A promotes broad-spectrum disease resistance in rice

a, Gas2 lacks chitinase activity. 2HA–Gas2 expressed in E. coli was purified and used to detect chitinase activity. Chitinase from Oryzae sativa was used as a positive control, and the boiled chitinase was used as a negative control. b, GAS2 is specifically expressed during the appressorial penetration. Relative expression of GAS2 normalized to MoActin was calculated using RT-qPCR with RNA extracted from mycelia hyphae (HY) and rice leaves inoculated with M. oryzae strain P131 at the indicated times. c, Gas2 expressed in the appressorium. Microscopic observation of Gas2–GFP driven by the native promoter was performed using inoculated rice leaf sheaths at the indicated time points. Scale bar, 20 μm. d, The signal peptide from Gas2 could lead to the secretion of SUC2 to allow the growth of yeast transformants on SD-Trp medium and YPRAA medium (top) and secretion of invertase into liquid medium (bottom). e, Gas2–mCherry–NLS could be observed in the nucleus of barely epidermal cells infected by an M. oryzae transformant expressing Gas2–mCherry–NLS at 30 h post-inoculation (hpi). Gas2–mCherry signals clearly overlapped with DAPI stained nucleus. Scale bar, 20 μm. f, Transgenic rice lines of NPB overexpressing 3HA-GAS2 (GAS2-OE) verified at transcriptional (top) and protein (bottom) levels. RNA and protein were extracted from the indicated rice leaves for RT-PCR assays and western blot analysis with anti-HA antibody, respectively. Actin was used as an internal control. g, Rice leaf sheath cells infected with Δgas2 showed stronger ROS production than cells infected with P131 or the complementary strain Δgas2/GAS2. At 36 hpi, rice leaf sheath cells were stained with 3,3′-diaminobenzidine (DAB), and infected sites with cells stained with DAB were counted. Scale bars, 25 μm. h, Rice leaves infected with Δgas2 showed stronger induction of PR genes than leaves infected with P131 or the complementary strain Δgas2/GAS2. RNA samples were collected from rice leaf sheaths inoculated with the indicated strains at 36 hpi. OsActin was used as an internal control. i,j, ROS production in rice leaf sheath cells infected by Δgas2 could be inhibited by diphenyleneiodonium (DPI), an inhibitor of NADPH oxidase. Scale bars, 25 μm. k, The DPI treatment significantly improved the invasive growth of Δgas2 in rice leaf sheath cells. l–n, GAS2-OE lines showed weaker ROS burst (l), weaker induction of PR genes (m), and weaker MAPK activation (n) upon chitin treatment compared with their WT NPBs. Rice tissues were immersed in 0.5 μM chitin for the detection of ROS using the Luminol assay, to measure the expression of PR genes by RT-qPCR, and to perform immunoblotting with an anti-phospho-p44/42 antibody, respectively. OsActin was used as an internal control. o, The leaf sheath cells of GAS2-OE lines infected with M. oryzae strain P131 showed weaker ROS accumulation as compared with WT NPB. At 36 hpi, rice leaf sheath cells were stained with DAB, and infection sites with cells by DAB were counted. Scale bars, 20 μm. Data represent mean ± s.d.; n = biologically independent samples in the graphs. Two-tailed Student’s t tests were employed in (g–k,m,o), *P < 0.05, **P < 0.01. For exact P values, see Source Data. Experiments were repeated at least twice (c–e,n) or three times (a,b,g–m,o) with similar results.