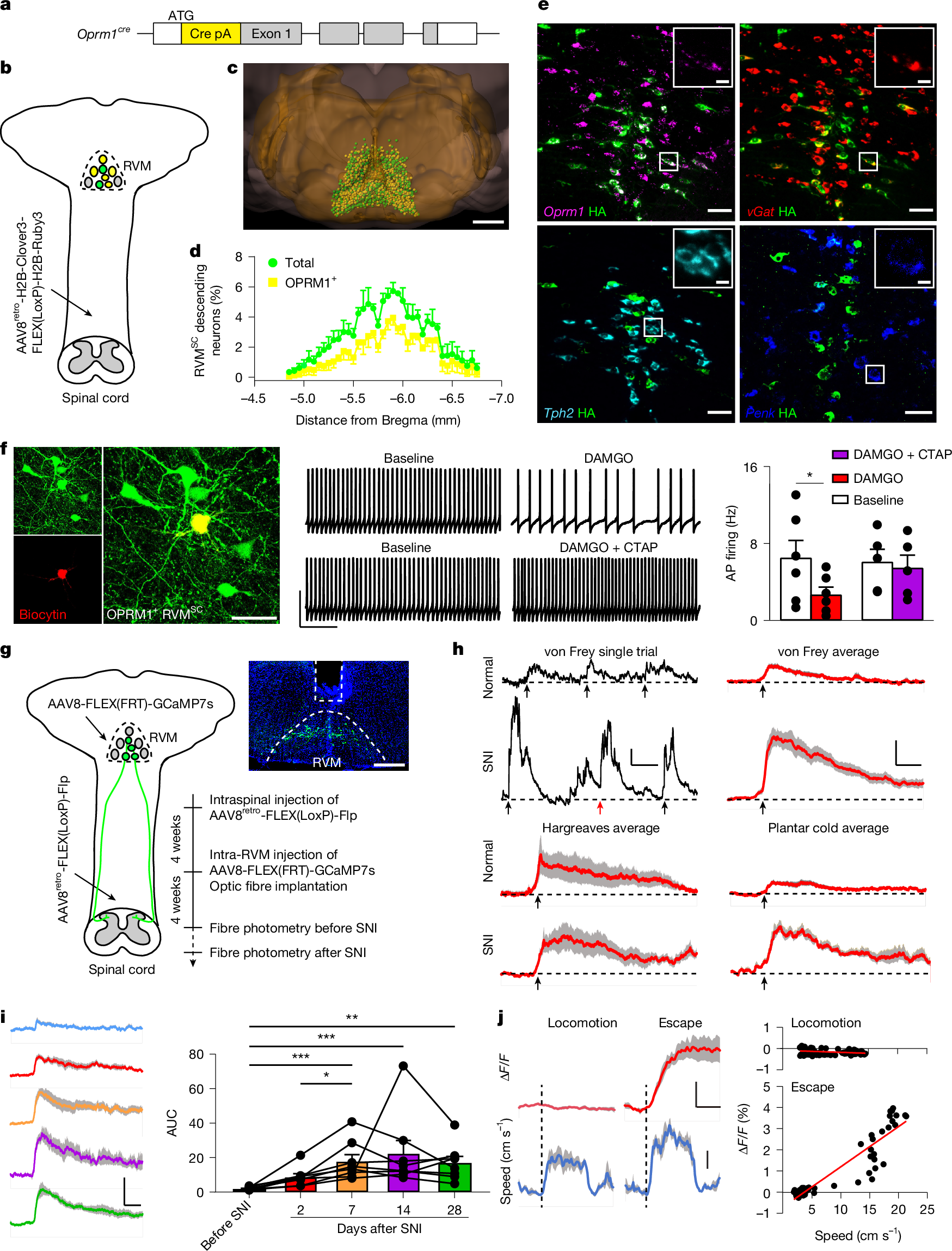
Fig. 1: Labelling and recording of OPRM1+ RVMSC neurons.
From: Deconstruction of a spino-brain–spinal cord circuit that drives chronic pain

a, Design of Oprm1cre mice. b–d, Labelling (b), reconstruction (c) and distribution (d) of RVMSC neurons (n = 4). Scale bar, 1 mm. e, RNAscope detection of Oprm1, vGat (also known as Slc32a1), tryptophan hydroxylase 2 (Tph2) and Penk in OPRM1+ RVMSC neurons, visualized by HA immunostaining (green). n = 5–8 slides from 4 mice. Scale bars, 50 μm. Insets: magnified images of representative neuron(s). Scale bars, 10 μm. f, DAMGO inhibition of OPRM1+ RVMSC neurons. Left, biocytin labelling of a recorded neuron. Scale bar, 50 μm. Example traces (middle) and quantification (right) of action potential (AP) firing before and after treatment with DAMGO (1 μM, n = 6, P = 0.0313) or DAMGO + CTAP (1 μM + 1 μM, n = 5, P = 0.4375). Scale bars, 50 mV and 1 s. g, Experimental timeline for h–j, and representative image of fibre track and jGCaMP7s expression. Scale bar, 500 μm. h, Mechanical (von Frey) and thermal (Hargreaves, plantar cold) response traces. Single trials (black), mean (red), s.e.m. (shading); n = 7–8. Arrows indicate stimulus-evoked (black) or spontaneous (red) paw withdrawal. Scale bars, 5 s and 1% ΔF/F (single trial); 2 s and 1% ΔF/F (average). i, Mechanical response traces (left) and area under curve (AUC; right) before and after SNI (n = 8). (Before and day 7, P = 0.0005; before and day 14, P = 0.0005, before and day 28, P = 0.0038; day 2 and day 7, P = 0.0493). Scale bars, 2 s and 2% ΔF/F. j, Calcium activity (top left), speed (bottom left) and their correlation (right) in a normalized movement bout in mice with SNI. Dashed line, movement start; red line (right), linear fitting of dots (average speed calcium signal). Pearson’s r = −0.8212 (locomotion) or 0.9188 (escape). Scale bars, 50% of movement bout, 2% ΔF/F and 5 cm s−1. See Supplementary Table 1 for detailed statistics. Two-sided Wilcoxon signed-rank test (f); non-parametric analysis of variance (ANOVA) (i). *P < 0.05, **P < 0.01, ***P < 0.001. Mean ± s.e.m.