Fig. 3: The lateral superior colliculus drives mechanical hypersensitization through OPRM1+ RVMSC neurons.
From: Deconstruction of a spino-brain–spinal cord circuit that drives chronic pain

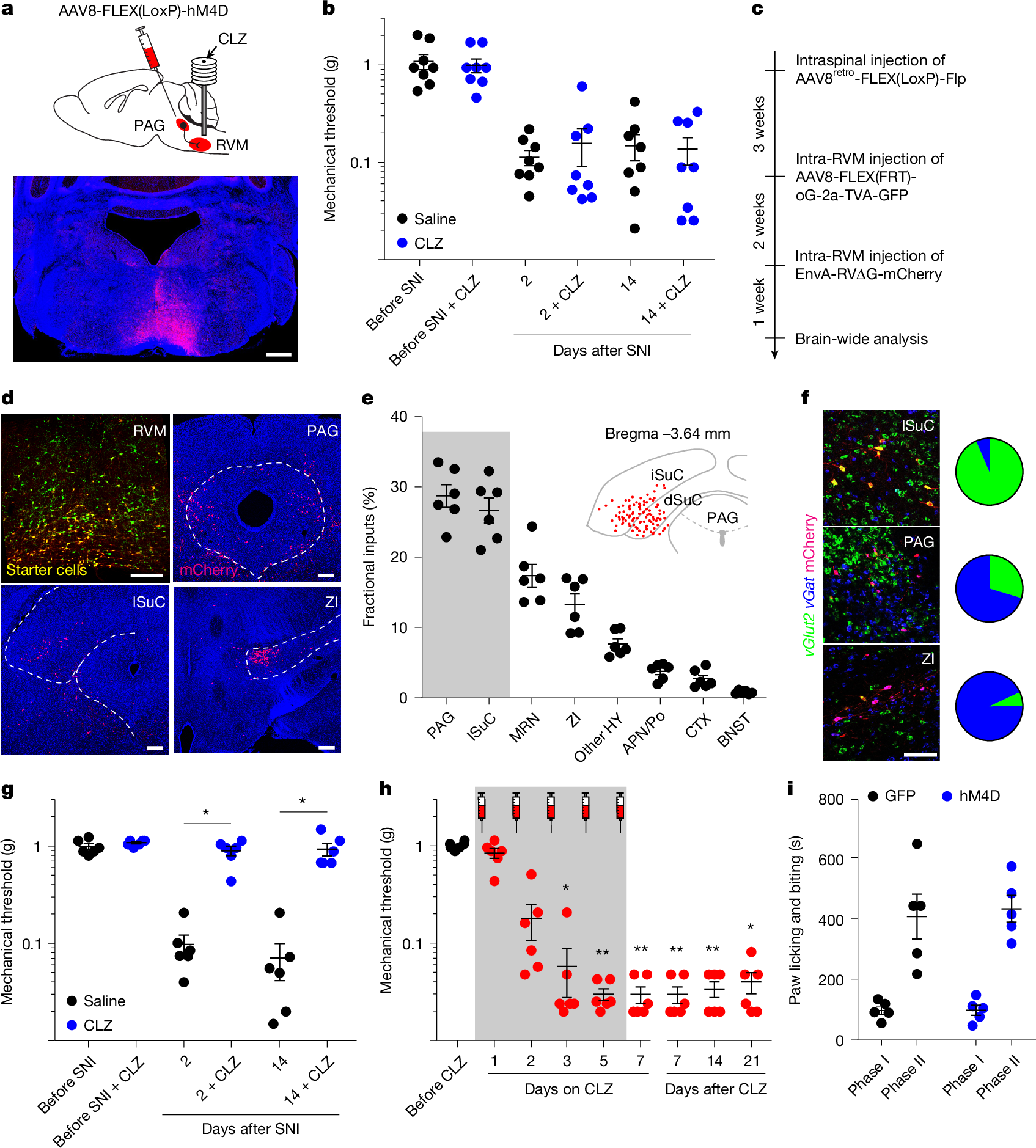
a, Schematic of chemogenetic silencing of the PAG→RVM pathway (top) and representative VGLUT2+ terminals (red) from PAG in the RVM (bottom; vGlut2cre mouse) (vGlut2 is also known as Slc17a6). Scale bar, 500 μm. b, Mechanical thresholds of saline (black) and CLZ (blue) infusion in hM4D-expressing mice (n = 8). c–e, Experimental timeline (Oprm1cre mouse; c), representative images from rabies tracing (d) and quantification (e) of monosynaptic inputs onto OPRM1+ RVMSC neurons (n = 6). Scale bars, 250 μm. Inset (e): mCherry+ neurons in intermediate (iSuC) and deep (dSuC) superior colliculus (Bregma −3.64 mm). MRN, midbrain reticular nucleus; ZI, zona incerta; HY, hypothalamus; APN, anterior pretectal nucleus; CTX, cortex; BNST, bed nucleus of the stria terminalis. f, Representative images (left) and quantification (right; percentage) of RNAscope detection of vGlut2 and vGat in mCherry+ input neurons from the lSuC, PAG and ZI (6 slides from 3 mice). Scale bar, 50 μm. g, Quantification of mechanical thresholds of saline (black, n = 6) and CLZ (blue, n = 6) infusion in the RVM of vGlut2cre mice with hM4D expression in the lSuC for chemogenetic silencing (P = 0.5625, 0.0313 and 0.0313, left to right). h, Quantification of mechanical thresholds after daily injection of CLZ into the RVM 23 h before each von Frey test for 7 consecutive days (shaded), in non-injured vGlut2cre mice with hM3D expression in the lSuC for chemogenetic activation (n = 6). i, Time for two phases of paw licking and biting after formalin injection into the hind paw. CLZ was infused into the RVM of vGlut2cre mice with eGFP (black, n = 5) and hM4D (blue, n = 5) expression in the lSuC for chemogenetic silencing. See Supplementary Table 1 for detailed statistics. Two-sided Wilcoxon signed-rank test (g); non-parametric ANOVA (h). *P < 0.05, **P < 0.01. Mean ± s.e.m.