Extended Data Fig. 5: Both inter-layer and intra-layer DD association are critical for Complex I formation and signalling, part B.
From: Electric dipole moment drives the dynamics of the TNFR1 complex I signalosome

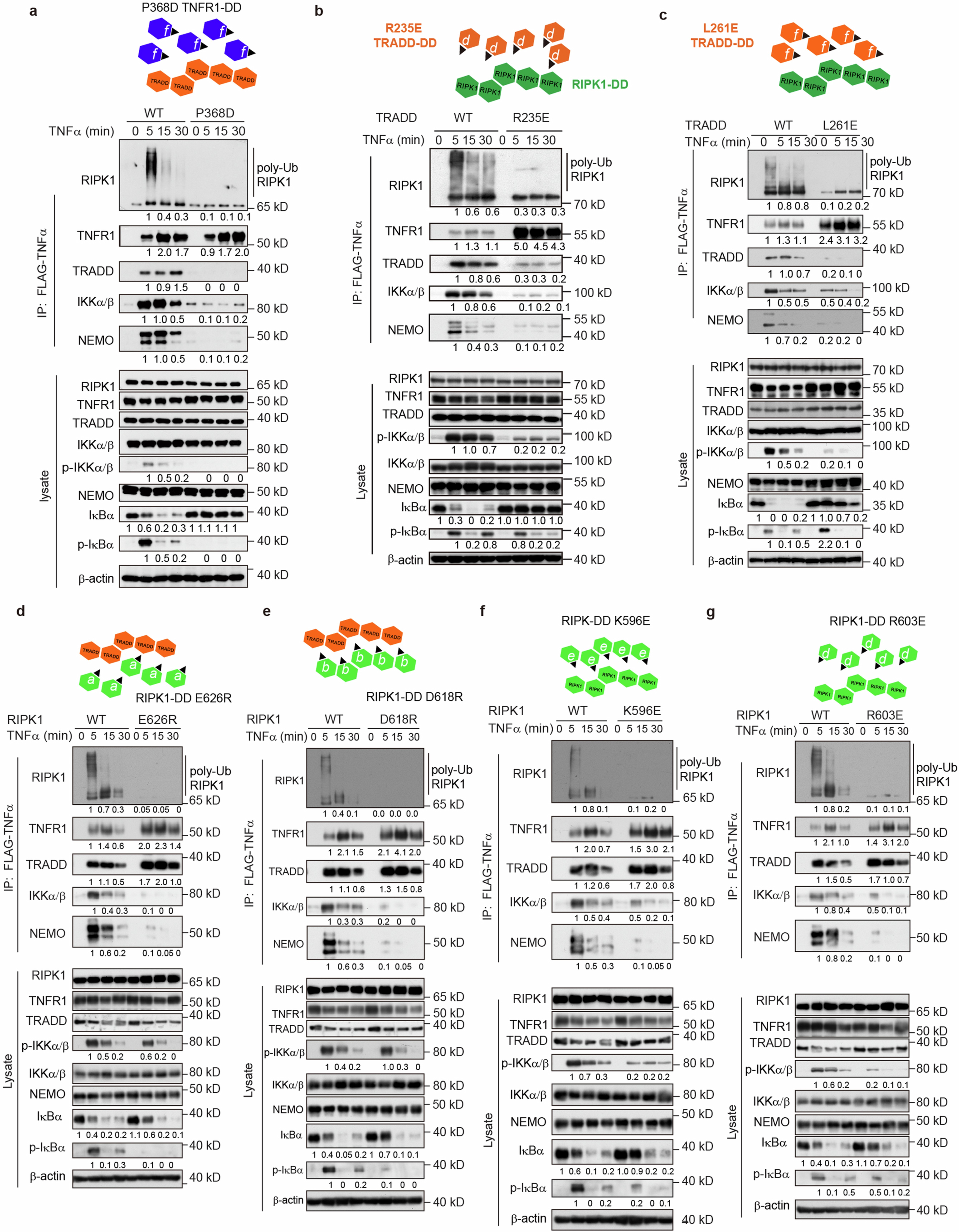
a-g, Western blotting analysis of TNFα (100 ng/mL) induced Complex I and NF-κB activation in TNFR1-KO, TRADD-KO or RIPK1-KO HeLa cells reconstituted with indicated mutants of TNFR1, TRADD and RIPK1. The relative levels of the indicated proteins normalized to β-actin are shown below blots (a-g). Results are representative of three independent experiments (a-g).