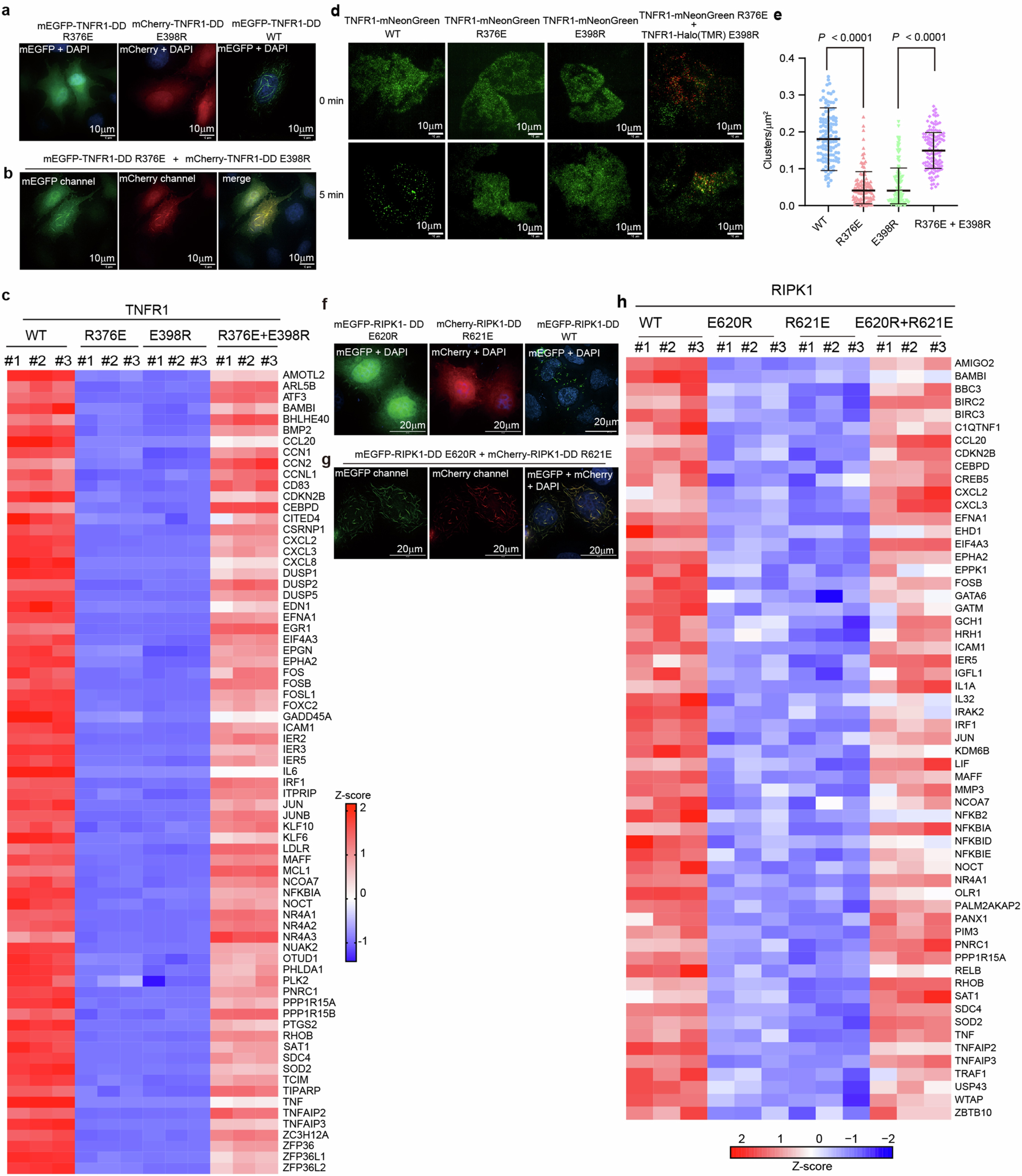
Extended Data Fig. 4: Both inter-layer and intra-layer DD association are critical for Complex I formation and signalling, part A.
From: Electric dipole moment drives the dynamics of the TNFR1 complex I signalosome

a, Fluorescence imaging of TNFR1-KO HeLa cells with individual expression of R376E and E398R TNFR1-DD mutants fused with mEGFP and mCherry tag, respectively. b, Fluorescence imaging of TNFR1-KO HeLa cells with co-expression of the R376E and E398R mutants in (a). c, Heatmap analysis of RNAseq of the expression level of genes induced by TNFα stimulation (100 ng/mL) for 60 min in TNFR1-KO HeLa cells reconstituted with either individual expression of WT, R376E, and E398R TNFR1 or co-expression of R376E and E398R TNFR1 mutants. d, TIRF imaging of individual or co-expression of full-length R376E and E398R TNFR1 mutants fused with fluorescence tag in TNFR1-KO HeLa cells after 5 min of TNFα stimulation (20 ng/mL). mNeonGreen and Halo (TMR) channels are shown in green and red, respectively. e, Quantitation of the puncta density on cell membranes formed by fluorescence-tagged TNFR1 variants in TNFR1-KO HeLa cells in (d). Data are presented as mean ± SEM for 100 areas in each group. f, Fluorescence imaging of RIPK1-KO HeLa cells reconstituted with individual expression of E620R and R621E RIPK1-DD mutants fused with mEGFP and mCherry tag, respectively. g, Fluorescence imaging of RIPK1-KO HeLa cells reconstituted by co-expression of the E620R and R621E RIPK1-DD mutants in (f). h, Heatmap analysis of RNAseq of the expression levels of genes induced by TNFα (100 ng/mL) for 60 min in RIPK1-KO HeLa cells reconstituted with WT or indicated RIPK1 variants. Results are representative of three independent experiments (a, b, d-g) or of three biological replicates (c & h). The P-value in (e) is derived from a two-tailed Welch’s t test for comparison between two groups.