Abstract
Mapping the localization of multiple proteins in their native three-dimensional (3D) context would be useful across many areas of biomedicine, but multiplexed fluorescence imaging has limited intrinsic multiplexing capability, and most methods for increasing multiplexity can only be applied to thin samples (<100 µm). Here, we harness the narrow spectrum of Raman spectroscopy and introduce Raman dye imaging and tissue clearing (RADIANT), an optical method that is capable of imaging multiple targets in thick samples in one shot. We expanded the range of suitable bioorthogonal Raman dyes and developed a tissue-clearing strategy for them (Raman 3D imaging of solvent-cleared organs (rDISCO)). We applied RADIANT to image up to 11 targets in millimeter-thick brain slices, extending the imaging depth 10- to 100-fold compared to prior multiplexed protein imaging methods. We showcased the utility of RADIANT in extracting systems information, including region-specific correlation networks and their topology in cerebellum development. RADIANT will facilitate the exploration of the intricate 3D protein interactions in complex systems.
This is a preview of subscription content, access via your institution
Access options
Access Nature and 54 other Nature Portfolio journals
Get Nature+, our best-value online-access subscription
$32.99 / 30 days
cancel any time
Subscribe to this journal
Receive 12 print issues and online access
$259.00 per year
only $21.58 per issue
Buy this article
- Purchase on SpringerLink
- Instant access to the full article PDF.
USD 39.95
Prices may be subject to local taxes which are calculated during checkout






Similar content being viewed by others
Data availability
All data that support the findings of this study are available from the corresponding author upon reasonable request. Source data are provided with this paper.
Code availability
The code used to analyze the data is available from the corresponding author upon reasonable request.
References
Luo, C. et al. Single-cell methylomes identify neuronal subtypes and regulatory elements in mammalian cortex. Science 357, 600–604 (2017).
Lichtman, J. W. & Denk, W. The big and the small: challenges of imaging the brain’s circuits. Science 334, 618–623 (2011).
Tsurui, H. et al. Seven-color fluorescence imaging of tissue samples based on Fourier spectroscopy and singular value decomposition. J. Histochem. Cytochem. 48, 653–662 (2000).
Cutrale, F. et al. Hyperspectral phasor analysis enables multiplexed 5D in vivo imaging. Nat. Methods 14, 149–152 (2017).
Angelo, M. et al. Multiplexed ion beam imaging of human breast tumors. Nat. Med. 20, 436–442 (2014).
Giesen, C. et al. Highly multiplexed imaging of tumor tissues with subcellular resolution by mass cytometry. Nat. Methods 11, 417–422 (2014).
Gerdes, M. J. et al. Highly multiplexed single-cell analysis of formalin-fixed, paraffin-embedded cancer tissue. Proc. Natl Acad. Sci. USA 110, 11982–11987 (2013).
Lin, J.-R. et al. Highly multiplexed immunofluorescence imaging of human tissues and tumors using t-CyCIF and conventional optical microscopes. eLife 7, e31657 (2018).
Gut, G., Herrmann, M. D. & Pelkmans, L. Multiplexed protein maps link subcellular organization to cellular states. Science 361, eaar7042 (2018).
Goltsev, Y. et al. Deep profiling of mouse splenic architecture with CODEX multiplexed imaging. Cell 174, 968–981 (2018).
Chung, K. et al. Structural and molecular interrogation of intact biological systems. Nature 497, 332–337 (2013).
Renier, N. et al. iDISCO: a simple, rapid method to immunolabel large tissue samples for volume imaging. Cell 159, 896–910 (2014).
Murray, E. et al. Simple, scalable proteomic imaging for high-dimensional profiling of intact systems. Cell 163, 1500–1514 (2015).
Ku, T. et al. Multiplexed and scalable super-resolution imaging of three-dimensional protein localization in size-adjustable tissues. Nat. Biotechnol. 34, 973–981 (2016).
Park, Y.-G. et al. Protection of tissue physicochemical properties using polyfunctional crosslinkers. Nat. Biotechnol. 37, 73–83 (2019).
Wei, L. et al. Super-multiplex vibrational imaging. Nature 544, 465–470 (2017).
Kawata, S., Ichimura, T., Taguchi, A. & Kumamoto, Y. Nano-Raman scattering microscopy: resolution and enhancement. Chem. Rev. 117, 4983–5001 (2017).
Wei, L. & Min, W. Electronic preresonance stimulated Raman scattering microscopy. J. Phys. Chem. Lett. 9, 4294–4301 (2018).
Miao, Y., Shi, L., Hu, F. & Min, W. Probe design for super-multiplexed vibrational imaging. Phys. Biol. 16, 041003 (2019).
Richardson, D. S. & Lichtman, J. W. Clarifying tissue clearing. Cell 162, 246–257 (2015).
Ueda, H. R. et al. Tissue clearing and its applications in neuroscience. Nat. Rev. Neurosci. 21, 61–79 (2020).
Dougan, J. A. & Faulds, K. Surface enhanced Raman scattering for multiplexed detection. Analyst 137, 545–554 (2012).
Hama, H. et al. ScaleS: an optical clearing palette for biological imaging. Nat. Neurosci. 18, 1518–1529 (2015).
Zhu, X. et al. Ultrafast optical clearing method for three-dimensional imaging with cellular resolution. Proc. Natl Acad. Sci. USA 116, 11480–11489 (2019).
Li, W., Germain, R. N. & Gerner, M. Y. Multiplex, quantitative cellular analysis in large tissue volumes with clearing-enhanced 3D microscopy (Ce3D). Proc. Natl Acad. Sci. USA 114, E7321–E7330 (2017).
Ertürk, A. et al. Three-dimensional imaging of solvent-cleared organs using 3DISCO. Nat. Protoc. 7, 1983–1995 (2012).
Pan, C. et al. Shrinkage-mediated imaging of entire organs and organisms using uDISCO. Nat. Methods 13, 859–867 (2016).
Hu, F., Shi, L. & Min, W. Biological imaging of chemical bonds by stimulated Raman scattering microscopy. Nat. Methods 16, 830–842 (2019).
Wei, M. et al. Volumetric chemical imaging by clearing-enhanced stimulated Raman scattering microscopy. Proc. Natl Acad. Sci. USA 116, 6608–6617 (2019).
Bata, J. E., Gyenes, L. & Sehon, A. H. The effect of urea of antibody–antigen reactions. Immunochemistry 1, 289–293 (1964).
Qi, Y. et al. FDISCO: advanced solvent-based clearing method for imaging whole organs. Sci. Adv. 5, eaau8355 (2019).
Hahn, C. et al. High-resolution imaging of fluorescent whole mouse brains using stabilised organic media (sDISCO). J. Biophotonics 12, e201800368 (2019).
Medina, M. E., Iuga, C. & Alvarez-Idaboy, J. R. Antioxidant activity of propyl gallate in aqueous and lipid media: a theoretical study. Phys. Chem. Chem. Phys. 15, 13137–13146 (2013).
Haseloff, R. F., Blasig, I. E., Meffert, H. & Ebert, B. Hydroxyl radical scavenging and antipsoriatic activity of benzoic acid derivatives. Free Radic. Biol. Med. 9, 111–115 (1990).
Llinás, R. R., Walton, K. D. & Lang, E. J. in The Synaptic Organization of the Brain 5th edn (ed Shepherd G. M.) Ch. 7 (Oxford University Press., 2004).
Katsetos, C. D., Herman, M. M. & Mörk, S. J. Class III β-tubulin in human development and cancer. Cell Motil. Cytoskeleton 55, 77–96 (2003).
Schnitzer, J., Franke, W. W. & Schachner, M. Immunocytochemical demonstration of vimentin in astrocytes and ependymal cells of developing and adult mouse nervous system. J. Cell Biol. 90, 435–447 (1981).
Bovolenta, P., Liem, R. K. H. & Mason, C. A. Development of cerebellar astroglia: transitions in form and cytoskeletal content. Dev. Biol. 102, 248–259 (1984).
Molofsky, A. V. et al. Astrocytes and disease: a neurodevelopmental perspective. Genes Dev. 26, 891–907 (2012).
McCaslin, A. F. H., Chen, B. R., Radosevich, A. J., Cauli, B. & Hillman, E. M. C. In vivo 3D morphology of astrocyte—vasculature interactions in the somatosensory cortex: implications for neurovascular coupling. J. Cereb. Blood Flow Metab. 31, 795–806 (2010).
Zerlin, M. & Goldman, J. E. Interactions between glial progenitors and blood vessels during early postnatal corticogenesis: blood vessel contact represents an early stage of astrocyte differentiation. J. Comp. Neurol. 387, 537–546 (1997).
Paredes, I., Himmels, P. & Ruiz de Almodóvar, C. Neurovascular communication during CNS development. Dev. Cell 45, 10–32 (2018).
Liedtke, W. et al. GFAP is necessary for the integrity of CNS white matter architecture and long-term maintenance of myelination. Neuron 17, 607–615 (1996).
Ishibashi, T. et al. Astrocytes promote myelination in response to electrical impulses. Neuron 49, 823–832 (2006).
Lundgaard, I., Osório, M. J., Kress, B. T., Sanggaard, S. & Nedergaard, M. White matter astrocytes in health and disease. Neuroscience 276, 161–173 (2014).
Barabási, A.-L. & Oltvai, Z. N. Network biology: understanding the cell’s functional organization. Nat. Rev. Genet. 5, 101–113 (2004).
Albert, R. Scale-free networks in cell biology. J. Cell Sci. 118, 4947 (2005).
Jeong, H., Mason, S. P., Barabási, A. L. & Oltvai, Z. N. Lethality and centrality in protein networks. Nature 411, 41–42 (2001).
Abbott, N. J., Rönnbäck, L. & Hansson, E. Astrocyte–endothelial interactions at the blood–brain barrier. Nat. Rev. Neurosci. 7, 41–53 (2006).
Freeman, M. R. & Rowitch, D. H. Evolving concepts of gliogenesis: a look way back and ahead to the next 25 years. Neuron 80, 613–623 (2013).
Gulati, A. K., Zalewski, A. A., Sharma, K. B., Ogrowsky, D. & Sohal, G. S. A comparison of lectin binding in rat and human peripheral nerve. J. Histochem. Cytochem. 34, 1487–1493 (1986).
Bettler, B., Kaupmann, K., Mosbacher, J. & Gassmann, M. Molecular structure and physiological functions of GABAB receptors. Physiol. Rev. 84, 835–867 (2004).
Burgoyne, R. D., Cambray-Deakin, M. A., Lewis, S. A., Sarkar, S. & Cowan, N. J. Differential distribution of β-tubulin isotypes in cerebellum. EMBO J. 7, 2311–2319 (1988).
Tischfield, M. A. et al. Human TUBB3 mutations perturb microtubule dynamics, kinesin interactions, and axon guidance. Cell 140, 74–87 (2010).
Yun, D. H. et al. Ultrafast immunostaining of organ-scale tissues for scalable proteomic phenotyping. Preprint at bioRxiv https://doi.org/10.1101/660373 (2019).
Saka, S. K. et al. Immuno-SABER enables highly multiplexed and amplified protein imaging in tissues. Nat. Biotechnol. 37, 1080–1090 (2019).
Lin, R. et al. A hybridization-chain-reaction-based method for amplifying immunosignals. Nat. Methods 15, 275–278 (2018).
Hu, F. et al. Supermultiplexed optical imaging and barcoding with engineered polyynes. Nat. Methods 15, 194–200 (2018).
Biot, E. et al. A new filter for spot extraction in n-dimensional biological imaging. In 2008 5th IEEE International Symposium on Biomedical Imaging: From Nano to Macro 975–978 (IEEE, 2008).
Tun, K. Graph package (MATLAB Central File Exchange, accessed 5 May 2021); https://www.mathworks.com/matlabcentral/fileexchange/12648-graph-package
Acknowledgements
We thank R. Yuste, R. Tomer, L. Wei, F. Hu and C. Chen for helpful discussions. W.M. acknowledges support from NIH R01 (GM128214), R01 (GM132860), R01 (EB029523) and US Army (W911NF-19-1-0214).
Author information
Authors and Affiliations
Contributions
Lixue Shi and M.W. developed the protocols, performed the experiments and analyzed the data. Y.M. performed MARS probe synthesis and characterization with the help of N.Q. Lingyan Shi contributed to mouse sample preparation. R.A.S. and R.K.P.B. contributed to pancreas sample preparation. Lixue Shi, M.W. and W.M. conceived the concept and wrote the manuscript with input from all authors.
Corresponding author
Ethics declarations
Competing interests
The authors declare no competing interests.
Additional information
Peer review information Nature Biotechnology thanks Sinem Saka and the other, anonymous, reviewer(s) for their contribution to the peer review of this work.
Publisher’s note Springer Nature remains neutral with regard to jurisdictional claims in published maps and institutional affiliations.
Extended data
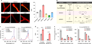
Extended Data Fig. 1 Testing spectral compatibility between Raman-active dyes and tissue clearing methods.
a, b, Fluorescence (a) and epr-SRS imaging at 1604 cm−1 (b) of Mitotracker deep red FM (Invitrogen M22426)-stained fixed HeLa cells imaged in different RIMS. c, epr-SRS imaging at 1642 cm−1 of ATTO 740 stained GFAP on PFA-fixed mouse brain tissue inside different RIMS. d, Raman spectra of PBS and RIMS only at 1500–1700 cm−1 (spectral window for vibrational peaks of most commercial dyes). Some spectra were amplified by certain folds (number inside) to plot them under a same scale. e, epr-SRS imaging at 2147 cm−1 of MARS2147 stained GFAP on PFA-fixed mouse brain tissue inside different RIMS. f, Full Raman spectra of tissue clearing reagents. The pink area indicates the interested spectral window (2000–2400 cm−1), in which the nitrile-bond reporters in MARS probes vibrate. Spectra in (d) and (f) were measured with spontaneous Raman spectroscopy. Scale bars, 40 μm.
Extended Data Fig. 2 Demonstration of fine resolution of immuno-eprSRS imaging.
α-tubulin in COS7 cells were stained with commercial dye ATTO 740 (a-b) and MARS2228 (c-d). b, d, Magnified regions outlined by the green box in (a, c), respectively. Below, epr-SRS signal along the white dotted line cut in the magnified images; curves were drawn with a spline fit. Scale bars, 20 μm in (a, c); 5 μm in (b, d).
Extended Data Fig. 3 Immuno-eprSRS imaging with MARS probes in tissue samples.
a, Multiple protein targets are compatible with immuno-eprSRS with C-cored MARS probes (in blue) and O-cored MARS probes (in red). Targeted proteins were stained on PFA-fixed mouse brain or cerebellum sections (40-μm thick) with indirect immunostaining. b, Mosaic imaging with motorized sample stage. NeuN, neuronal nuclei; TUBB3, β-III-tubulin; CB, calbindin; GABBR2, GABA B receptor 2; PSD95, postsynaptic density protein 95; MAP2, microtubule associated protein 2; GFAP, glial fibrillary acidic protein; MBP, myelin basic protein. c, Direct immunostaining with MARS-probe conjugated primary antibodies. d, MARS probe-conjugated lectin staining on PFA-fixed cerebellum tissue sections. WGA, wheat germ agglutinin; LEL, Lycopersicon Esculentum lectin. More antibody information is in Supplementary Table 3. Scale bars, 50 μm in (a) and (c-d); 200 μm in (b).
Extended Data Fig. 4 Quantitative comparison of the signal-to-noise ratios of immuno-eprSRS with standard immunofluorescence.
a, Immunostained GFAP in 40-µm thick mouse brain tissue. b, Immunostained NeuN in 40-µm thick mouse brain tissue. Each data point of the signal was calculated as the averaged fluorescence/epr-SRS signal of individual nucleus for NeuN or individual astrocytes for GFAP; the noise was measured as the s.d. from tissue areas without stained structures. Pixel dwell time is 2 µs for fluorescence and 80 µs for epr-SRS. Scale bars, 50 μm.
Extended Data Fig. 5 Simultaneous twelve-target imaging in mouse cerebellum thin sections.
a, Two-color imaging tests on fixed cells (nucleus protein H2B labeled by O-cored MARS and cytoskeleton protein β-tubulin labeled by C-cored dyes). No obvious cross-talk between two channels was observed. (left) β-tubulin (labeled by MARS2176) and H2B (labeled by MARS2188). (right) β-tubulin (labeled by MARS2176) and H2B (labeled by MARS2242). b, A workflow of multiplexed labeling (also see methods). c, d, Simultaneous twelve-target protein imaging on cerebellum tissue sections from (c) postnatal 25 days (P25) and (d) postnatal 15 days (P15) mice. Fluorescence: DAPI (total DNA), vesicular glutamate transporter 1 (VGluT1-Alexa Fluor 488, Glutamatergic neurons, direct immunolabeling), tyrosine hydroxylase (TH-Alexa Fluor 594, Dopaminergic neurons, direct immunolabeling), actin (Phalloidin-Alexa Fluor 647); epr-SRS: neuronal nuclei (NeuN, neurons, MARS2228), α-tubulin-MARS2176 (direct immunolabeling), calbindin (CB, Purkinje neurons, MARS2145), β-III-tubulin (TUBB3, neurons, MARS2200), wheat germ agglutinin (WGA-MARS2242), GABA B receptor 2 (GABBR2, GABAergic neurons, MARS2212), myelin basic protein (MBP; oligodendrocytes, MARS2188), glial fibrillary acidic protein (GFAP, astrocytes and neural stem cells, MARS2159). Scale bars, 20 μm in (a); 50 μm in (c-d).
Extended Data Fig. 6 Sectioning capability and axial resolution of immuno-eprSRS imaging.
a, Volume-rendered image; b, Orthogonal views; c, Zoomed-in volume-rendered image of (a); d, Optically zoomed-in volume-rendered image of MARS2159 stained GFAP in 100-μm thick mouse brain tissue. The inset yellow box in (c) represents the position of the enlarged region. Step size of z is 2 μm in (a-c) and is 1 μm in (d). Scale bars, 30 μm in (a); 40 μm in (b); 10 μm in (c); 20 μm in (d).
Extended Data Fig. 7 Tests on immuno-eprSRS for volumetric imaging.
a, Photos of 1-mm thick brain slices without clearing (uncleared), cleared by 8 M urea and 0.2% Triton for 2 days and cleared by uDISCO. Scale bar, 2 mm. b, Normalized absorption spectra of MARS probes in RI matching solutions in BABB, 3DISCO (DBE) and uDISCO (BABB-D4). A bluer absorption peak appears in DBE, but not in BABB and BABB-D4.
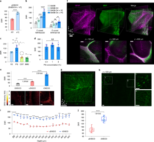
Extended Data Fig. 8 Volumetric immuno-eprSRS imaging on 500-μm-thick mouse cerebellum sections with uDISCO clearing.
a, Volume-rendered image of GFAP (astrocytes) labeled with O-cored MARS2159 in 500-μm thick cerebellum sections cleared by uDISCO. b, Volume-rendered image of NeuN (neuronal nucleus) labeled with C-cored MARS2228 in 500-μm thick cerebellum sections cleared by uDISCO. Enlarged images of Fig. 4a. Single-plane images show good epr-SRS contrast along the whole depth for both samples. Scale bars, 100 μm.
Extended Data Fig. 9 Improvement of rDISCO over uDISCO on volumetric immuno-eprSRS imaging.
a, Volume-rendered images of GFAP (astrocytes, labeled with MARS2228) and MBP (oligodendrocytes, labeled with Alexa Fluor 488) in 1-mm thick cerebellum sections cleared by uDISCO. Two-color merged single-plane images also show good epr-SRS and fluorescence contrast along the whole depth. Scale bars, 100 μm. b, SRS signal-to-noise ratio improvement of rDISCO over uDISCO at different depths.
Extended Data Fig. 10 Quantitative 3D analyses on multiplexed volumetric images.
a, Segmentation of four anatomical layers as white matter, the granular layer, the Purkinje layer and the molecular layer. Scale bar, 100 μm. b, Correlation heatmaps between randomized images. (up) Color bar plotted in the range of [−1 1]. (down) Color bar plotted in the range of [−0.02 0.02]. c, Compositional percentages of Vim+/GFAP–, Vim–/GFAP+ and Vim+/GFAP+ cells for four layers.
Supplementary information
Supplementary Information
Supplementary Figs. 1–6, Tables 1–4, Notes 1 and 2, Methods and References.
Source data
Source Data Fig. 3
Statistical source data.
Source Data Fig. 5
Statistical source data.
Source Data Fig. 6
Statistical source data.
Rights and permissions
About this article
Cite this article
Shi, L., Wei, M., Miao, Y. et al. Highly-multiplexed volumetric mapping with Raman dye imaging and tissue clearing. Nat Biotechnol 40, 364–373 (2022). https://doi.org/10.1038/s41587-021-01041-z
Received:
Accepted:
Published:
Version of record:
Issue date:
DOI: https://doi.org/10.1038/s41587-021-01041-z
This article is cited by
-
Fiber laser based stimulated Raman photothermal microscopy towards a high-performance and user-friendly chemical imaging platform
PhotoniX (2025)
-
Recent advances in Raman probes for multiplexed bioimaging
Inflammation and Regeneration (2025)
-
Large-scale combinatorial optical barcoding of cells with laser particles
Light: Science & Applications (2025)
-
Uniform volumetric single-cell processing for organ-scale molecular phenotyping
Nature Biotechnology (2025)
-
Illuminating life processes by vibrational probes
Nature Methods (2025)


