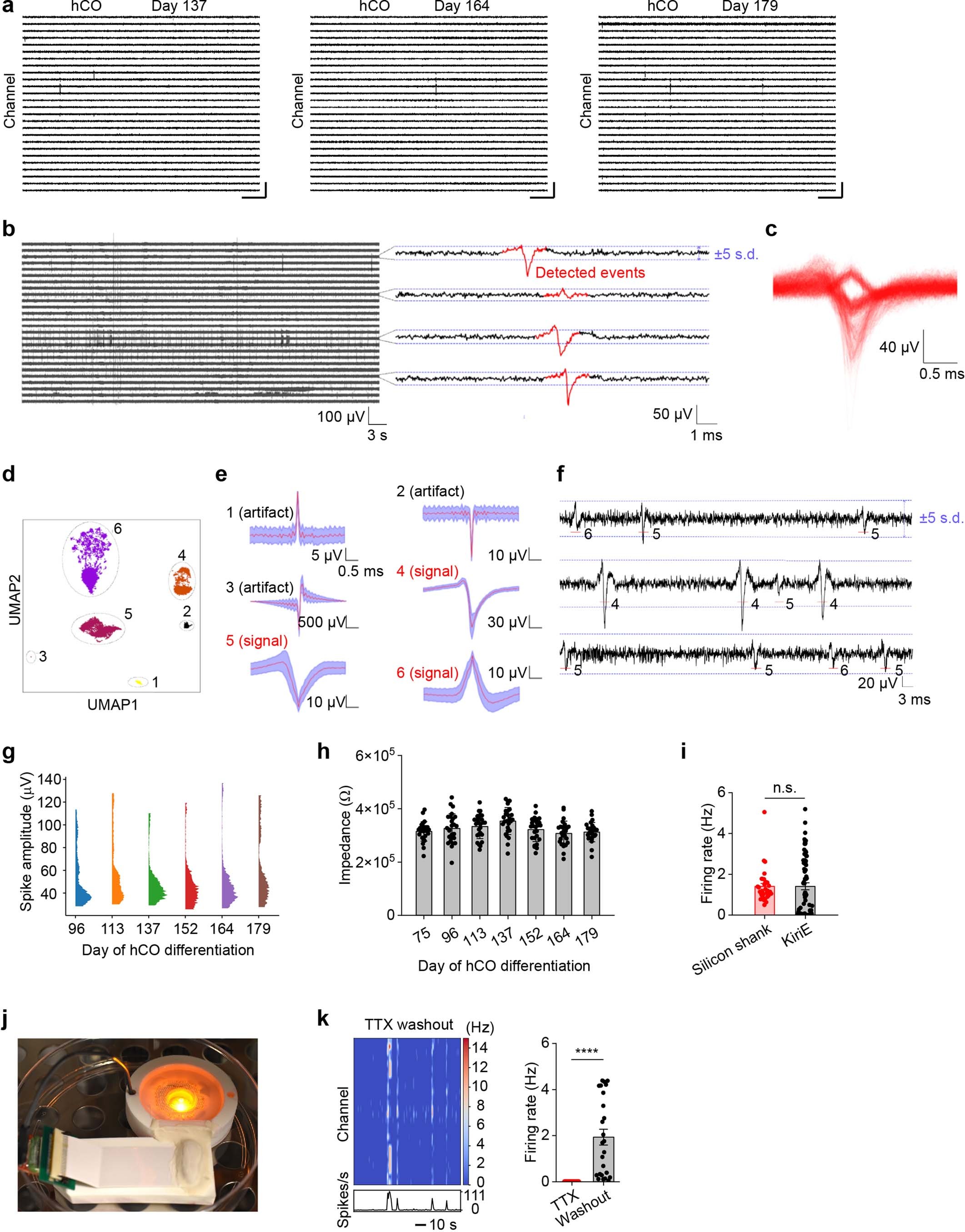
Extended Data Fig. 8: Electrophysiological recordings of hCOs and data analysis pipeline.

a, Electrophysiological recordings of spontaneous activity of the hCO shown in Fig. 3a on days 137, 164, and 179. Scale bars, 100 ms (lateral) and 200 µV (vertical). b, For each channel, a sliding standard deviation with a 1 s window is computed. Any signal with a magnitude larger than 5 s.d. (dashed blue lines) is extracted (1.5 ms before and 1.5 ms after the peak value; marked in red). c, An overlay of all the detected signals shows a diversity of signal waveforms. d, UMAP dimensionality reduction is performed on the signal into two components. Density-based clustering (DBSCAN) is performed on the component space. e, Signals from the numbered clusters in d are shown. The red line is point-wise average of all signals within the detected clusters, and the blue shading is one point-wise s.d. Clusters 1–3 are artifacts while clusters 4–6 are electrophysiological signals. The signal waveforms are used as templates to find spikes of similar shape. f, Sample traces to illustrate how template matching enables the detection of small signals within the initial 5 s.d. threshold shown in b. The red line indicates the position where a template was detected and the number corresponds to clusters in e. g, Distributions of the spike amplitudes at different days of hCO differentiation. The average spike amplitudes across these days are 52.69, 56.82, 46.54, 45.49, 46.73, and 59.05 µV, respectively. h, Time-dependent electrode impedance at 1 kHz across n = 26 electrodes in a KiriE-hCO. Data are presented as mean ± s.d. i, Quantification of firing rates of day 116–125 hCOs measured by acutely inserted silicon shank electrodes (n = 32 channels from an hCO) and by KiriEs (n = 72 channels from three hCOs). P = 0.99; two-tailed t-test. j, A photograph of the optogenetic stimulation setup. k, The heatmap and quantification of firing rates showing the recovery of neural activity upon TTX washout (n = 25 channels). ****P = 7.52 × 10−7; two-tailed t-test. Data are presented as mean ± s.e.m (i,k).