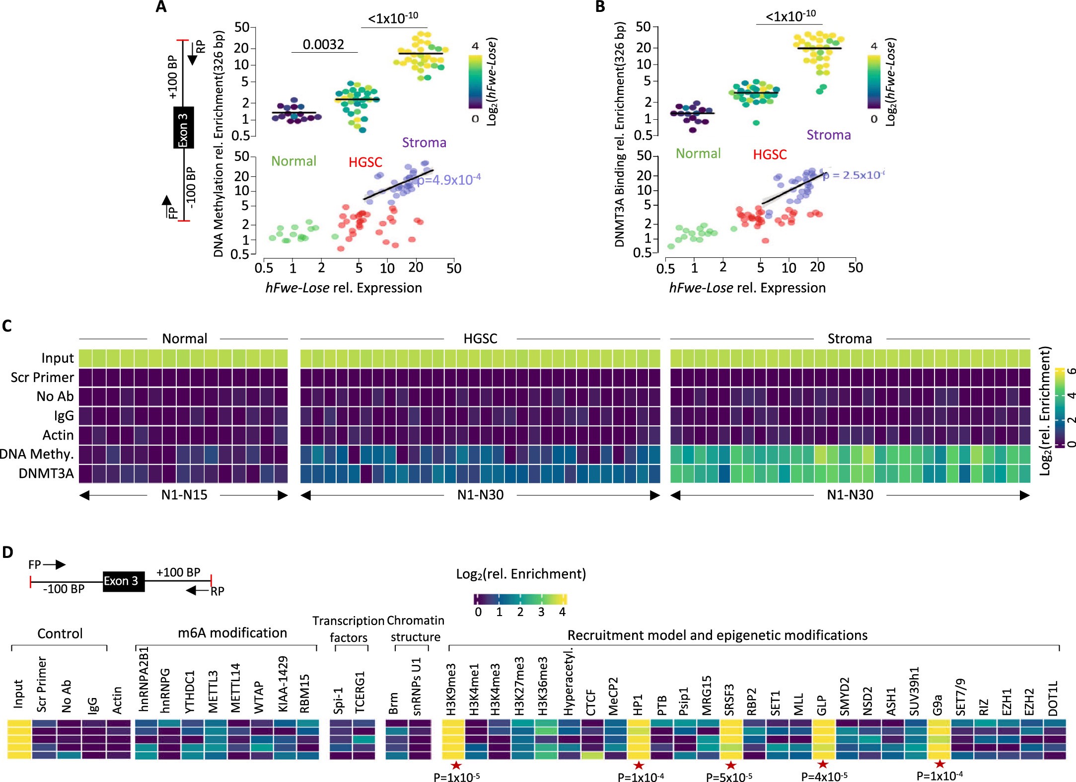
Extended Data Fig. 1: Flower exon 3 demonstrates increased enrichment of alternative splicing factors and epigenetic modifications.

A&B) Box plots show increased DNA methylation of the hFwe exon 3 (unmatched p = 3.2x10−3 and matched p = 1.1x10−3 normal vs. HGSC; unmatched and matched p < 1x10−10 HGSC vs. stroma), as well as an increased DNMT3A binding to the hFwe exon 3 (unmatched p = 5.8x10−7 and matched p = 1.9x10−4 normal vs. HGSC; p < 1x10−10 HGSC vs. stroma) in the stroma vs normal and HGSC tissue of patient derived samples. Scatter plots show a significant correlation between DNA Methylation of the hFwe exon 3 and hFwe-Lose expression (p = 4.9x10−4), as well as between DNMT3A binding to the hFwe exon 3 and hFwe- Lose expression (p = 2.5x10−6) in the stroma. In the box plots, the color scale represents log2 fold change of hFwe-Lose expression, while in the correlation analysis, the color delineates normal, tumor and stromal samples. (Biological replicates for normal tissue n=15, biological replicates for tumor and stroma tissue n=30). C) The control for qChIP experiment demonstrated in Extended Data Fig. 1A &B are presented. D) Heatmap of qChIP in stromal tissue from patient derived HGSC samples on Flower exon 3 shows association of 39 proteins which participate in DNA methylation induced RNA splicing via DNA methylation changes. H3K9Me3 (p = 1x10−5), HP1 (p = 1x10−4), SRSF3 (p = 5x10−5), GLP (p = 4x10−5) and G9a (p = 1x10−4) are the most abundant, (Biological replicates, n=5).