Extended Data Fig. 10: Supplementary data for Bacterial CloneSelect.
From: A multi-kingdom genetic barcoding system for precise clone isolation

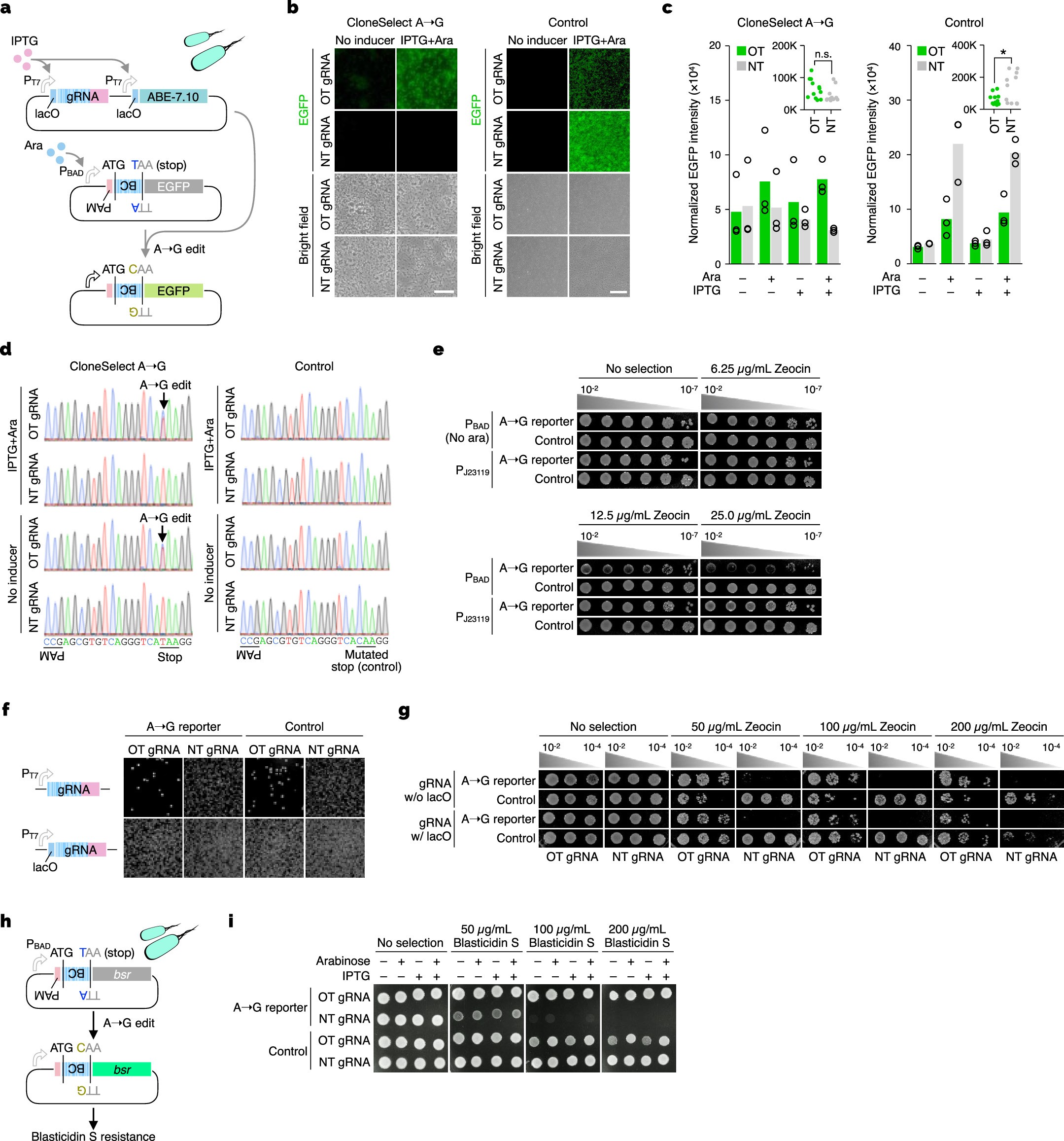
a, Bacterial CloneSelect with the EGFP reporter. band c, Activation of the EGFP and control reporters using on-target (OT) and non-target (NT) gRNAs (n = 3). ABE and gRNA expression were controlled by an IPTG-inducible promoter, and the EGFP reporter expression was controlled by an arabinose-inducible promoter. The two-tailed Welch’s t-test was used for statistical analysis. d, Base editing outcomes of the positive control reporters analyzed by Sanger sequencing. e, Testing of Zeocin resistances conferred by two promoters expressing a Zeocin resistance gene with and without the upstream stop codon. Each cell sample concentration was first adjusted to 0.1 OD595 nm and serially diluted with 10-fold increments for spotting 5 µL. f, Testing of cell viability under a non-selective condition for a constitutively active T7 promoter and the IPTG-inducible promoter to express the gRNA. OT and NT gRNAs were tested for the gRNA-dependent EGFP reporter and the positive control EGFP reporter. ABE was expressed under the IPTG-inducible promoter without IPTG. g, Barcode-specific gRNA-dependent Zeocin resistance reporter activation tested for the IPTG-inducible promoters with and without IPTG. h, Bacterial CloneSelect using a Blasticidin S resistance gene, bsr. i, Barcode-specific gRNA-dependent Blasticidin S-resistance reporter activation tested for different inducer conditions. Each cell sample concentration was adjusted to 0.1 OD595 nm for spotting 5 µL. *P < 0.05; **P < 0.01; ***P < 0.001.