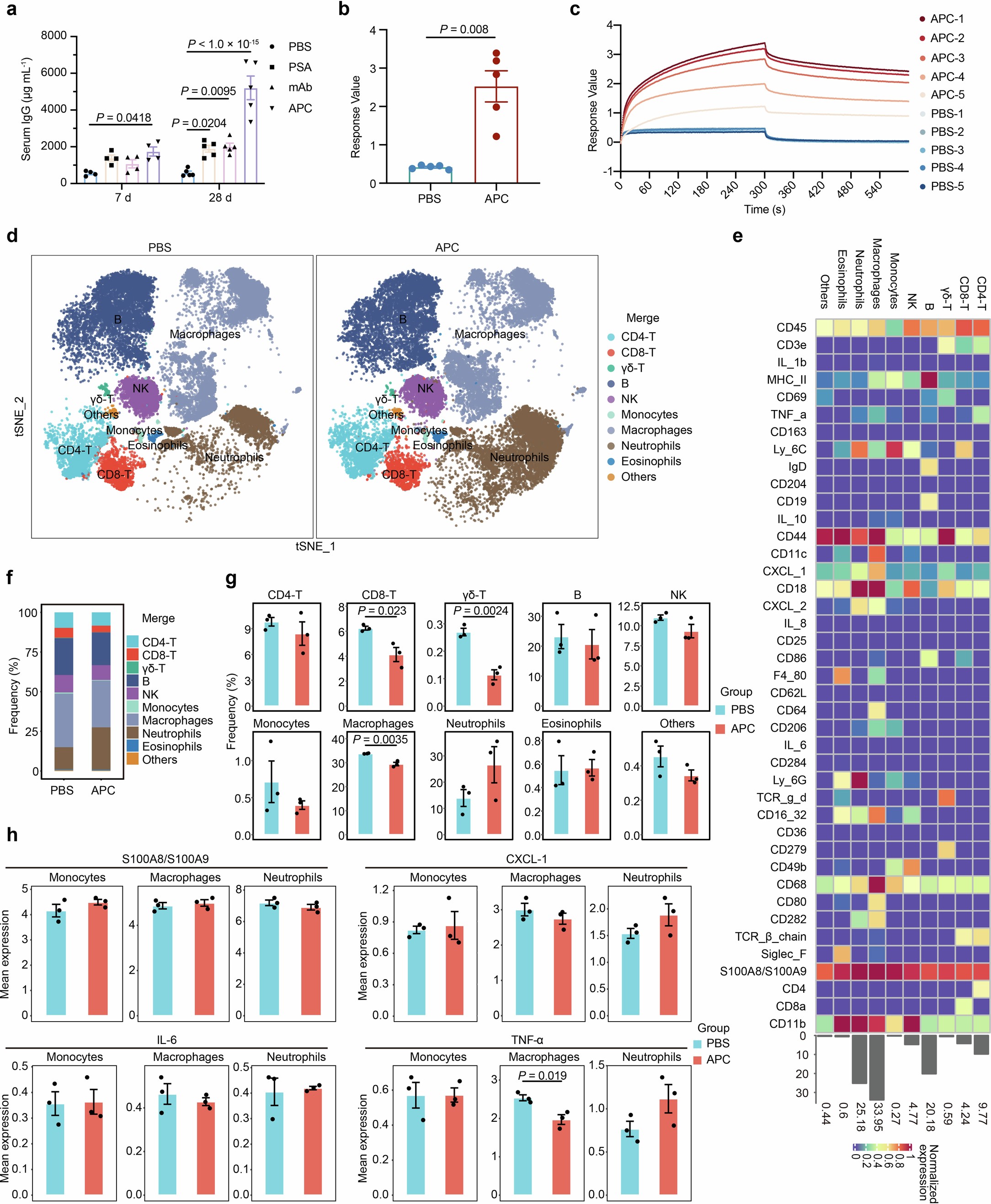
Extended Data Fig. 9: APC treatment can induce immunogenicity in mice, but this immunogenicity does not trigger the activation of innate immunity.

a, Serum IgG levels on days 7 and days 28 after alternate-day intravenous injection of PBS (100 μL), mAb (20 mg kg−1), PSA (180 mg kg−1), or APC (200 mg kg−1) in healthy mice (n = 4 biological replicates on days 7 and n = 5 biological replicates on days 28). b, c, The max response value (b) and response value dissociation curve (c) of ADA in serum on days 28 after alternate-day intravenous injection of PBS (100 μL) and APC (200 mg kg−1) in healthy mice (n = 5 biological replicates). d, The t-SNE plot of immune cells in lung of the PBS and APC group by CyTOF (n = 3). e, Heatmap displaying the expression of 41 panel markers within 10 cell types. Purple, low expression; red, high expression. f, Distribution of various immune cell types in the PBS and APC groups (n = 3). g, The ratio of different immune cell types in the PBS and APC groups (n = 3 biological replicates). h, The expression levels of S100A8/S100A9, CXCL-1, IL-6 and TNF in monocytes, macrophages, and neutrophils from PBS and APC groups (n = 3 biological replicates). The P values in a for each group were determined by two-way ANOVA with Sidak’s multiple comparisons test. The P value in b, g and h was determined by two-tailed Student’s t test. All the error bars represent the means ± s.e.m.