Abstract
Methicillin-resistant Staphylococcus aureus (MRSA) has become one of the deadliest bacteria globally due to antibiotic resistance. In this study, we crosslinked antigen-binding fragments of monoclonal antibodies against the wall-teichoic acid of S. aureus with polysialic acid to form an antibody‒PSA conjugate, which can effectively target and induce calcification on the surface of MRSA. This process eliminates bacteria by hindering the energy metabolism and multiple essential metabolic pathways of MRSA. We found that bacterial calcification leads to increased expression of calprotectin, S100A8/S100A9, in macrophages and monocytes in vivo and can stimulate the activation of macrophages to an inflammatory state, thereby promoting bacterial eradication as an immunomodulator. Systemic administration of the antibody‒PSA conjugate demonstrates high efficacy and safety for treating chronic lung infections and chronic osteomyelitis caused by MRSA in mice. This study offers a promising therapy for treating drug-resistant bacteria and related refractory pathogenic infections.
This is a preview of subscription content, access via your institution
Access options
Access Nature and 54 other Nature Portfolio journals
Get Nature+, our best-value online-access subscription
$32.99 / 30 days
cancel any time
Subscribe to this journal
Receive 12 print issues and online access
$259.00 per year
only $21.58 per issue
Buy this article
- Purchase on SpringerLink
- Instant access to the full article PDF.
USD 39.95
Prices may be subject to local taxes which are calculated during checkout





Similar content being viewed by others

Data availability
The scRNA-seq data were aligned to the mouse reference genome mm10 (GRCm38) from GENCODE (https://www.gencodegenes.org/mouse/release_M25.html). The raw data and processed data of scRNA-seq are available in the Gene Expression Omnibus (GEO) database under accession number GSE298599. Source data are provided with this paper.
References
Centers for Disease Control and Prevention. Antibiotic Resistance Threats in the United States, 2019. https://www.cdc.gov/antimicrobial-resistance/data-research/threats/index.html (2019).
Datta, R. & Huang, S. S. Risk of infection and death due to methicillin-resistant Staphylococcus aureus in long-term carriers. Clin. Infect. Dis. 47, 176–181 (2008).
Chastre, J. et al. European perspective and update on the management of nosocomial pneumonia due to methicillin-resistant Staphylococcus aureus after more than 10 years of experience with linezolid. Clin. Microbiol. Infect. 20, 19–36 (2014).
Purrello, S. M. et al. Meticillin-resistant Staphylococcus aureus (MRSA) update: new insights into bacterial adaptation and therapeutic targets. J. Glob. Antimicrob. Resist. 2, 61–69 (2014).
Hiramatsu, K. et al. Methicillin-resistant Staphylococcus aureus clinical strain with reduced vancomycin susceptibility. J. Antimicrob. Chemother. 40, 135–136 (1997).
Hussain, S. et al. Antibiotic-loaded nanoparticles targeted to the site of infection enhance antibacterial efficacy. Nat. Biomed. Eng. 2, 95–103 (2018).
Khan, S. R., Canales, B. K. & Dominguez-Gutierrez, P. R. Randall’s plaque and calcium oxalate stone formation: role for immunity and inflammation. Nat. Rev. Nephrol. 17, 417–433 (2021).
Yamatani, I. et al. Correlation between tuberculosis-specific interferon-γ release assay and intrathoracic calcification: a cross-sectional study. PLoS ONE 17, e0270785 (2022).
Qin, W. et al. Microbe-mediated extracellular and intracellular mineralization: environmental, industrial, and biotechnological applications. Adv. Mater. 32, e1907833 (2020).
Lehar, S. M. et al. Novel antibody–antibiotic conjugate eliminates intracellular S. aureus. Nature 527, 323–328 (2015).
Chastain, D. B. & Davis, A. Treatment of chronic osteomyelitis with multidose oritavancin: a case series and literature review. Int. J. Antimicrob. Agents 53, 429–434 (2019).
Mediavilla, J. R., Chen, L., Mathema, B. & Kreiswirth, B. N. Global epidemiology of community-associated methicillin resistant Staphylococcus aureus (CA-MRSA). Curr. Opin. Microbiol. 15, 588–595 (2012).
Wijers, C. D., Chmiel, J. F. & Gaston, B. M. Bacterial infections in patients with primary ciliary dyskinesia: comparison with cystic fibrosis. Chron. Respir. Dis. 14, 392–406 (2017).
Maselli, D. J., Keyt, H. & Restrepo, M. I. Inhaled antibiotic therapy in chronic respiratory diseases. Int. J. Mol. Sci. 18, 1062 (2017).
Cavallazzi, R. & Ramirez, J. Community-acquired pneumonia in chronic obstructive pulmonary disease. Curr. Opin. Infect. Dis. 33, 173–181 (2020).
Defres, S., Marwick, C. & Nathwani, D. MRSA as a cause of lung infection including airway infection, community-acquired pneumonia and hospital-acquired pneumonia. Eur. Respir. J. 34, 1470–1476 (2009).
Feng, X. et al. Piezo-augmented sonosensitizer with strong ultrasound-propelling ability for efficient treatment of osteomyelitis. ACS Nano 16, 2546–2557 (2022).
Tam, K. & Torres, V. J. Staphylococcus aureus secreted toxins and extracellular enzymes. Microbiol. Spectr. https://doi.org/10.1128/microbiolspec.gpp3-0039-2018 (2019).
Chalmers, S. J. & Wylam, M. E. Methicillin-resistant Staphylococcus aureus infection and treatment options. Methods Mol. Biol. 2069, 229–251 (2020).
Tu, C. X. et al. Promoting the healing of infected diabetic wound by an anti-bacterial and nano-enzyme-containing hydrogel with inflammation-suppressing, ROS-scavenging, oxygen and nitric oxide-generating properties. Biomaterials 286, 121597 (2022).
Liu, C. et al. Tumor necrosis factor-α is required for mast cell-mediated host immunity against cutaneous Staphylococcus aureus infection. J. Infect. Dis. 218, 64–74 (2018).
Sutherland, I. W. The biofilm matrix—an immobilized but dynamic microbial environment. Trends Microbiol. 9, 222–227 (2001).
Hu, H. Q. et al. Microalgae-based bioactive hydrogel loaded with quorum sensing inhibitor promotes infected wound healing. Nano Today 42, 101368 (2022).
Waters, C. M. & Bassler, B. L. Quorum sensing: cell-to-cell communication in bacteria. Annu. Rev. Cell Dev. Biol. 21, 319–346 (2005).
Gandra, S. et al. The mortality burden of multidrug-resistant pathogens in India: a retrospective, observational study. Clin. Infect. Dis. 69, 563–570 (2019).
Cheung, G. Y. C., Bae, J. S. & Otto, M. Pathogenicity and virulence of Staphylococcus aureus. Virulence 12, 547–569 (2021).
Gerlach, D. et al. Methicillin-resistant Staphylococcus aureus alters cell wall glycosylation to evade immunity. Nature 563, 705–709 (2018).
Guo, Y., Pfahler, N. M., Völpel, S. L. & Stehle, T. Cell wall glycosylation in Staphylococcus aureus: targeting the tar glycosyltransferases. Curr. Opin. Struct. Biol. 68, 166–174 (2021).
Chakrabarty, R. P. & Chandel, N. S. Mitochondria as signaling organelles control mammalian stem cell fate. Cell Stem Cell 28, 394–408 (2021).
Khan, H. et al. Mycobacterium tuberculosis PhoP integrates stress response to intracellular survival by regulating cAMP level. eLife 13, RP92136 (2024).
Liu, Q., Yeo, W. S. & Bae, T. The SaeRS two-component system of Staphylococcus aureus. Genes (Basel) 7, 81 (2016).
Foster, T. J., Geoghegan, J. A., Ganesh, V. K. & Höök, M. Adhesion, invasion and evasion: the many functions of the surface proteins of Staphylococcus aureus. Nat. Rev. Microbiol. 12, 49–62 (2014).
Foster, T. J. Immune evasion by staphylococci. Nat. Rev. Microbiol. 3, 948–958 (2005).
Thurlow, L. R. et al. Functional modularity of the arginine catabolic mobile element contributes to the success of USA300 methicillin-resistant Staphylococcus aureus. Cell Host Microbe 13, 100–107 (2013).
Thurlow, L. R., Joshi, G. S. & Richardson, A. R. Peroxisome proliferator-activated receptor γ is essential for the resolution of Staphylococcus aureus skin infections. Cell Host Microbe 24, 261–270.e264 (2018).
Powers, M. E. & Bubeck Wardenburg, J. Igniting the fire: Staphylococcus aureus virulence factors in the pathogenesis of sepsis. PLoS Pathog. 10, e1003871 (2014).
Kim, H. K. et al. Protein A-specific monoclonal antibodies and prevention of Staphylococcus aureus disease in mice. Infect. Immun. 80, 3460–3470 (2012).
Taguchi, K. et al. M1/M2-macrophage phenotypes regulate renal calcium oxalate crystal development. Sci. Rep. 6, 35167 (2016).
Kusmartsev, S. et al. Calcium oxalate stone fragment and crystal phagocytosis by human macrophages. J. Urol. 195, 1143–1151 (2016).
Dominguez-Gutierrez, P. R., Kusmartsev, S., Canales, B. K. & Khan, S. R. Calcium oxalate differentiates human monocytes into inflammatory M1 macrophages. Front. Immunol. 9, 1863 (2018).
Mahon, O. R., Kelly, D. J., McCarthy, G. M. & Dunne, A. Osteoarthritis-associated basic calcium phosphate crystals alter immune cell metabolism and promote M1 macrophage polarization. Osteoarthritis Cartilage 28, 603–612 (2020).
Ryckman, C., Vandal, K., Rouleau, P., Talbot, M. & Tessier, P. A. Proinflammatory activities of S100: proteins S100A8, S100A9, and S100A8/A9 induce neutrophil chemotaxis and adhesion. J. Immunol. 170, 3233–3242 (2003).
Boyd, J. H., Kan, B., Roberts, H., Wang, Y. & Walley, K. R. S100A8 and S100A9 mediate endotoxin-induced cardiomyocyte dysfunction via the receptor for advanced glycation end products. Circ. Res. 102, 1239–1246 (2008).
Skronska-Wasek, W. et al. The antimicrobial peptide S100A8/A9 produced by airway epithelium functions as a potent and direct regulator of macrophage phenotype and function. Eur. Respir. J. 59, 2002732 (2022).
Kehl-Fie, T. E. et al. Nutrient metal sequestration by calprotectin inhibits bacterial superoxide defense, enhancing neutrophil killing of Staphylococcus aureus. Cell Host Microbe 10, 158–164 (2011).
Corbin, B. D. et al. Metal chelation and inhibition of bacterial growth in tissue abscesses. Science 319, 962–965 (2008).
Monteith, A. J., Miller, J. M., Maxwell, C. N., Chazin, W. J. & Skaar, E. P. Neutrophil extracellular traps enhance macrophage killing of bacterial pathogens. Sci. Adv. 7, eabj2101 (2021).
Wang, Q., Zhang, J., Chen, X., Sun, F. & Jiang, K. Renal tubular epithelial cells treated with calcium oxalate up-regulate S100A8 and S100A9 expression in M1-polarized macrophages via interleukin 6. Iran. J. Basic Med. Sci. 26, 603–608 (2023).
Kwak, T. et al. Distinct populations of immune-suppressive macrophages differentiate from monocytic myeloid-derived suppressor cells in cancer. Cell Rep. 33, 108571 (2020).
Vogl, T. et al. Autoinhibitory regulation of S100A8/S100A9 alarmin activity locally restricts sterile inflammation. J. Clin. Invest. 128, 1852–1866 (2018).
Hirschhausen, N. et al. Extended Staphylococcus aureus persistence in cystic fibrosis is associated with bacterial adaptation. Int. J. Med. Microbiol. 303, 685–692 (2013).
Butler, A., Hoffman, P., Smibert, P., Papalexi, E. & Satija, R. Integrating single-cell transcriptomic data across different conditions, technologies, and species. Nat. Biotechnol. 36, 411–420 (2018).
Acknowledgements
This study was funded by the National Natural Science Foundation of China (22277107 (B.W.), 82188102 (B.W.), 82241046 (F.X.), 82272222 (J.X.) and 82470111 (J.X.)); the National Key R&D Program of China (2022YFE0121600 (B.W.) and 2022YFC3401600 (B.W.)); the Leading Innovative and Entrepreneurial Team Introduction Program of Zhejiang Province (2022R01002) (B.W.); the Natural Science Foundation of Zhejiang Province (LZ21H160002) (B.W.); the Fundamental Research Funds for the Central Universities of China (226-2022-00168) (B.W.); the State Key Laboratory of Transvascular Implantation Devices (012024014) (B.W.); the Binjiang Institute of Zhejiang University (ZY202205SMKY006) (F.X.); the Postdoctoral Fellowship Program of CPSF (GZC20241495) (L.L.); and the Key Research and Development Program of Zhejiang Province (2024C03172 (B.W.) and 2025C02093) (F.X.)). We thank the Wang family for their support; Y. Feng for the statistical analysis; C. Bi, X. Hong and G. Zhu for their assistance with flow cytometry, laser scanning confocal microscopy and TEM; and the core facilities of the Zhejiang University School of Medicine.
Author information
Authors and Affiliations
Contributions
B.W. and F.X. supervised and led the project. B.W. initiated the idea and conceived the study. Wanying Zhang, Q.Z. and H. Lu designed and executed the in vitro and in vivo analyses of antibacterial efficacy and drug targeting. Wanying Zhang, L.L. and Z.Y. designed and implemented the validation of the cellular and bacterial mechanisms. Wanying Zhang, A.L. and X.L. analyzed the results of single-cell sequencing. Wanying Zhang, Y.H. and Y.W. constructed the models of chronic pneumonia and performed the immunogenicity assessments. L.L. and Wanying Zhang constructed chronic osteomyelitis in mice. H. Li synthesized APC. X.M. and H.S. characterized calcified MRSA and APC. Wanying Zhang and J.X. analyzed the results of the RNA-seq of MRSA. Wenting Zhang reviewed the statistical methods and revised the manuscript. Wanying Zhang, F.X., and B.W. wrote the manuscript, with input from all authors.
Corresponding authors
Ethics declarations
Competing interests
B.W., F.X., Wanying Zhang, L.L., Q.Z. and H. Lu are inventors on a pending patent related to this work (Chinese patent application no. 2025101529951). The other authors declare no competing interests.
Peer review
Peer review information
Nature Biotechnology thanks the anonymous reviewer(s) for their contribution to the peer review of this work.
Additional information
Publisher’s note Springer Nature remains neutral with regard to jurisdictional claims in published maps and institutional affiliations.
Extended data
Extended Data Fig. 1 APC killed MRSA in a calcium-dependent manner in vitro.
a, CFU spot counts of USA300 at different concentrations (0, 25, 50, 100, and 200 μg/mL) of APC at 0, 12, 24, 36, 48, and 60 h posttreatment. The P value for each group relative to the CFU spot counts at 60 h posttreatment, was determined by one-way ANOVA with Dunnett’s multiple-comparisons test (n = 3 biological replicates). b, CFU spot counts of USA300 in the control (saline), PSA (180 μg mL−1), mAb (20 μg mL−1), mAb (20 μg mL−1) + PSA (180 μg mL−1), IPC (200 μg mL−1) and APC (200 μg mL−1) groups at 0, 12, 24, 36, 48 and 60 h posttreatment without Ca2+ ions in the medium. The P value relative to the CFU spot counts at 60 h posttreatment, was determined by one-way ANOVA with Dunnett’s multiple-comparisons test (n = 3 biological replicates). c, Live/dead staining of S. aureus including USA300, CI-MRSA and CI-MSSA strains at 48 h after treatment with saline, mAb (20 μg mL−1), PSA (180 μg mL−1), mAb (20 μg mL−1) + PSA (180 μg mL−1), IPC (200 μg mL−1) and APC (200 μg mL−1) in medium with calcium-phosphate addition, the assessment was repeated twice with similar results. The P value in a and b relative to the CFU spot counts at 60 h posttreatment, was determined by one-way ANOVA with Dunnett’s multiple-comparisons test.
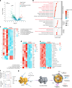
Extended Data Fig. 2 The untargeted metabolomics results of MRSA in the control group (saline), APC alone, and APC + Ca groups.
a, Schematic image of untargeted metabolomics analysis (n = 6 biological replicates). b, The number of upregulated and downregulated differentially abundant metabolites between the APC + Ca vs. control, APC vs. APC + Ca, and APC vs. control group. c, Venn diagram of differentially abundant metabolites among the three groups. d, Bubble chart depicting KEGG enrichment pathway analysis of differentially abundant metabolites between the APC + Ca group and the control group. e-h, Heatmaps of differentially abundant metabolites related to energy metabolism (e), amino acid metabolism (f), translation (g), and membrane transport (h) pathways of MRSA in the three groups as indicated. Red indicates high expression; blue indicates low expression. The illustration in panel (a) was created using BioRender.com.
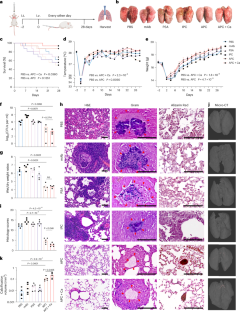
Extended Data Fig. 3 APC can target MRSA in vivo.
a, b, In vivo organ fluorescence imaging and statistics after tail vein injection of CY7-APC and CY7-IPC in mice with chronic pneumonia and CY7-APC in healthy mice (n = 3 biological replicates). c, d, Ex vivo lung organ fluorescence imaging and statistics after injection of CY7-APC and CY7-IPC in mice with chronic pneumonia and CY7-APC in healthy mice (n = 3 biological replicates). e, Lung sections after tail vein injection of PE-APC and PE-IPC in GFP-Luc-MRSA chronic pneumonia model mice. f, Bacterial imaging in GFP-Luc-MRSA model mice with chronic osteomyelitis. g, h, In vivo fluorescence imaging and statistical analysis of fluorescence in the modelled (left tibias in the figure) and unmodelled tibias (right tibias in the figure) after tail vein injection of CY7-APC and CY7-IPC in mice with chronic osteomyelitis and CY7-APC in healthy mice (n = 3 biological replicates). i, j, Ex vivo tibia fluorescence imaging and statistics in the modelled (left tibias in the figure) and unmodelled tibias (right tibias in the figure) after tail vein injection of CY7-APC and CY7-IPC in mice with chronic osteomyelitis and CY7-APC in healthy mice (n = 3 biological replicates). The P values in b and d for each group were determined one-way ANOVA with Tukey’s multiple-comparisons test. The P values in h and j for each group were determined via two-tailed paired samples t test. All error bars are presented as the mean ± s.e.m.
Extended Data Fig. 4 Preliminary dosing study of APC in chronic osteomyelitis treatment.
a, Pharmacokinetics and organ distribution of CY7-APC after injection into mice via the tail vein. b, In vivo imaging of the Luc signal for the treatment of GFP-Luc-MRSA-induced chronic osteomyelitis with APC.
Extended Data Fig. 5 Preliminary dosing study of APC in chronic pneumonia treatment.
a, Images and dimensions of the MRSA-embedded agarose beads used for modelling. b, Bacterial quantification in the lungs of mice with chronic pneumonia at 2 and 4 weeks after modelling without any treatment (n = 3 biological replicates). c, d, Lung bacterial quantification after 14 days of alternate-day systemic administration of a low dose (50 mg kg−1), medium dose (100 mg kg−1), and high dose (200 mg kg−1) of APC (c) (n = 3 biological replicates) and lung H&E staining (d). All the error bars represent the means ± s.e.m.
Extended Data Fig. 6 APC exhibits excellent biocompatibility.
a-g, Viability of HUVECs, BEAS-2B, MC3T3-E1, primary human PBMCS, primary human neutrophils, primary mouse PBMCS and primary mouse neutrophils after exposure to gradient concentrations of mAb, PSA, or APC for 24 h (n = 6 biological replicates). h, i, Survival rates of healthy mice after alternate-day intravenous injection of 100 μL PBS, mAb (20 mg kg−1), PSA (180 mg kg−1), or APC (200 mg kg−1) for 28 days (h) and body weight curves during the treatment period (i). j, k, Haematology (white blood cells (WBC), platelets (PLT), red blood cells (RBC) and hemoglobin (HGB)), liver function indicators (total bilirubin (T-BIL), alanine aminotransferase (ALT), and aspartate transaminase (AST)), renal function indicators (creatinine (CREA) and blood urea nitrogen (BUN)), blood calcium levels, cardiac function markers (creatine kinase isoenzymes (CK-MB) and lactate dehydrogenase (LDH)), and glucose (GLU) and lipid metabolism markers (serum cholesterol (CHO), low-density lipoprotein (LDL) and high-density lipoprotein (HDL)) on days 7 and days 28 after alternate-day intravenous injection of 100 μL PBS, mAb (20 mg kg−1), PSA (180 mg kg−1), or APC (200 mg kg−1) in healthy mice (n = 4 biological replicates). l, H&E staining of major organs (heart, liver, spleen, lungs, kidneys) from mice after different treatments on days 7 and days 28. Scale bar, 100 μm. The dotted lines represent the normal ranges of blood parameters. All the error bars represent the means ± s.e.m.
Extended Data Fig. 7 Cell classification in scRNA-seq and subpopulation classification in MPS.
a, Bubble plots displaying the top 3 differentially expressed genes in each cluster identified by unsupervised clustering in the lung. Light purple indicates lower expression, while dark purple indicates higher expression. Expression percentages are shown on the right. b, Bubble plots of the expression of classic marker genes of the top 10 cell types in the lung. Red represents high expression; blue represents low expression; expression percentages are shown on the right. c, Bubble plots of classic marker gene expression for the three cell types (Møs, MNCs, and DCs) in the MPS. Red indicates high expression; blue indicates low expression; expression percentages are shown on the right. d, t-SNE plots of the 13 subpopulations in the MPS of six lung samples. e, Cell composition comparison of the 13 subpopulations in the MPS system between the control group and the APC group. f, Genes associated with antimicrobial immunity in intergroup differences among 13 subgroups of the MPS cell cluster. Red represents high expression in the treated group; blue represents low expression in the treated group.
Extended Data Fig. 8 The inflammatory functional scoring of Mø and MNC subtypes in the MPS.
a, Violin plots display the anti-inflammatory and proinflammatory scores of each subtype of Mø and MNC. b-d, Violin plots demonstrate the differences in proinflammatory scores (b), inflammatory cytokine release scores (c), and inflammatory cell chemotaxis scores (d) between the control group and the APC group for each subtype of Mø and MNC (n = 47171, the cells were from 6 lungs in 3 biological replicates). P value in a-d for each group was determined using a two-sided Mann-Whitney U test and the scores were implemented using the AddModuleScore function of Seurat. The box plots in a-d represent data distribution, median and quartiles.
Extended Data Fig. 9 APC treatment can induce immunogenicity in mice, but this immunogenicity does not trigger the activation of innate immunity.
a, Serum IgG levels on days 7 and days 28 after alternate-day intravenous injection of PBS (100 μL), mAb (20 mg kg−1), PSA (180 mg kg−1), or APC (200 mg kg−1) in healthy mice (n = 4 biological replicates on days 7 and n = 5 biological replicates on days 28). b, c, The max response value (b) and response value dissociation curve (c) of ADA in serum on days 28 after alternate-day intravenous injection of PBS (100 μL) and APC (200 mg kg−1) in healthy mice (n = 5 biological replicates). d, The t-SNE plot of immune cells in lung of the PBS and APC group by CyTOF (n = 3). e, Heatmap displaying the expression of 41 panel markers within 10 cell types. Purple, low expression; red, high expression. f, Distribution of various immune cell types in the PBS and APC groups (n = 3). g, The ratio of different immune cell types in the PBS and APC groups (n = 3 biological replicates). h, The expression levels of S100A8/S100A9, CXCL-1, IL-6 and TNF in monocytes, macrophages, and neutrophils from PBS and APC groups (n = 3 biological replicates). The P values in a for each group were determined by two-way ANOVA with Sidak’s multiple comparisons test. The P value in b, g and h was determined by two-tailed Student’s t test. All the error bars represent the means ± s.e.m.
Extended Data Fig. 10 Calcified MRSA promotes the infiltration of inflammatory macrophages.
a, Levels of TNF, CXCL-1, CXCL-2, IL-6 and TLR-4 in the supernatant of MH-S cells after co-incubation with the same amount of fixed MRSA and fixed calcified MRSA (n = 3 biological replicates). b, The immunofluorescence staining images and the corresponding average fluorescence intensity statistics of INOS (green) and CD86 (red) were obtained from the lung of mice treated with the same amount of fixed MRSA and fixed calcified MRSA for 14 days (n = 3 biological replicates). The P values in a for each group were determined one-way ANOVA with Tukey’s multiple-comparisons test. The P value in b was determined by two-tailed Student’s t test. All the error bars represent the means ± s.e.m.
Source data
Source Data Fig. 1 (download XLSX )
Statistical Source Data
Source Data Fig. 2 (download XLSX )
Statistical Source Data
Source Data Fig. 3 (download XLSX )
Statistical Source Data
Source Data Fig. 4 (download XLSX )
Statistical Source Data
Source Data Fig. 5 (download XLSX )
Statistical Source Data
Source Data Extended Data Fig./Table 1 (download XLSX )
Statistical Source Data
Source Data Extended Data Fig./Table 3 (download XLSX )
Statistical Source Data
Source Data Extended Data Fig./Table 5 (download XLSX )
Statistical Source Data
Source Data Extended Data Fig./Table 6 (download XLSX )
Statistical Source Data
Source Data Extended Data Fig./Table 9 (download XLSX )
Statistical Source Data
Source Data Extended Data Fig./Table 10 (download XLSX )
Statistical Source Data
Rights and permissions
Springer Nature or its licensor (e.g. a society or other partner) holds exclusive rights to this article under a publishing agreement with the author(s) or other rightsholder(s); author self-archiving of the accepted manuscript version of this article is solely governed by the terms of such publishing agreement and applicable law.
About this article
Cite this article
Zhang, W., Liu, L., Zhang, Q. et al. Inducing bacterial calcification for systematic treatment and immunomodulation against methicillin-resistant Staphylococcus aureus. Nat Biotechnol (2025). https://doi.org/10.1038/s41587-025-02736-3
Received:
Accepted:
Published:
Version of record:
DOI: https://doi.org/10.1038/s41587-025-02736-3
This article is cited by
-
Antibiotic-resistant infections cured by calcium deposition
Nature Biotechnology (2025)
-
Copper tannic acid coordination nanosheet as a potent in-situ antibiotic sustained-release carrier for chronic osteomyelitis
Journal of Materials Science: Materials in Medicine (2025)

