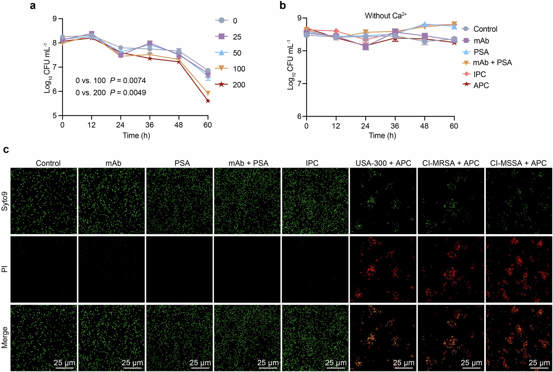
Extended Data Fig. 1: APC killed MRSA in a calcium-dependent manner in vitro.

a, CFU spot counts of USA300 at different concentrations (0, 25, 50, 100, and 200 μg/mL) of APC at 0, 12, 24, 36, 48, and 60 h posttreatment. The P value for each group relative to the CFU spot counts at 60 h posttreatment, was determined by one-way ANOVA with Dunnett’s multiple-comparisons test (n = 3 biological replicates). b, CFU spot counts of USA300 in the control (saline), PSA (180 μg mL−1), mAb (20 μg mL−1), mAb (20 μg mL−1) + PSA (180 μg mL−1), IPC (200 μg mL−1) and APC (200 μg mL−1) groups at 0, 12, 24, 36, 48 and 60 h posttreatment without Ca2+ ions in the medium. The P value relative to the CFU spot counts at 60 h posttreatment, was determined by one-way ANOVA with Dunnett’s multiple-comparisons test (n = 3 biological replicates). c, Live/dead staining of S. aureus including USA300, CI-MRSA and CI-MSSA strains at 48 h after treatment with saline, mAb (20 μg mL−1), PSA (180 μg mL−1), mAb (20 μg mL−1) + PSA (180 μg mL−1), IPC (200 μg mL−1) and APC (200 μg mL−1) in medium with calcium-phosphate addition, the assessment was repeated twice with similar results. The P value in a and b relative to the CFU spot counts at 60 h posttreatment, was determined by one-way ANOVA with Dunnett’s multiple-comparisons test.