Extended Data Fig. 8: RIP-seq and RNA-PLA analysis of PHGDH.
From: Genome-wide mapping of RNA-protein associations through sequencing

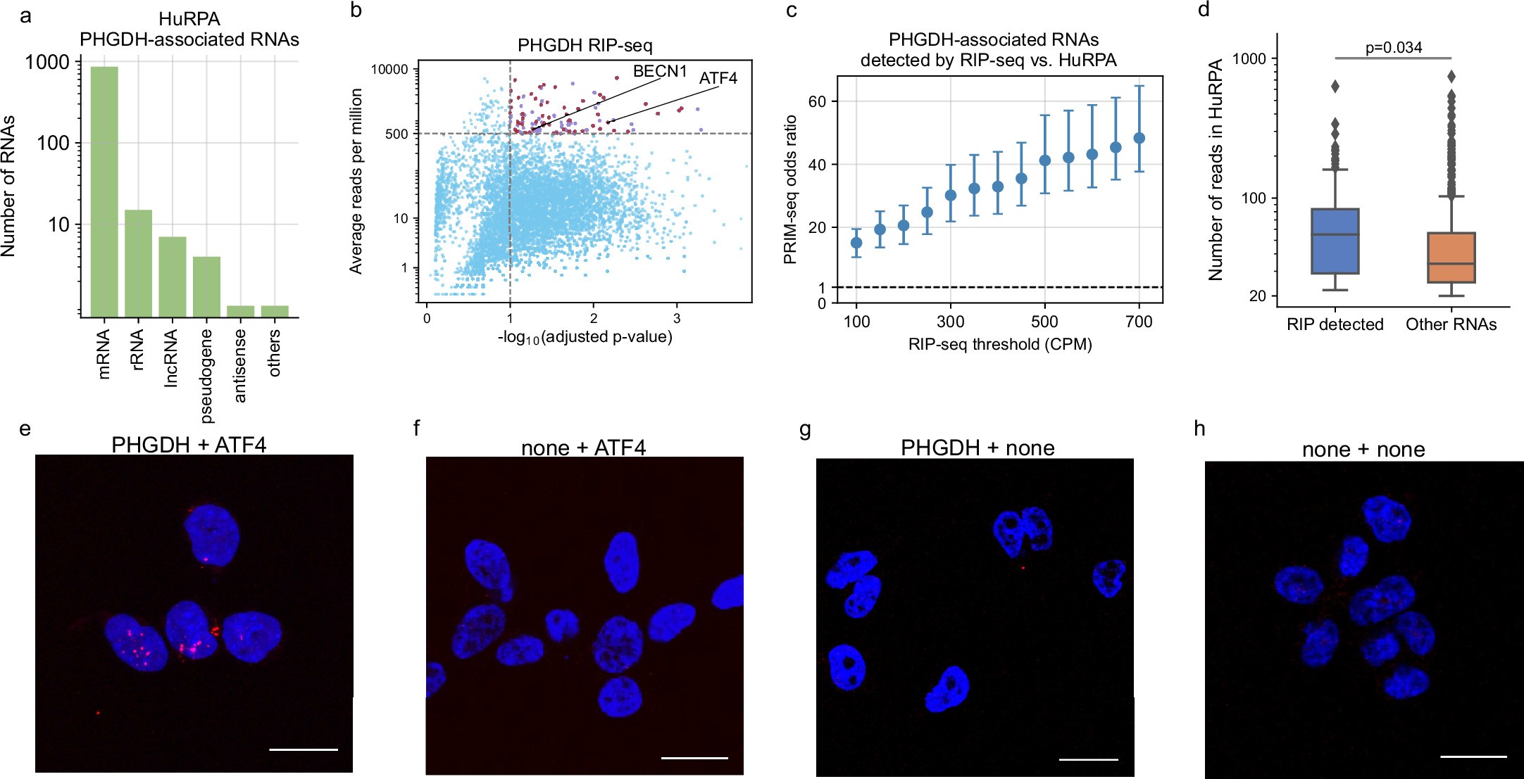
(a) Categorization of PHGDH-associated RNAs in HuRPA by RNA classes. (b) The average RPM (reads per million, y axis) of each RNA gene (dot) in PHGDH RIP-seq vs. the enrichment level (-log10(adjusted p-value), x axis) of PHGDH as compared to IgG. Purple and red dots: RIP-seq identified PHGDH-associated RNAs. Red dots: PHGDH-associated RNAs identified by both RIP-seq and HuRPA. (c) Comparison of PHGDH-associated RNAs in HuRPA and detected by RIP-seq. Odds ratio (y axis) is greater than 1, indicating a strong overlap. Error bar: 95% confidence interval. As the threshold for calling PHGDH-associated RNAs from RIP-seq (x axis) increases, the odds ratio also increases, indicating a stronger overlap. (d) Among the PHGDH-associated RNAs in HuRPA, the RNA-end reads (y axis) of the RNAs detected (blue) by PHGDH RIP-seq are more than the RNAs not detected by PHGDH RIP-seq (orange). (e–h) Representative RNA-PLA images of the PHGDH protein and ATF4 mRNA (e), RNA-probe-only control (f), antibody-only control (g), and no-antibody-no-RNA-probe control (h). Scale bar = 20 μm.