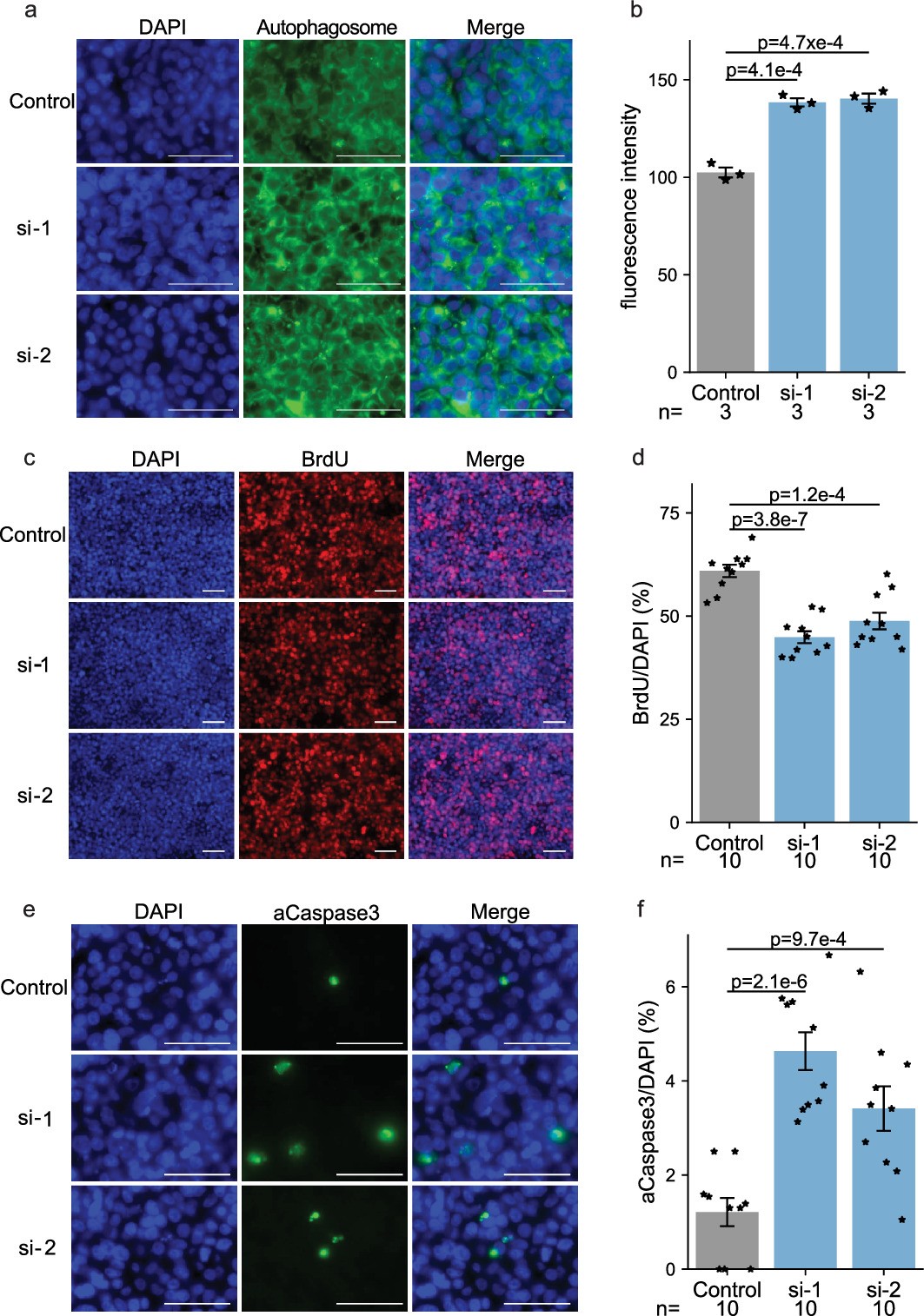
Extended Data Fig. 9: Cellular responses to PHGDH knockdown in HEK293T cells.
From: Genome-wide mapping of RNA-protein associations through sequencing

Immunofluorescence staining and quantification of autophagosome (a, b), BrdU (c, d), and activated Caspase-3 (aCaspase3) (e,f) in scramble siRNA (Control) and PHGDH-targeting siRNAs (si-1, si-2) treated HEK293T cells. P-values are derived from two-sided t-tests. Error bar: SEM. n: number of replicates. Scale bars = 100 μm.