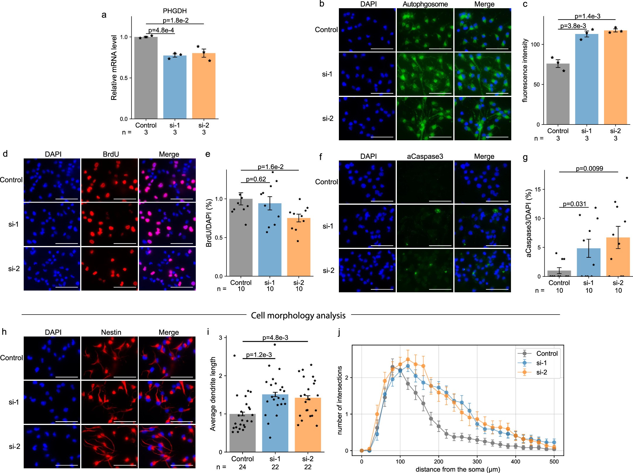
Extended Data Fig. 10: Cellular responses to PHGDH knockdown in mouse neural stem cells (mNSCs).
From: Genome-wide mapping of RNA-protein associations through sequencing

P-values are derived from two-sided t-tests. Error bar: SEM. n: number of replicates. Scale bars = 20 μm. (a) PHGDH RNA levels in scramble siRNA (Control) and PHGDH-targeting siRNAs (si-1, si-2) treated mNSCs. (b–g) Immunofluorescence staining and quantification of autophagosome (b, c), BrdU (d, e), and activated Caspase-3 (aCaspase3) (f, g) in scramble siRNA (Control) and PHGDH-targeting siRNAs (si-1, si-2) treated mNSCs. (h–j) Cell morphology analysis. Immunofluorescence staining of Nestin (h), normalized average dendrite length (i), and the number of dendrite intersections (y axis) as a function of distance from the soma (x axis) (j) in scramble siRNA (Control) and PHGDH-targeting siRNAs (si-1, si-2) treated mNSCs. Scale bars = 100 μm.