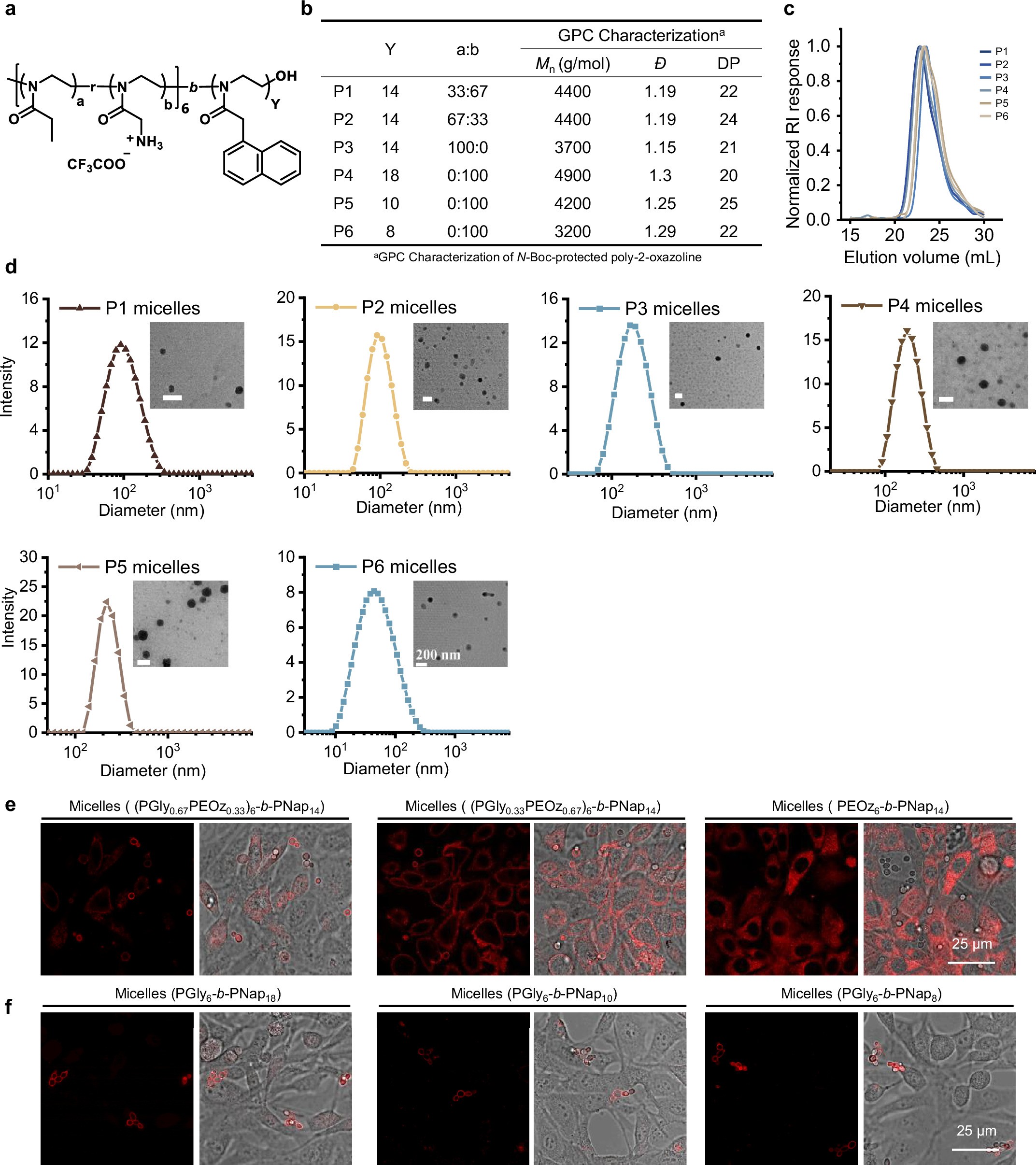
Extended Data Fig. 5: The characterization and pathogen targeting studies of a series of polymeric micelles.

(a-b) Summary of GPC characterization. (c) GPC traces of of (PGlyaPEOzb)6-b-PNapY from 6 batches at the side chain NH-Boc protected stage. (d) DLS measurements and TEM images of micelles assembled from polymer (PGlyaPEOzb)6-b-PNapY. The scale bars in TEM images all represent 200 nm. (e-f) Distribution of AmBisome liposomes and micelles in a mammalian cells (NIH/3T3) and fungi (C. albicans) coculture mixture.