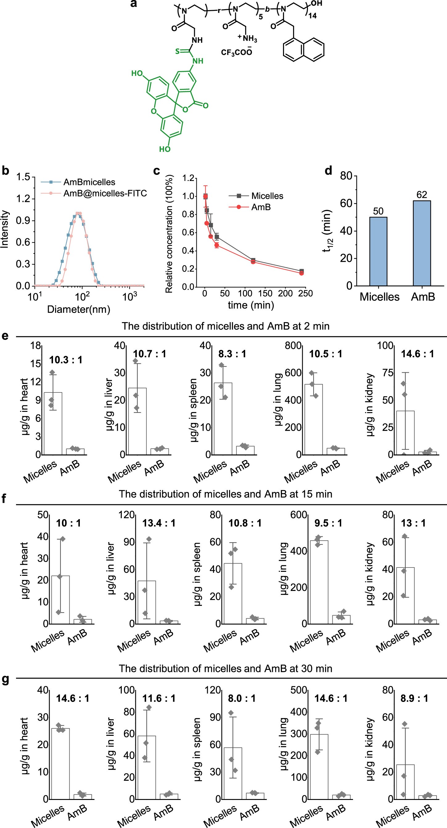
Extended Data Fig. 7: Pharmacokinetics and in vivo distribution of micelles and AmB in AmBmicelles.

(a) Structure of PGly4-b-PNap16-FITC. (b) Normalized DLS measurements of the Size distribution of AmBmicelles and AmBmicelles-FITC are indicated by spline fits. (c-d) Pharmacokinetics curve of micelles and AmB. (e-g) Distribution of micelles and AmB in different organs. The concentration ratios of micelles and AmB in different organs are listed at the top of the graph. The data are expressed as mean±s.d. n = 3 biologically independent animals.