Extended Data Fig. 5: RBFOX regulates neural transcript usage with other splicing factors cooperatively.
From: Mapping isoforms and regulatory mechanisms from spatial transcriptomics data with SPLISOSM

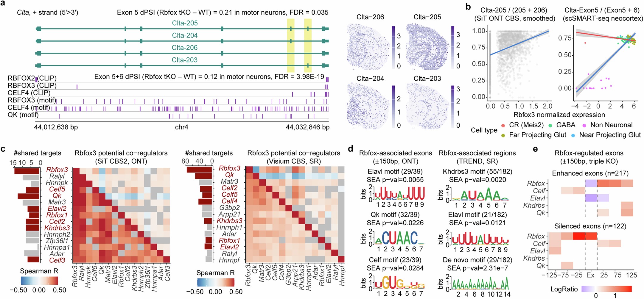
(a) Clta transcript structure and spatial log-normalized expression in the ONT-CBS2 sample. (b) Relationship between normalized Rbfox3 expression and Clta isoform ratio (left) or cell-type-aggregated exon PSI values (right). Line and shading indicate fitted linear model and 95% confidence interval. Spatial data was locally smoothed before calculating isoform ratios for visualization. (c) Identification of Rbfox3 co-regulators in ONT (left) and SR (right) samples. Heatmaps display pairwise correlations of gene expression (upper triangle) or conditional HSIC test p-values (lower triangle). RBPs with reported RBFOX interaction are highlighted. (d) Motif enrichment in Rbfox1/2/3 associated SVP targets using alternative exons and 150bp flanking introns (left) or TREND regions (right). P-values were calculated using the SEA algorithm as part of the MEME suite. (e) Motif enrichment in exons with ≥25% PSI changes following RBFOX triple knockout in Day 10 motor neurons, categorized as silenced (increased PSI after KD) or enhanced (decreased PSI). Sequences were binned by distance to exon boundaries (x-axis) to show positional enrichment.