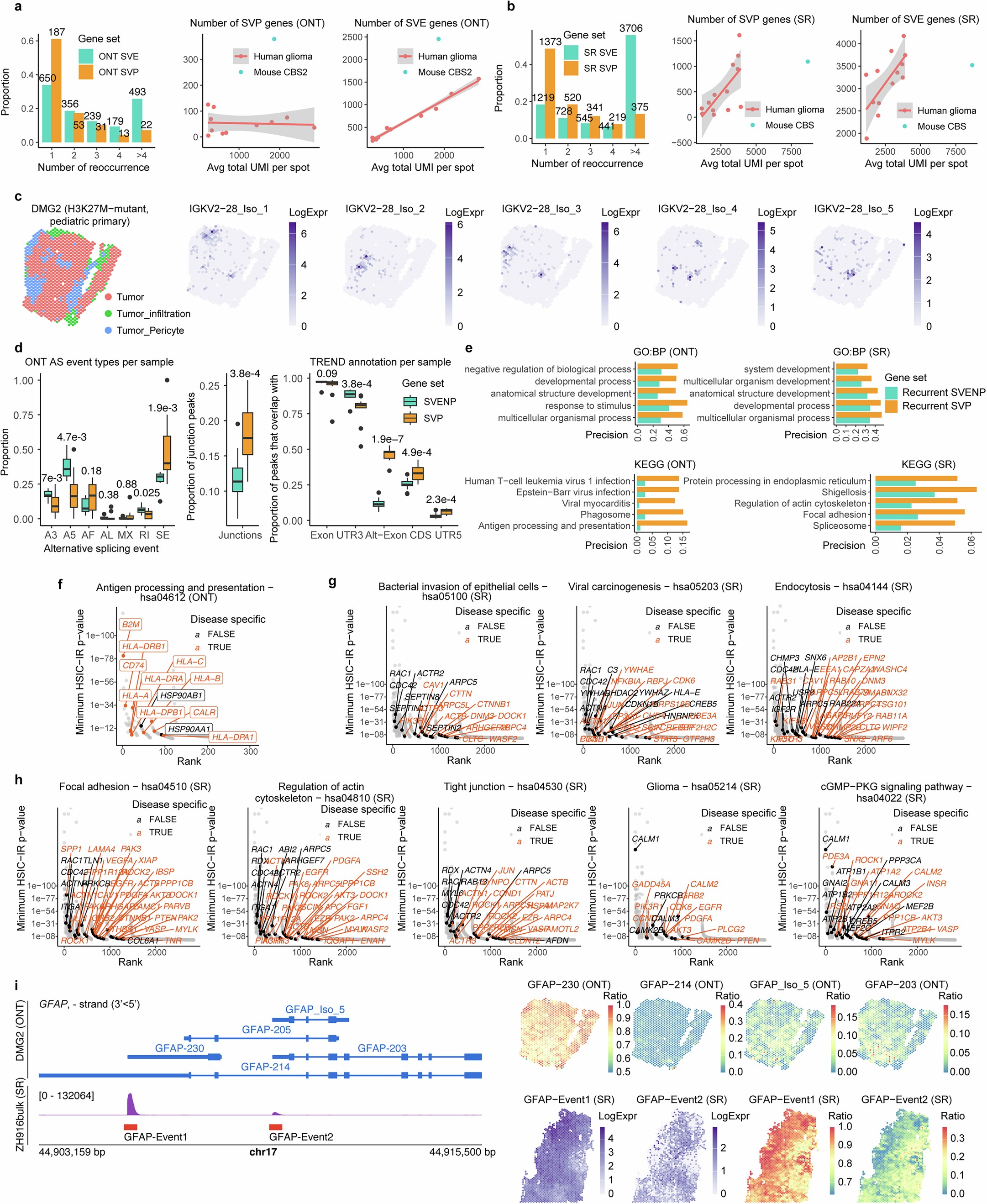
Extended Data Fig. 7: Additional examples of transcript diversity in human glioma, related to Fig. 6.
From: Mapping isoforms and regulatory mechanisms from spatial transcriptomics data with SPLISOSM

(a) Distribution of recurrent SVP genes (left) and relationships between total isoform read coverage per spot (x-axis) and number of SVP and SVE genes (y-axis) across ONT datasets. Line and shading indicate fitted linear model and 95% confidence interval. (b) Distribution of recurrent SVP genes (left) and relationships between total TREND read coverage per spot (x-axis) and number of SVP and SVE genes (y-axis) across SR datasets. Line and shading indicate fitted linear model and 95% confidence interval. (c) IG gene isoform diversity in the ONT sample DMG2. (d) Distributions of per-sample alternative splicing types for ONT-SV genes (n-sample=11) and per-sample TREND annotations for SR-SV genes (n=13). Boxplots show median (center line), interquartile range (box), and 1.5× interquartile range (whiskers). Group means are compared using two-sided T-test. (e) Pathway enrichment analysis comparing recurrent SVP (adjusted HSIC-IR p-value < 0.05 in ≥2 samples) genes versus recurrent SVENP (non-SVP and adjusted HSIC-GC p-value < 0.05 in ≥4 samples) genes. Related to Fig. 6d. (f-h) SVP (HSIC-IR adjusted p-value < 0.05 in at least one sample) genes involved in selected KEGG pathways. Orange indicates disease-specific genes not variable in healthy DLPFC (undetected or HSIC-IR adjusted p-value ≥ 0.05 in all DLPFC samples). (i) GFAP transcript structure in the ONT sample DMG2, read coverage in the short-read sample ZH916bulk, and the respective isoform or TREND spatial distribution in each sample (right).