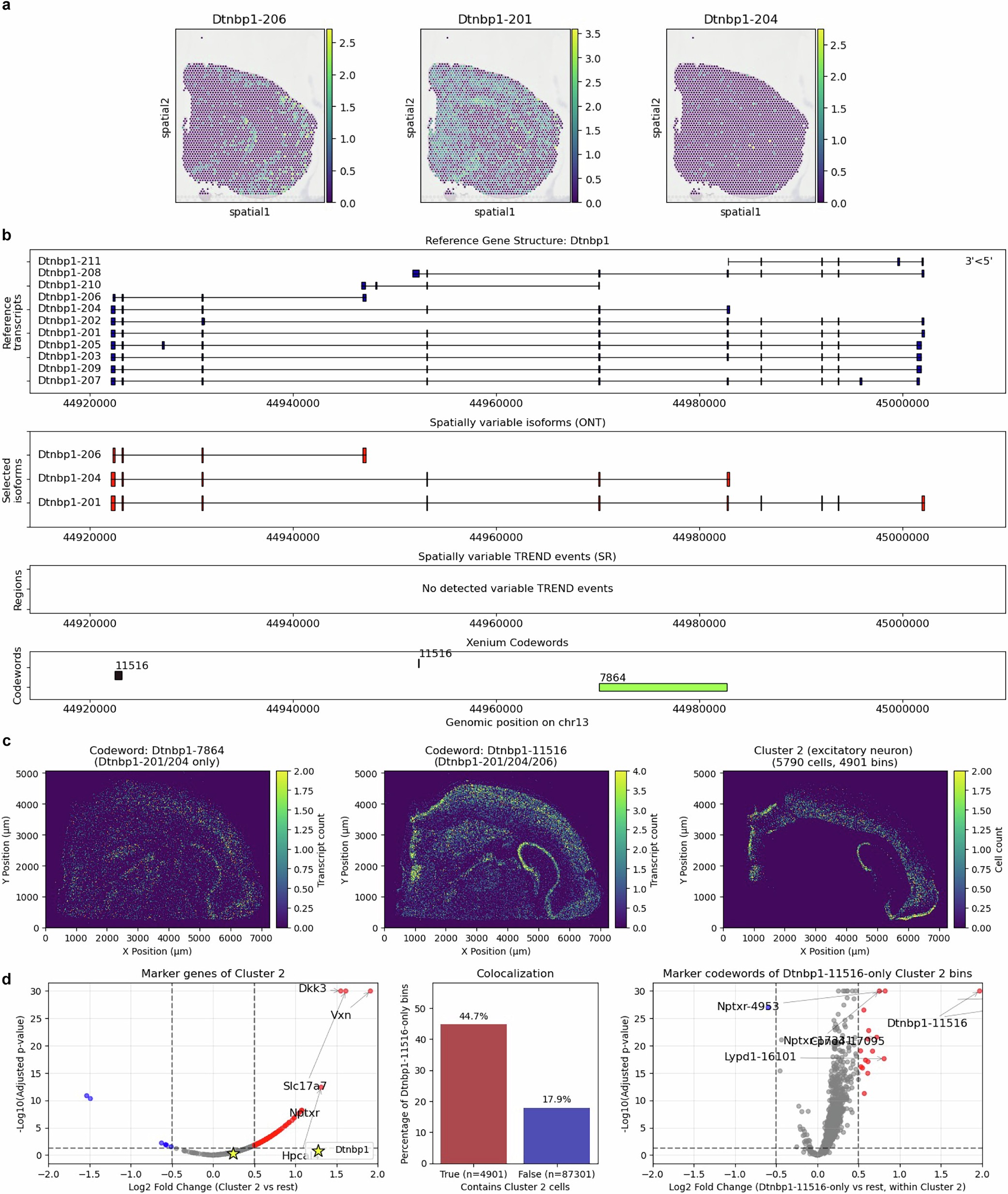
Extended Data Fig. 3: In situ validation of spatially variable isoform usage of Dtnbp1, related to Extended Data Fig. 2.
From: Mapping isoforms and regulatory mechanisms from spatial transcriptomics data with SPLISOSM

(a) Spatial distribution of log-normalized expression for Dtnbp1 isoforms in SiT-ONT CBS2 sample. (b) Gene structure of Dtnbp1 with annotated isoforms and Xenium Prime 5K probe sets. Among three ONT-detected Dtnbp1 isoforms (201, 204, 206), codeword 7864 specifically targets 201 and 204, while codeword 11516 recognizes all three. (c) Spatial density of Dtnbp1 codewords (left) and Cluster 2 cells (Slc17a7+ excitatory neurons, right) in Xenium Prime 5K mouse CBS sample. Cell segmentation, clustering and differential expression analysis were performed using Xenium Ranger with default parameters. (d) Dtnbp1-206 spatial variability driven by a subset of Nptxr+ excitatory neurons. Left: Volcano plot of Cluster 2 marker genes. P-values were computed from a negative binomial test and were adjusted via the Benjamini-Hochberg procedure as part of the Xenium Onboard Analysis pipeline. Middle: Comparison of Dtnbp1-11516-only bins (20 × 20 μm) with and without Cluster 2 cells. Right: Volcano plot of marker codewords of Dtnbp1-11516-only Cluster 2 bins.