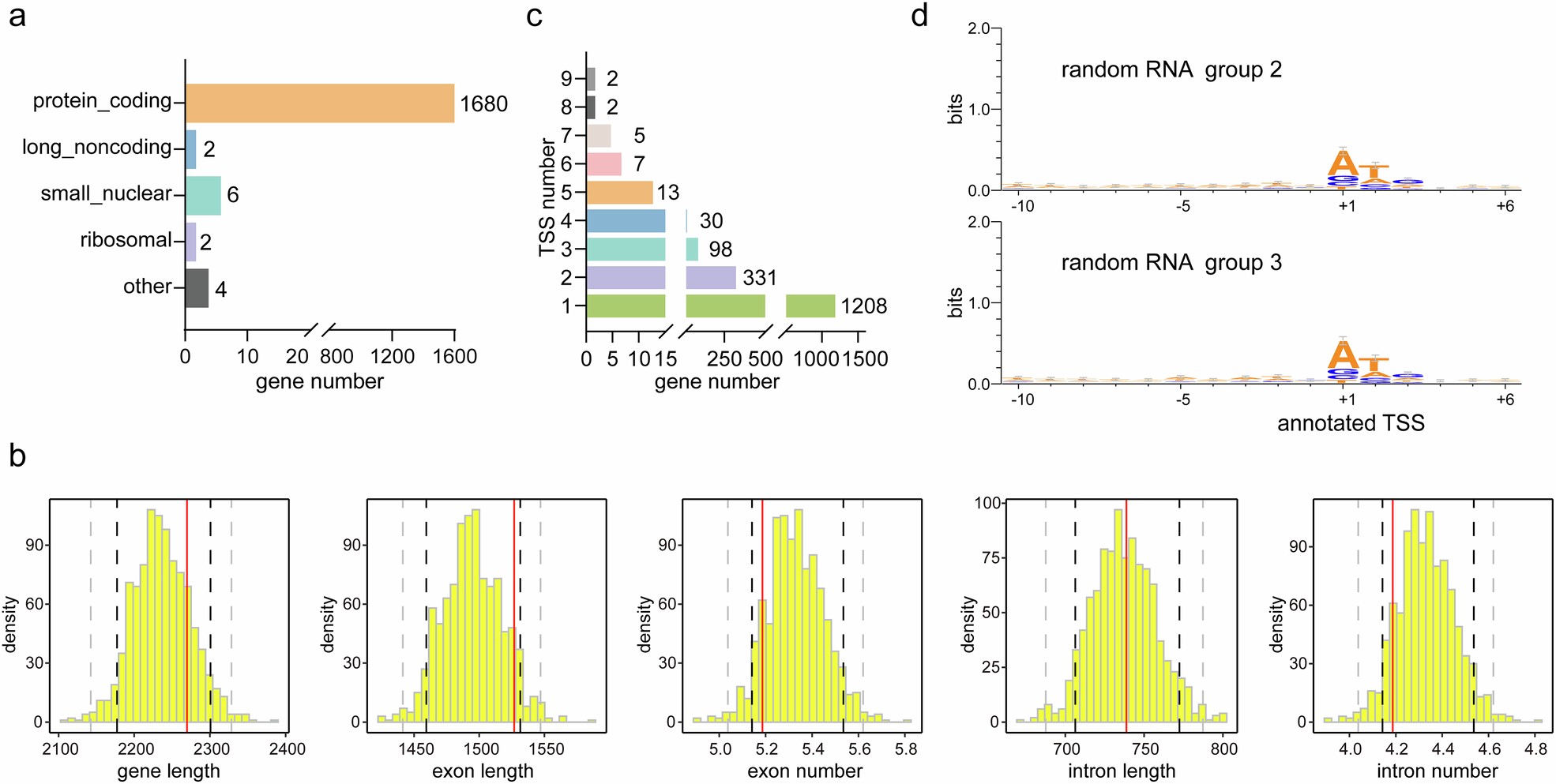
Extended Data Fig. 9: Features of dpCoA-RNAs.

a, Bar plot showing the distribution of different gene types producing dpCoA-RNA. b, Structural features of dpCoA-RNA-producing genes, including gene length, exon length, intron length, exon number, and intron number, were assessed using a permutation test, following the same method as described in Fig. 5a. c, Bar plot displaying the number of genes with varying numbers of dpCoA-RNA-TSS. d, Seqlogo analysis of the sequences spanning the −10 to +6 region surrounding the annotated TSS. Two groups of randomly selected RNAs in addition to the one group shown in Fig. 5e are shown here.