Abstract
Cellular metabolites have emerged as noncanonical RNA caps. Despite its early discovery as an RNA cap, the dephospho-CoA (dpCoA) cap remains largely uncharacterized because of a lack of detection technologies. Here we use biochemical and structural analysis to identify Arabidopsis NUDT11 as a specific decapping enzyme toward dpCoA-RNA. Leveraging this specificity, we develop biochemical and transcriptomic methods to quantify and profile dpCoA-RNA across the genome, revealing that dpCoA-RNAs exist across species and exhibit tissue-specific and/or condition-specific variations. In Arabidopsis, dpCoA-RNAs possess distinct transcription start sites and respond more rapidly to high light intensity as compared to 7-methylguanosine (m7G)-capped RNAs. Moreover, Arabidopsis dpCoA-RNAs can reach up to 15% of m7G-capped RNAs in abundance and are associated with translating ribosomes. We further demonstrate that an in vitro transcribed dpCoA-RNA is translated in human cells. This study uncovers a dynamic dpCoA cap that may potentially influence gene expression and establishes a toolkit for future investigations.
This is a preview of subscription content, access via your institution
Access options
Access Nature and 54 other Nature Portfolio journals
Get Nature+, our best-value online-access subscription
$32.99 / 30 days
cancel any time
Subscribe to this journal
Receive 12 print issues and online access
$259.00 per year
only $21.58 per issue
Buy this article
- Purchase on SpringerLink
- Instant access to the full article PDF.
USD 39.95
Prices may be subject to local taxes which are calculated during checkout






Similar content being viewed by others
Data availability
The raw sequence data generated in this study were deposited to the NCBI Gene Expression Omnibus database under accession code GSE302464. The crystal structure of AtNUDT11 was deposited to the Protein Data Bank under accession code 9NXM. Source data are provided with this paper.
Code availability
The code of the dpCoA-CapZyme-seq data analysis is available from GitHub (https://github.com/WangHan647/dpCoA_Arabidopsis).
References
Berger, S. L. & Sassone-Corsi, P. Metabolic signaling to chromatin. Cold Spring Harb. Perspect. Biol. 8, a019463 (2016).
Li, X., Egervari, G., Wang, Y., Berger, S. L. & Lu, Z. Regulation of chromatin and gene expression by metabolic enzymes and metabolites. Nat. Rev. Mol. Cell Biol. 19, 563–578 (2018).
Cohen, M. S. & Chang, P. Insights into the biogenesis, function, and regulation of ADP-ribosylation. Nat. Chem. Biol. 14, 236–243 (2018).
Filonenko, V. & Gout, I. Discovery and functional characterisation of protein CoAlation and the antioxidant function of coenzyme a. BBA Adv. 3, 100075 (2023).
Potužník, J. F. & Cahova, H. If the 5′ cap fits (wear it)—non-canonical RNA capping. RNA Biol. 21, 739–751 (2024).
Malygin, A. G. & Shemyakin, M. F. Adenosine, NAD and FAD can initiate template-dependent RNA synthesis catalyzed by Escherichia coli RNA polymerase. FEBS Lett. 102, 51–54 (1979).
Huang, F. Efficient incorporation of CoA, NAD and FAD into RNA by in vitro transcription. Nucleic Acids Res. 31, e8 (2003).
Chen, Y. G., Kowtoniuk, W. E., Agarwal, I., Shen, Y. & Liu, D. R. LC/MS analysis of cellular RNA reveals NAD-linked RNA. Nat. Chem. Biol. 5, 879–881 (2009).
Kowtoniuk, W. E., Shen, Y., Heemstra, J. M., Agarwal, I. & Liu, D. R. A chemical screen for biological small molecule–RNA conjugates reveals CoA-linked RNA. Proc. Natl Acad. Sci. USA 106, 7768–7773 (2009).
Wang, J. et al. Quantifying the RNA cap epitranscriptome reveals novel caps in cellular and viral RNA. Nucleic Acids Res. 47, e130 (2019).
František Potužník, J. et al. Diadenosine tetraphosphate (Ap4A) serves as a 5′ RNA cap in mammalian cells. Angew. Chem. Int. Ed. Engl. 63, e202314951 (2024).
Cahová, H., Winz, M.-L., Höfer, K., Nübel, G. & Jäschke, A. NAD captureSeq indicates NAD as a bacterial cap for a subset of regulatory RNAs. Nature 519, 374–377 (2015).
Jiao, X. et al. 5′ end nicotinamide adenine dinucleotide cap in human cells promotes RNA decay through DXO-mediated deNADding. Cell 168, 1015–1027 (2017).
Walters, R. W. et al. Identification of NAD+ capped mRNAs in Saccharomyces cerevisiae. Proc. Natl Acad. Sci. USA 114, 480–485 (2017).
Zhang, H. et al. NAD tagSeq reveals that NAD+-capped RNAs are mostly produced from a large number of protein-coding genes in Arabidopsis. Proc. Natl Acad. Sci. USA 116, 12072–12077 (2019).
Wang, Y. et al. NAD+-capped RNAs are widespread in the Arabidopsis transcriptome and can probably be translated. Proc. Natl Acad. Sci. USA 116, 12094–12102 (2019).
Dong, H. et al. NAD+-capped RNAs are widespread in rice (Oryza sativa) and spatiotemporally modulated during development. Sci. China Life Sci. 65, 2121–2124 (2022).
Gomes-Filho, J. V. et al. Identification of NAD-RNA species and ADPR-RNA decapping in Archaea. Nat. Commun. 14, 7597 (2023).
Hu, H. et al. SPAAC-NAD-seq, a sensitive and accurate method to profile NAD+-capped transcripts. Proc. Natl Acad. Sci. USA 118, e2025595118 (2021).
Zhang, H. et al. Use of NAD tagSeq II to identify growth phase-dependent alterations in E. coli RNA NAD+ capping. Proc. Natl Acad. Sci. USA 118, e2026183118 (2021).
Niu, K. et al. ONE-seq: epitranscriptome and gene-specific profiling of NAD-capped RNA. Nucleic Acids Res. 51, e12 (2023).
Ge, S. et al. Hidden features of NAD-RNA epitranscriptome in Drosophila life cycle. iScience 27, 108618 (2024).
Sharma, S., Yang, J., Favate, J., Shah, P. & Kiledjian, M. NADcapPro and circNC: methods for accurate profiling of NAD and non-canonical RNA caps in eukaryotes. Commun. Biol. 6, 406 (2023).
Frindert, J. et al. Identification, biosynthesis, and decapping of NAD-Capped RNAs in B. subtilis. Cell Rep. 24, 1890–1901 (2018).
Wolfram-Schauerte, M. et al. A viral ADP-ribosyltransferase attaches RNA chains to host proteins. Nature 620, 1054–1062 (2023).
Morales-Filloy, H. G. et al. The 5′ NAD cap of RNAIII modulates toxin production in Staphylococcus aureus isolates. J. Bacteriol. 202, e00591-19 (2020).
Benoni, B. et al. HIV-1 infection reduces NAD capping of host cell snRNA and snoRNA. ACS Chem. Biol. 19, 1243–1249 (2024).
Yu, X. et al. Messenger RNA 5′ NAD+ capping is a dynamic regulatory epitranscriptome mark that is required for proper response to abscisic acid in Arabidopsis. Dev. Cell 56, 125–140.e6 (2021).
Zhang, Y. et al. Extensive 5′-surveillance guards against non-canonical NAD-caps of nuclear mRNAs in yeast. Nat. Commun. 11, 5508 (2020).
Wiedermannová, J., Babu, R. & Yuzenkova, Y. Stochastic nature and physiological implications of 5′-NAD RNA cap in bacteria. Nucleic Acids Res. 52, 11838–11852 (2024).
Bird, J. G. et al. The mechanism of RNA 5′ capping with NAD+, NADH and desphospho-CoA. Nature 535, 444–447 (2016).
Bird, J. G. et al. Highly efficient 5′ capping of mitochondrial RNA with NAD+ and NADH by yeast and human mitochondrial RNA polymerase. eLife 7, e42179 (2018).
Vvedenskaya, I. O. et al. CapZyme-Seq comprehensively defines promoter-sequence determinants for RNA 5′ capping with NAD+. Mol. Cell 70, 553–564 (2018).
Luciano, D. J. & Belasco, J. G. Np4A alarmones function in bacteria as precursors to RNA caps. Proc. Natl Acad. Sci. USA 117, 3560–3567 (2020).
Doamekpor, S. K. et al. DXO/Rai1 enzymes remove 5′-end FAD and dephospho-CoA caps on RNAs. Nucleic Acids Res. 48, 6136–6148 (2020).
Zhou, W. et al. Structural insights into dpCoA-RNA decapping by NudC. RNA Biol. 18, 244–253 (2021).
Sharma, S. et al. Mammalian Nudix proteins cleave nucleotide metabolite caps on RNAs. Nucleic Acids Res. 48, 6788–6798 (2020).
Mititelu, M.-B. et al. Arabidopsis thaliana NudiXes have RNA-decapping activity. RSC Chem. Biol. 4, 223–228 (2023).
Sherwood, A. V. et al. Hepatitis C virus RNA is 5′-capped with flavin adenine dinucleotide. Nature 619, 811–818 (2023).
Löcherer, C., Bühler, N., Lafrenz, P. & Jäschke, A. Staphylococcus aureus small RNAs possess dephospho-CoA 5′-Caps, but no CoAlation marks. Noncoding RNA 8, 46 (2022).
Sapkota, K. et al. Post-transcriptional capping generates coenzyme A-linked RNA. RNA Biol. 21, 44–55 (2024).
Shao, X. et al. DpCoA tagSeq: barcoding dpCoA-capped RNA for direct Nanopore sequencing via maleimide-thiol reaction. Anal. Chem. 95, 11124–11131 (2023).
Nübel, G., Sorgenfrei, F. A. & Jäschke, A. Boronate affinity electrophoresis for the purification and analysis of cofactor-modified RNAs. Methods 117, 14–20 (2017).
Pan, S. et al. Arabidopsis DXO1 possesses deNADding and exonuclease activities and its mutation affects defense-related and photosynthetic gene expression. J. Integr. Plant Biol. 62, 967–983 (2020).
Höfer, K. et al. Structure and function of the bacterial decapping enzyme NudC. Nat. Chem. Biol. 12, 730–734 (2016).
McLennan, A. G. The Nudix hydrolase superfamily. Cell. Mol. Life Sci. 63, 123–143 (2006).
Gasmi, L. & Mclennan, A. G. The mouse Nudt7 gene encodes a peroxisomal nudix hydrolase specific for coenzyme A and its derivatives. Biochem. J 357, 33–38 (2001).
Cartwright, J. L., Gasmi, L., Spiller, D. G. & McLennan, A. G. The Saccharomyces cerevisiae PCD1 gene encodes a peroxisomal Nudix hydrolase active toward coenzyme a and its derivatives. J. Biol. Chem. 275, 32925–32930 (2000).
Abramson, J. et al. Accurate structure prediction of biomolecular interactions with AlphaFold 3. Nature 630, 493–500 (2024).
Grudzien-Nogalska, E. et al. Structural and mechanistic basis of mammalian Nudt12 RNA deNADding. Nat. Chem. Biol. 15, 575–582 (2019).
Biondi, E. & Burke, D. H. Separating and analyzing sulfur-containing RNAs with organomercury gels. Methods Mol. Biol. 883, 111–120 (2012).
Adamska, I. ELIPs—light-induced stress proteins. Physiol. Plant. 100, 794–805 (1997).
Fiijpowicz, W. Functions of the 5′-terminal m7G cap in eukaryotic mRNA. FEBS Lett. 96, 1–11 (1978).
Yarmolinsky, M. B. & Haba, G. L. Inhibition by puromycin of amino acid incorporation into protein. Proc. Natl Acad. Sci. USA 45, 1721–1729 (1959).
Meijer, H. A., Dictus, W. J. A. G., Keuning, E. D. & Thomas, A. A. M. Translational control of the Xenopus laevis connexin-41 5′-untranslated region by three upstream open reading frames. J. Biol. Chem. 275, 30787–30793 (2000).
Hu, H., Flynn, N. & Chen, X. Discovery, processing, and potential role of noncanonical caps in RNA. In Epitranscriptomics (eds. Jurga, S. & Barciszewski, J.) (Springer, 2021).
Shurubor, Y. et al. Determination of coenzyme a and acetyl-coenzyme a in biological samples using HPLC with UV detection. Molecules 22, 1388 (2017).
Rollins, M. et al. Lysine acetyltransferase NuA4 and acetyl-CoA regulate glucose-deprived stress granule formation in Saccharomyces cerevisiae. PLoS Genet. 13, e1006626 (2017).
Mickutė, M. et al. Interplay between bacterial 5′-NAD-RNA decapping hydrolase NudC and DEAD-box RNA helicase CsdA in stress responses. mSystems 8, e00718-23 (2023).
Luciano, D. J., Levenson-Palmer, R. & Belasco, J. G. Stresses that raise Np4A levels induce protective nucleoside tetraphosphate capping of bacterial RNA. Mol. Cell 75, 957–966 (2019).
Zhang, M., Ming, Y., Wang, H. B. & Jin, H. L. Strategies for adaptation to high light in plants. aBIOTECH 5, 381–393 (2024).
Khan, I., Sohail, Zaman, S., Li, G. & Fu, M. Adaptive responses of plants to light stress: mechanisms of photoprotection and acclimation. A review. Front. Plant Sci. 16, 1550125 (2025).
Dedonder, A., Rethy, R., Fredericq, H., Montagu, M. V. & Krebbers, E. Arabidopsis rbcS genes are differentially regulated by light. Plant Physiol. 101, 801–808 (1993).
Hutin, C. et al. Early light-induced proteins protect Arabidopsis from photooxidative stress. Proc. Natl Acad. Sci. USA 100, 4921–4926 (2003).
von Sydow, L. et al. The PsbY protein of Arabidopsis photosystem II is important for the redox control of cytochrome b559. Biochim. Biophys. Acta 1857, 1524–1533 (2016).
Jänkänpää, H. J., Mishra, Y., Schröder, W. P. & Jansson, S. Metabolic profiling reveals metabolic shifts in Arabidopsis plants grown under different light conditions. Plant Cell Environ. 35, 1824–1836 (2012).
Li, L. et al. Enzymes degraded under high light maintain proteostasis by transcriptional regulation in Arabidopsis. Proc. Natl Acad. Sci. USA 119, e2121362119 (2022).
Hudeček, O. et al. Dinucleoside polyphosphates act as 5′-RNA caps in bacteria. Nat. Commun. 11, 1052 (2020).
Ramanathan, A., Robb, G. B. & Chan, S. H. mRNA capping: biological functions and applications. Nucleic Acids Res. 44, 7511–7526 (2016).
Sharma, S. et al. Xrn1 is a deNADding enzyme modulating mitochondrial NAD-capped RNA. Nat. Commun. 13, 889 (2022).
Hsu, P. C. et al. Structural requirements for the specific recognition of an m7G mRNA cap. Biochemistry 39, 13730–13736 (2000).
Niedzwiecka, A. et al. Biophysical studies of eIF4E cap-binding protein: recognition of mRNA 5′ cap structure and synthetic fragments of eIF4G and 4E-BP1 proteins. J. Mol. Biol. 319, 615–635 (2002).
Kabsch, W. Integration, scaling, space-group assignment and post-refinement. Acta Crystallogr. D Biol. Crystallogr. 66, 133–144 (2010).
Liebschner, D. et al. Macromolecular structure determination using X-rays, neutrons and electrons: recent developments in PHENIX. Acta Crystallogr. D Struct. Biol. 75, 861–877 (2019).
Emsley, P. & Cowtan, K. Coot: model-building tools for molecular graphics. Acta Crystallogr. D Biol. Crystallogr. 60, 2126–2132 (2004).
Martin, M. Cutadapt removes adapter sequences from high-throughput sequencing reads. EMBnet J. 17, 10–12 (2011).
Dobin, A. et al. STAR: ultrafast universal RNA-seq aligner. Bioinformatics 29, 15–21 (2013).
Chen, Y., Chen, L., Lun, A. T. L., Baldoni, P. L. & Smyth, G. K. edgeR v4: powerful differential analysis of sequencing data with expanded functionality and improved support for small counts and larger datasets. Nucleic Acids Res. 53, gkaf018 (2025).
Quinlan, A. R. & Hall, I. M. BEDTools: a flexible suite of utilities for comparing genomic features. Bioinformatics 26, 841–842 (2010).
You, C. et al. FIERY1 promotes microRNA accumulation by suppressing rRNA-derived small interfering RNAs in Arabidopsis. Nat. Commun. 10, 4424 (2019).
Wu, T. et al. clusterProfiler 4.0: a universal enrichment tool for interpreting omics data. Innovation (Camb.) 2, 100141 (2021).
Ferrari, R., Rivetti, C. & Dieci, G. Transcription reinitiation properties of bacteriophage T7 RNA polymerase. Biochem. Biophys. Res. Commun. 315, 376–380 (2004).
Acknowledgements
We would like to express our gratitude to I. O. Vvedenskaya from Rutgers University for the suggestions on dpCoA-CapZyme-seq library construction. We thank H. Wu and J. Liu from Peking University for supplying mouse and human cell materials. We thank S. Huang from the Isotope Laboratory at Peking University for assistance with experiments involving radioactive reagents. We thank the Core Facilities of the School of Life Sciences and National Center for Protein Sciences at Peking University for assistance with protein purification by size-exclusion chromatography. We thank Y. Xia from Hong Kong Baptist University for sharing the expression plasmids of SpRai1 and AtDXO. We thank H. Wen for assistance in predicting the key amino acid sites of AtNUDT11. We thank C. Yi and J. Liu for comments on the manuscript. Research in the X.C. laboratory is supported by the State Key Laboratory for Gene Function and Modulation Research, Peking-Tsinghua Joint Center for Life Sciences and Beijing Advanced Center of RNA Biology. This work was supported by National Natural Science Foundation of China (32570692) and Beijing Natural Science Foundation (5252006) to H.H., National Key R&D Program of China (2023YFC3402200) to X.C. and US National Institutes of Health R35GM118093 to L.T. This work is based in part on research conducted at the Northeastern Collaborative Access Team beamlines, which are funded by the National Institute of General Medical Sciences from the National Institutes of Health (P30 GM124165). This research used resources of the Advanced Photon Source, a US Department of Energy (DOE) Office of Science User Facility operated for the DOE Office of Science by Argonne National Laboratory under contract no. DE-AC02-06CH11357.
Author information
Authors and Affiliations
Contributions
X.C. and H.H. conceptualized the project and designed the experiments. H.H., Q.Z., Y.G., Y.B., Q.W., Z.L., J.Z. and H.L. performed the experiments. X.M. and H.W. developed the bioinformatics pipeline of dpCoA-CapZyme-seq. L.T. and H.C. solved the crystal structure of AtNUDT11. C.Y. provided assistance in dpCoA-CapZyme-seq data analysis. H.H., Q.Z., Y.G., H.C., Z.L., L.T. and X.C. interpreted the results and wrote the manuscript. X.C. and H.H. supervised the project.
Corresponding authors
Ethics declarations
Competing interests
The authors declare no competing interests.
Peer review
Peer review information
Nature Biotechnology thanks Katharina Höfer, Yiji Xia and the other, anonymous, reviewer(s) for their contribution to the peer review of this work.
Additional information
Publisher’s note Springer Nature remains neutral with regard to jurisdictional claims in published maps and institutional affiliations.
Extended data
Extended Data Fig. 1 AtNUDT11, AtNUDT15 and AtNUDT22 show specific activity towards dpCoA.
a, An in vitro transcribed 31-nucleotide dpCoA-RNA was incubated with (+) or without (-) different decapping enzymes followed by electrophoresis in a 15% polyacrylamide APB gel. The positions of the dpCoA-RNA and the cleavage product (p-RNA) are indicated. The smaller RNA fragments (labeled) represent further degradation by mDXO and AtDXO, which have 5′ to 3′ exonuclease activity13,44. Data are representative of three independent experiments with similar results. b, A phylogenetic tree including all Arabidopsis Nudix hydrolases, as well as human and yeast Nudix hydrolases with CoA pyrophosphohydrolase activity, and bacterial NudC. The scale bar for branch lengths represents 0.2 amino acid substitutions per site. c, HPLC chromatograms showing the consumption of dpCoA (500 pmol) by NudC and various Arabidopsis NUDTs (10 pmol) in 2 h at 37 °C, with buffer alone as the control. The dpCoA peak is marked. The large peak present in each chromatogram is a solvent peak. The bar plot to the right shows the amount of dpCoA remaining after incubation for the specified time periods. The peak areas of dpCoA were measured, and the relative amount of dpCoA in each treatment was normalized to the peak area of the buffer-treated sample. Three biological replicates were performed, and error bars represent the mean ± s.e.m. d, HPLC chromatograms showing each of four metabolites (500 pmol) treated with various AtNUDTs (10 pmol) for 2 h at 37 °C. e, Quantification of the remaining metabolites after incubation in d. The peak areas corresponding to each compound were integrated, and the relative amounts in each treatment were normalized to the peak area of the buffer control. Three independent biological replicates were conducted. Error bars represent the mean ± s.e.m.
Extended Data Fig. 2 Activities of AtNUDT11, AtNUDT15 and AtNUDT22 on RNAs with different caps.
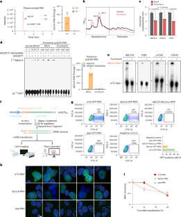
a, Partial amino acid sequences surrounding the Nudix motifs of AtNUDT11, AtNUDT15, and AtNUDT22, along with other Nudix hydrolases exhibiting dpCoA pyrophosphohydrolase activity across various organisms, were aligned. The UPF0035 motif and the Nudix motif are indicated. The red triangles denote the amino acids mutated to generate catalytically inactive enzymes. b, An in vitro transcribed dpCoA-RNA was treated with (+) or without (-) AtNUDTs and analyzed using a 15% polyacrylamide APB gel. The positions of the dpCoA-RNA and the cleavage product (p-RNA) are indicated. Data are representative of three independent experiments with similar results. c, NAD-, FAD-, m7G-, ppp- or Ap4A-RNA, as indicated, was incubated with (+) or without (-) AtNUDT11, AtNUDT15 or AtNUDT22. The reaction products were analyzed in 15% polyacrylamide APB gels. The positions of the capped RNA are marked with arrows. The gels were stained with the SYBRTM Gold Nucleic Acid Gel Stain. The experiment was independently repeated three times with similar results. d, HPLC chromatograms of dpCoA or m7GpppA treated with various decapping enzymes, with buffer-only reactions serving as mock controls. Arrows indicate the compounds represented by the corresponding peaks. e, Bar plot representing the peak areas of dpCoA or m7GpppA from d. The error bars indicate the mean ± s.e.m. calculated from three independent experiments. Statistical significance was determined using a two-tailed Student′s t-test. f, Northern blotting analysis of in vitro transcribed dpCoA-RNA or m7G-RNA following enzymatic decapping. Reaction products were resolved in a 15% polyacrylamide APB gel and transferred to a nylon N+ membrane. RNA was hybridized with a biotin-labeled probe, detected using streptavidin-horseradish peroxidase, and visualized with a chemiluminescent nucleic acid detection module. Positive controls were dpCoA-RNA treated with AtNUDT11 and m7G-RNA treated with hDCP2. Black arrows indicate the positions of the original RNA substrates and blue arrows indicate the positions of p-RNA. Data are representative of two independent experiments with similar results. g, Decapping kinetics of dpCoA-RNA in vitro. The amount of dpCoA-RNA remaining at each time point was measured and plotted based on data from three independent experiments, with the error bars representing the mean ± s.e.m. h, An APB gel showing the effect of metal ions on the activity of AtNUDT11 towards dpCoA-RNA. K+, Mg2+, and Mn2+ represent buffers containing the corresponding metal ion. All decapping reactions were incubated at 37 °C, except for one reaction incubated at 4 °C as indicated. Data are representative of three independent experiments with similar results. i, A time course of decapping assays using a mixture of equal amounts of dpCoA-RNA and NAD-RNA with AtNUDT11, AtNUDT15 and AtNUDT22. RNAs were separated in 15% polyacrylamide APB gels following the reactions. The remaining capped RNAs at each time point were quantified using ImageJ. Data from three independent experiments were plotted on the right, with error bars representing the mean ± s.e.m. j, The decapping kinetics of AtNUDT11 on dpCoA-RNA assessed in the presence of 500-fold excess of dpCoA. The RNA was analyzed using a 15% polyacrylamide APB gel to determine the amount of the remaining dpCoA-RNA. The results were derived from three independent experiments, with error bars representing the mean ± s.e.m.
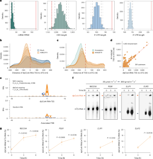
Extended Data Fig. 3 Development of dpCoA-TLC.
a, HPLC chromatograms showing complete hydrolysis of dpCoA by AtNUDT11, followed by the production of new dpCoA with the addition of PPAT and ATP. b, TLC analysis to evaluate of the effectiveness of the NAP-10 column in removing free dpCoA from total RNA for dpCoA-TLC assays. Total RNA (500 μg) was incubated with 10 nmol or 100 nmol of [α-32P]-dpCoA and then processed using the NAP-10 column. The [α-32P]-dpCoA signal was visualized with the Typhoon phosphorimager. c, TLC analysis confirming the migration position of [α-32P]-AMP. Rpp refers to RNA 5′ polyphosphatase, which hydrolyzes [α-32P]-ATP to [α-32P]-AMP. d, Detection of dpCoA-RNA in E. coli DH5α total RNA, isolated from stationary phase by dpCoA-TLC. The signal of [α-32P]-dpCoA was visualized with a Typhoon phosphorimager. e, Agarose gel electrophoresis showing the separation of long (>200 nt) and short RNAs (<200 nt) from Arabidopsis seedlings. Data are representative of three independent experiments. f, dpCoA-RNA in long RNA and short RNA, isolated from Arabidopsis seedlings, was analyzed using dpCoA-TLC. The [α-32P]-dpCoA cap signal was visualized with the Typhoon phosphorimager, and the signal intensities were measured using ImageJ. g, Bar plot displaying the quantification of dpCoA-RNA in f. The amount of dpCoA-RNA was calculated using a calibration curve generated from a concentration series of the dpCoA standard in f. Error bars represent the mean ± s.e.m. from three independent biological replicates. Statistical significance was determined using a two-tailed Student′s t-test.
Extended Data Fig. 4 dpCoA-TLC analysis of RNA from Arabidopsis.
a-c, Detection of dpCoA-RNA in total RNA, isolated from inflorescence (a), shoot (b), root (b) and rosette leaf (c) using dpCoA-TLC. d-h, Detection of dpCoA-RNA in poly(A) RNA, short and long non-poly(A) RNA, isolated from inflorescence (d), rosette leaf (e), shoot (f) and root (g) using dpCoA-TLC. The [α-32P]-dpCoA cap signal was visualized with a Typhoon phosphorimager. Quantification of the detected signals is presented as a bar plot in Fig. 3e.
Extended Data Fig. 5 dpCoA-TLC analysis of RNA from mouse.
a, Detection of dpCoA-RNA in total RNA, isolated from mouse heart, brain and liver, using dpCoA-TLC. b-h, Detection of dpCoA-RNA in poly(A) RNA (b-d), short and long non-poly(A) RNA (e-h), isolated from mouse kidney, heart, brain and liver, using dpCoA-TLC. The [α-32P]-dpCoA cap signal was visualized with a Typhoon phosphorimager. Quantification of the detected signals is presented as a bar plot in Fig. 3f.
Extended Data Fig. 6 dpCoA-TLC analysis of RNA from yeast and human cells.
a-d, Detection of dpCoA-RNA in total RNA, poly(A) RNA, short and long non-poly(A) RNA isolated from HEK293T (a-b) and HeLa (c-d) cells, using dpCoA-TLC. Quantification of the detected signals is presented as bar plots in Fig. 3g. e, Detection of dpCoA-RNA in total RNA of yeast using dpCoA-TLC. f, Detection of dpCoA-RNA in poly(A) RNA from yeast grown under two conditions, normal and sugar stress, using dpCoA-TLC. The [α-32P]-dpCoA cap signal was visualized with a Typhoon phosphorimager. Quantification of the detected signals is presented as bar plots in Fig. 3h. g, Bar charts showing the quantification of dpCoA-RNA in total RNA from human cells (HEK293T and HeLa) and yeast (S288C). The amounts were determined from a calibration curve generated from a series of dpCoA standards. Error bars represent the mean ± s.e.m. from three independent replicates. The original TLC images corresponding to the bar plots are shown in a, c and e. h, Bar charts showing the intracellular levels of free dpCoA in various tissues or cell types across different species, including Arabidopsis, mouse, human cells, and yeast. Free dpCoA was quantified using QQQ-LC-MS, and the concentrations were determined based on a calibration curve generated from serially diluted dpCoA standards. An internal standard “adenosine-1’-13C” was used to correct for sample handling variability. Error bars represent the mean ± s.e.m. from three independent biological replicates.
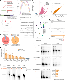
Extended Data Fig. 7 dpCoA-CapZyme-seq work flow and quality control.
a, The detailed workflow for dpCoA-CapZyme-seq library construction. CIP was first used to remove most of 5′ p-RNA from poly(A) RNA. dpCoA-RNAs were then decapped by AtNUDT11, resulting in RNAs with 5′-monophosphate ends, which were then ligated to a 5′ adaptor oligonucleotide. Reverse transcription was performed using random primers containing a known sequence handle, enabling the construction of a library. Cartoons of the objects were created with BioRender.com/huw159s. b, Agarose gel electrophoresis was used to assess the quality of Arabidopsis thaliana total RNA, confirming that AtNUDT11 exhibits no RNA degradation activity. RNase T1 was used as a positive control to indicate RNA degradation. Data are from one independent experiment. c, Pipeline of dpCoA-CapZyme-seq data analysis. The resulting data were processed by segmenting the Arabidopsis genome into 10-bp bins, with the number of 5′ end reads in each bin counted. Bins exhibiting significantly enriched read counts (fold change > 2, P value < 0.01) in AtNUDT11-treated group compared to the mock-treated group were identified. The 5′ end sites with RPM > 1 in the enriched bins were ultimately identified as dpCoA-RNA sites, and assigned as the TSSs for dpCoA-RNA. d, Principal Component Analysis of RPM of all bins across all samples. PC1 and PC2 define the x and y axes, respectively. e, Correlation heatmap showing the Pearson coefficients of replicates in the mock-treated and AtNUDT11-treated samples. f, Genome-wide distribution of 5′ end reads for each replicate of the mock and AtNUDT11-treated samples. The y-axis represents the log2RPM values of 5′ end reads in each bin, while the x-axis indicates the positions along the five chromosomes. “Chr”: chromosome.
Extended Data Fig. 8 dpCoA-maleimide-qPCR and APM gel electrophoresis for dpCoA-RNA detection.
a, Diagram of the reaction between dpCoA-RNA and maleimide-PEG2-biotin. b, Maleimide-PEG2-biotin reacted with dpCoA-RNA. dpCoA-RNA was first subjected to treatment with AtNUDT11 or not, followed by reaction with maleimide-PEG2-biotin. The resulting products were resolved in a 2% agarose gel and transferred to a nylon N+ membrane. Biotin-labeled products were probed with streptavidin-horseradish peroxidase, and signals were detected with a chemiluminescent nucleic acid detection module kit. Data are representative of two independent experiments. c, Diagram illustrating the dpCoA-maleimide-qPCR pipeline, corresponding to the experiments in Fig. 4h. Cartoons of the objects were created with BioRender.com/huw159s. d, Diagram illustrating the migration behavior of RNA species in a three-layered polyacrylamide APM gel system. dpCoA-RNA accumulates specifically at the APM-containing middle layer (indicated by shading), while other RNA types lacking the dpCoA modification migrate through the APM layer. e, APM gel analysis with in vitro transcribed RNAs with various caps, demonstrating that only dpCoA-RNA was retained within the APM layer. In contrast, other RNA species, including ppp-RNA, NAD-RNA, m7G-RNA, readily migrated through the APM-containing layer. Data are representative of three independent experiments. f, Gel blot validation confirming the identity of the RNA retained in the APM layer in e as dpCoA-RNA. RNA recovered from the APM-containing region were excised and reacted with maleimide-PEG2-biotin. The in vitro transcribed dpCoA-RNA without APM gel electrophoresis was included as a positive control. The biotin-conjugated products were resolved in a 15% polyacrylamide gel, transferred to a nylon N⁺ membrane, and detected via streptavidin–horseradish peroxidase using a chemiluminescent nucleic acid detection kit. Data are representative of three independent experiments with similar results.
Extended Data Fig. 9 Features of dpCoA-RNAs.
a, Bar plot showing the distribution of different gene types producing dpCoA-RNA. b, Structural features of dpCoA-RNA-producing genes, including gene length, exon length, intron length, exon number, and intron number, were assessed using a permutation test, following the same method as described in Fig. 5a. c, Bar plot displaying the number of genes with varying numbers of dpCoA-RNA-TSS. d, Seqlogo analysis of the sequences spanning the −10 to +6 region surrounding the annotated TSS. Two groups of randomly selected RNAs in addition to the one group shown in Fig. 5e are shown here.
Supplementary information
Supplementary Information (download PDF )
Supplementary Figs. 1–6.
Supplementary Table 1 (download XLSX )
Sheet 1: Primers used in this study. Sheet 2: dpCoA-RNA TSSs and dpCoA-RNAs identified by dpCoA-CapZyme-seq.
Supplementary Data 1 (download XLSX )
Statistical source data for Supplementary Figs. 5a and 6d.
Supplementary Data 2 (download PDF )
Full wwPDB X-ray structure validation report.
Source data
Source Data Figs. 1–6 and Extended Data Figs. 1–3 and 6 (download XLSX )
Statistical source data.
Source Data Fig. 2 and Extended Data Figs. 1–3 and 8 (download XLSX )
Unprocessed blots and gels.
Rights and permissions
Springer Nature or its licensor (e.g. a society or other partner) holds exclusive rights to this article under a publishing agreement with the author(s) or other rightsholder(s); author self-archiving of the accepted manuscript version of this article is solely governed by the terms of such publishing agreement and applicable law.
About this article
Cite this article
Hu, H., Zhang, Q., Ma, X. et al. Quantification and transcriptome profiling reveal abundant, dynamic and translatable dephospho-CoA-capped RNAs. Nat Biotechnol (2026). https://doi.org/10.1038/s41587-026-03040-4
Received:
Accepted:
Published:
Version of record:
DOI: https://doi.org/10.1038/s41587-026-03040-4


