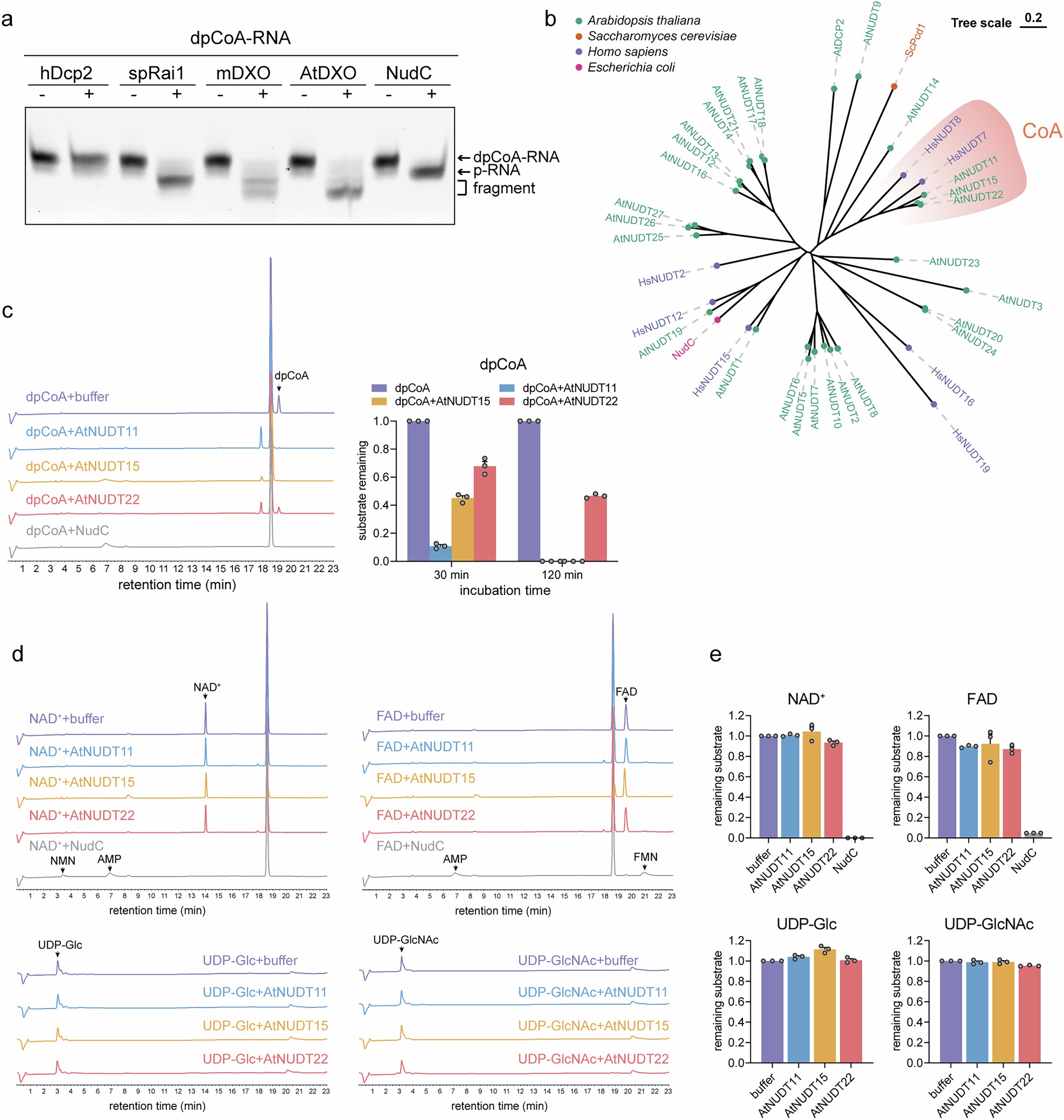
Extended Data Fig. 1: AtNUDT11, AtNUDT15 and AtNUDT22 show specific activity towards dpCoA.

a, An in vitro transcribed 31-nucleotide dpCoA-RNA was incubated with (+) or without (-) different decapping enzymes followed by electrophoresis in a 15% polyacrylamide APB gel. The positions of the dpCoA-RNA and the cleavage product (p-RNA) are indicated. The smaller RNA fragments (labeled) represent further degradation by mDXO and AtDXO, which have 5′ to 3′ exonuclease activity13,44. Data are representative of three independent experiments with similar results. b, A phylogenetic tree including all Arabidopsis Nudix hydrolases, as well as human and yeast Nudix hydrolases with CoA pyrophosphohydrolase activity, and bacterial NudC. The scale bar for branch lengths represents 0.2 amino acid substitutions per site. c, HPLC chromatograms showing the consumption of dpCoA (500 pmol) by NudC and various Arabidopsis NUDTs (10 pmol) in 2 h at 37 °C, with buffer alone as the control. The dpCoA peak is marked. The large peak present in each chromatogram is a solvent peak. The bar plot to the right shows the amount of dpCoA remaining after incubation for the specified time periods. The peak areas of dpCoA were measured, and the relative amount of dpCoA in each treatment was normalized to the peak area of the buffer-treated sample. Three biological replicates were performed, and error bars represent the mean ± s.e.m. d, HPLC chromatograms showing each of four metabolites (500 pmol) treated with various AtNUDTs (10 pmol) for 2 h at 37 °C. e, Quantification of the remaining metabolites after incubation in d. The peak areas corresponding to each compound were integrated, and the relative amounts in each treatment were normalized to the peak area of the buffer control. Three independent biological replicates were conducted. Error bars represent the mean ± s.e.m.