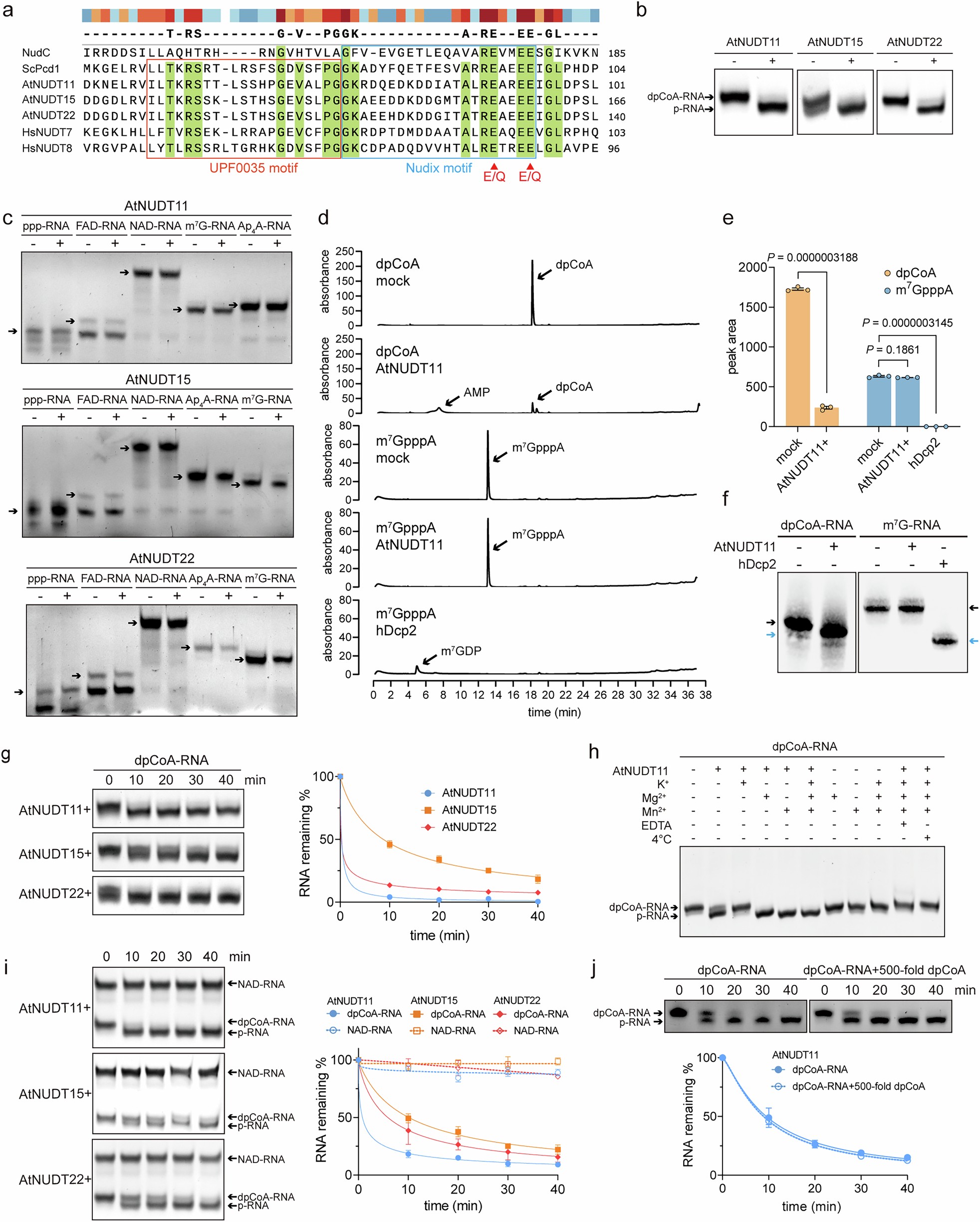
Extended Data Fig. 2: Activities of AtNUDT11, AtNUDT15 and AtNUDT22 on RNAs with different caps.

a, Partial amino acid sequences surrounding the Nudix motifs of AtNUDT11, AtNUDT15, and AtNUDT22, along with other Nudix hydrolases exhibiting dpCoA pyrophosphohydrolase activity across various organisms, were aligned. The UPF0035 motif and the Nudix motif are indicated. The red triangles denote the amino acids mutated to generate catalytically inactive enzymes. b, An in vitro transcribed dpCoA-RNA was treated with (+) or without (-) AtNUDTs and analyzed using a 15% polyacrylamide APB gel. The positions of the dpCoA-RNA and the cleavage product (p-RNA) are indicated. Data are representative of three independent experiments with similar results. c, NAD-, FAD-, m7G-, ppp- or Ap4A-RNA, as indicated, was incubated with (+) or without (-) AtNUDT11, AtNUDT15 or AtNUDT22. The reaction products were analyzed in 15% polyacrylamide APB gels. The positions of the capped RNA are marked with arrows. The gels were stained with the SYBRTM Gold Nucleic Acid Gel Stain. The experiment was independently repeated three times with similar results. d, HPLC chromatograms of dpCoA or m7GpppA treated with various decapping enzymes, with buffer-only reactions serving as mock controls. Arrows indicate the compounds represented by the corresponding peaks. e, Bar plot representing the peak areas of dpCoA or m7GpppA from d. The error bars indicate the mean ± s.e.m. calculated from three independent experiments. Statistical significance was determined using a two-tailed Student′s t-test. f, Northern blotting analysis of in vitro transcribed dpCoA-RNA or m7G-RNA following enzymatic decapping. Reaction products were resolved in a 15% polyacrylamide APB gel and transferred to a nylon N+ membrane. RNA was hybridized with a biotin-labeled probe, detected using streptavidin-horseradish peroxidase, and visualized with a chemiluminescent nucleic acid detection module. Positive controls were dpCoA-RNA treated with AtNUDT11 and m7G-RNA treated with hDCP2. Black arrows indicate the positions of the original RNA substrates and blue arrows indicate the positions of p-RNA. Data are representative of two independent experiments with similar results. g, Decapping kinetics of dpCoA-RNA in vitro. The amount of dpCoA-RNA remaining at each time point was measured and plotted based on data from three independent experiments, with the error bars representing the mean ± s.e.m. h, An APB gel showing the effect of metal ions on the activity of AtNUDT11 towards dpCoA-RNA. K+, Mg2+, and Mn2+ represent buffers containing the corresponding metal ion. All decapping reactions were incubated at 37 °C, except for one reaction incubated at 4 °C as indicated. Data are representative of three independent experiments with similar results. i, A time course of decapping assays using a mixture of equal amounts of dpCoA-RNA and NAD-RNA with AtNUDT11, AtNUDT15 and AtNUDT22. RNAs were separated in 15% polyacrylamide APB gels following the reactions. The remaining capped RNAs at each time point were quantified using ImageJ. Data from three independent experiments were plotted on the right, with error bars representing the mean ± s.e.m. j, The decapping kinetics of AtNUDT11 on dpCoA-RNA assessed in the presence of 500-fold excess of dpCoA. The RNA was analyzed using a 15% polyacrylamide APB gel to determine the amount of the remaining dpCoA-RNA. The results were derived from three independent experiments, with error bars representing the mean ± s.e.m.