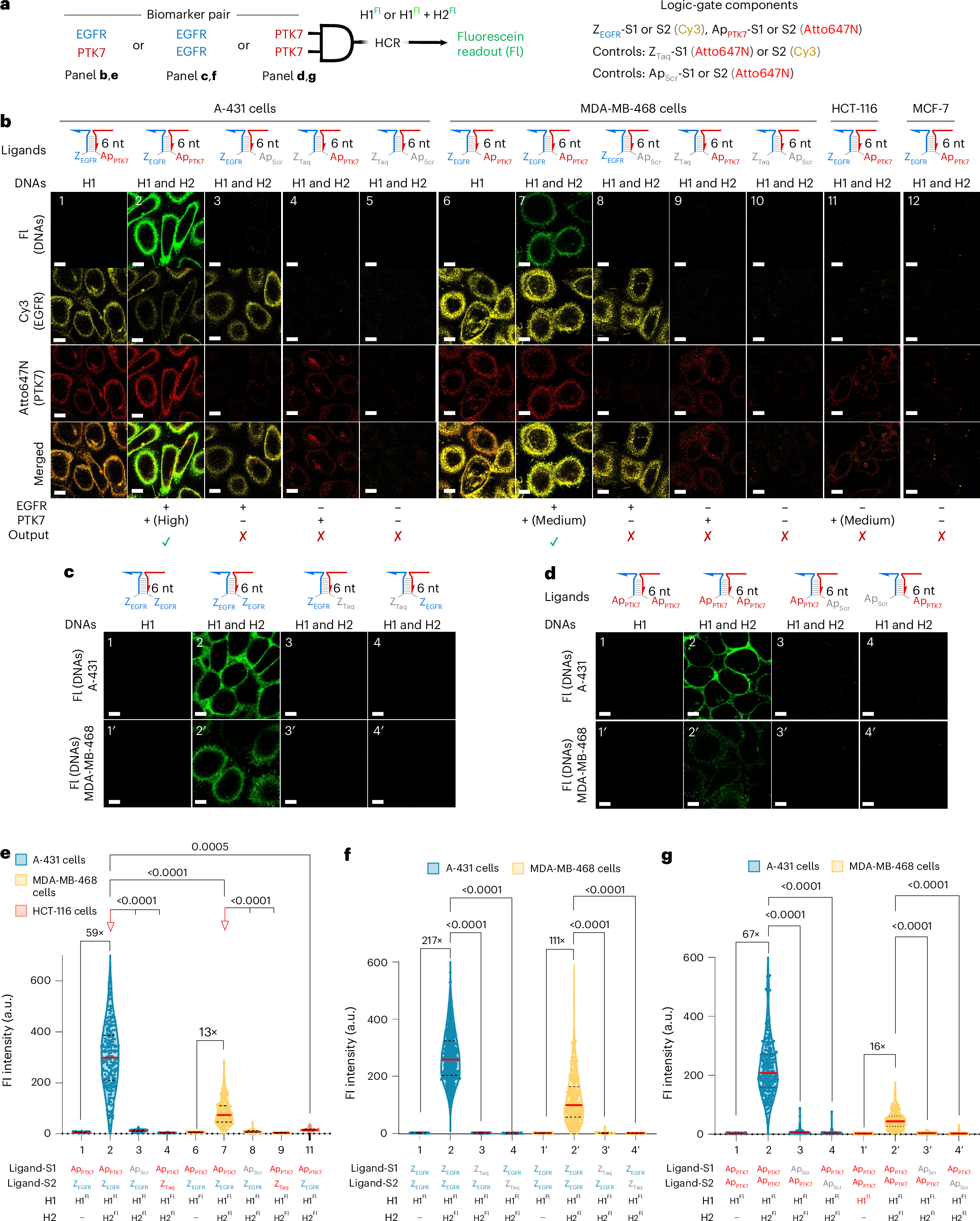
Fig. 3: Generality of the AND-gated HCR amplification circuit across different biomarker combinations and cell lines.
From: DNA–drug conjugates enable logic-gated drug delivery amplified by hybridization chain reactions

a, Schematic diagram of reaction performed in b–d and quantified in e–g, respectively. b, Microscopy imaging of response to EGFR and PTK7 on A-431, MDA-MB-468, HCT-116, MCF-7; quantified in e. c, Microscopy imaging of response to EGFR using split initiator requiring proximal binding to two EGFR on A-431, MDA-MB-468; quantified in f. d, Microscopy imaging of response to PTK7 using split initiator requiring proximal binding to two PTK7 on A-431, MDA-MB-468; quantified in g. e, Integrated fluorescein intensity across each cell membrane in the conditions in b (n = 105, 184, 105, 32, 129, 159, 74, 23 and 12 cells, respectively; Data collected from 3, 6, 3, 3, 3, 3, 5, 3, 3 and 4 technical replicates, respectively). f, Integrated fluorescein intensity across each cell membrane in the conditions in c (n = 409, 746, 381, 348, 190, 245, 160 and 130 cells (1 replica each) from left to right). g, Integrated fluorescein intensity across each cell membrane in the conditions in d (n = 173, 277, 226, 169, 92, 137, 239 and 114 cells (1 replicate) from left to right). Scale bar: 10 µm. Merged channel: overlay of Fl, Cy3 and Atto647N. For graphs, the annotated folds were calculated based on the median. Graph legend: red line, median; black dashed line, first and third quartiles. Annotated P values calculated using a Kruskal–Wallis test plus a post hoc two-tailed Dunn’s test. For the combination of tests, compare each column corresponding to the vertical black lines with the column indicated by the vertical red arrows.