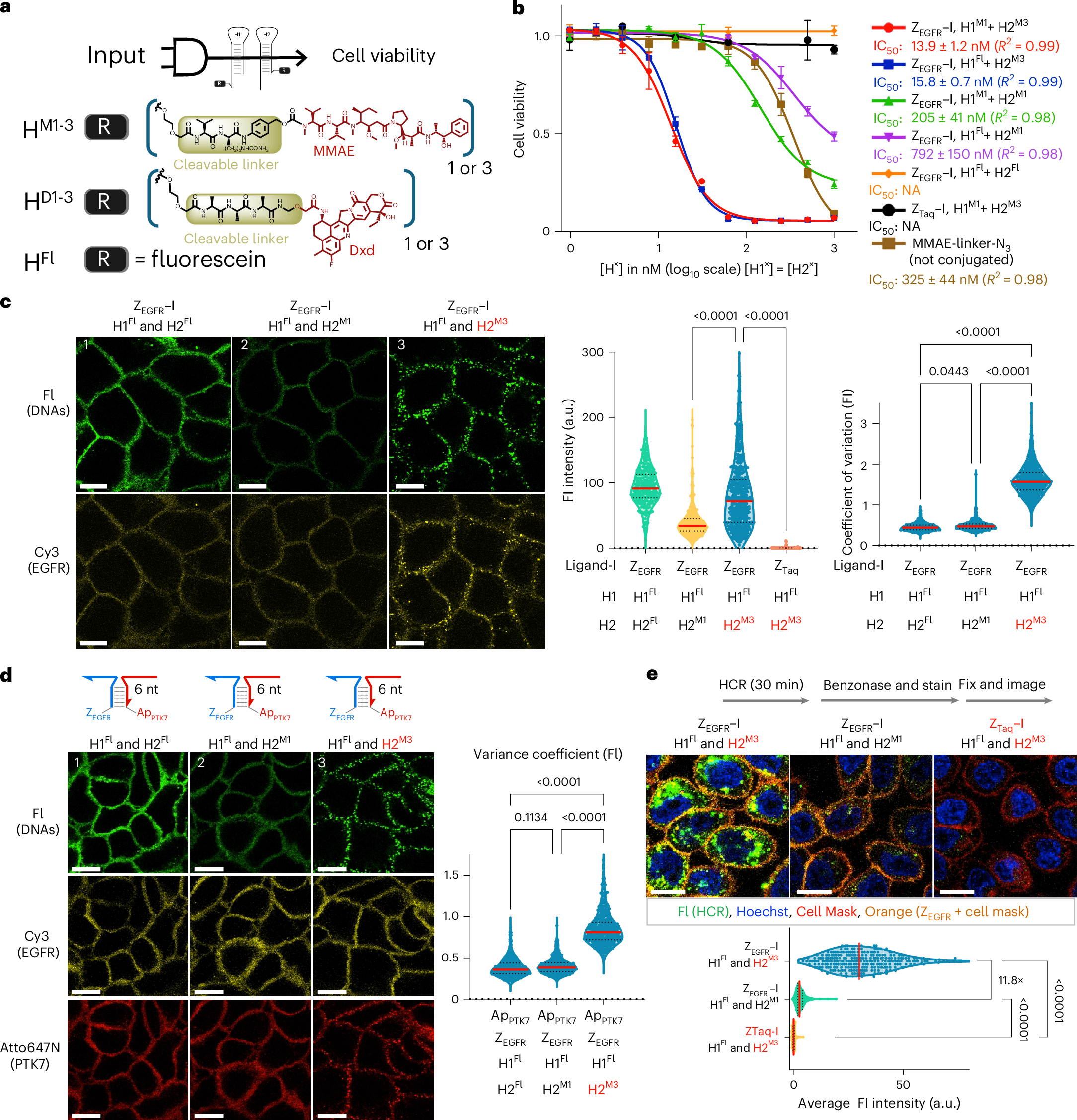
Fig. 4: Targeted drug delivery using logic-gated HCR with DDCs.
From: DNA–drug conjugates enable logic-gated drug delivery amplified by hybridization chain reactions

a, Schematic representation of experiments performed in b–d and structure of cytotoxic used in this study. b, Cell viability (A-431) as a function of hairpin concentration using different drug loading (data presented as mean ± s.d., from n = 4 biological replicates; data fitted to a four-parameter logistic, IC50 values presented as mean ± 95% CI; NA, not applicable). c, Microscopy imaging of EGFR-triggered HCR performed with different combination of hairpins on A-431 and quantification of fluorescein signal intensity and coefficient of variation across the cell membrane (n = 256, 421, 500 and 231 cells (1 replicate) from left to right; the coefficient of variation analysis is based on the same cells in each group). d, Microscopy imaging of EGFR-PTK7-triggered HCR performed with different combination of hairpins on A-431 and quantification of fluorescein signal intensity and coefficient of variation across the cell membrane (n = 363, 304 and 404 cells from left to right; the coefficient of variation analysis is based on the same cells in each group; data collected from 4, 5, 7 and 3 technical replicates, respectively). e, Cellular uptake (internalization) of HCR product under different treatment and quantification fluorescein intensity arising from HCR uptake (n = 274, 180 and 291 cells from top to bottom of the graph; data collected from 6, 4 and 6 technical replicates, respectively). Scale bars 10 µm. Merged channel: overlay of Fl, Cy3 and Atto647N/Cell Mask Deep Red and Hoechst. For graphs, the annotated folds were calculated based on the median. Graph legend: red line, median; black dashed line, first and third quartiles. NS, not significant, annotated P values calculated using a Kruskal–Wallis test plus a post hoc two-tailed Dunn’s test.