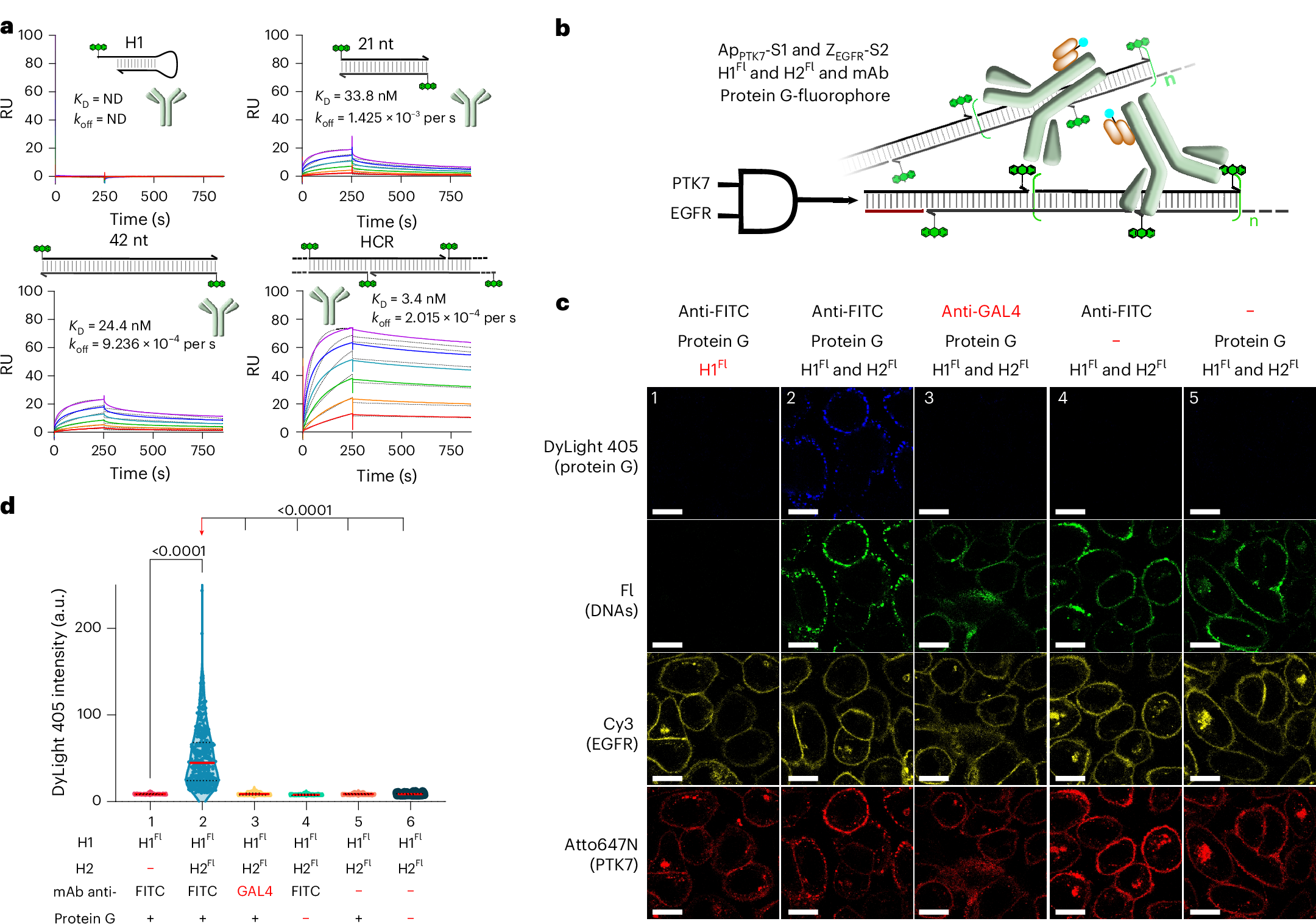
Fig. 6: Logic-gated recruitment of mAb as HCR circuit output.
From: DNA–drug conjugates enable logic-gated drug delivery amplified by hybridization chain reactions

a, SPR sensorgrams and binding constants of different fluorescein-labeled (FITC) DNA assemblies (measured by SPR immobilizing the anti-FITC at low loading on SPR surface. Concentrations tested: 400 nM to 12.5 nM, twofold dilutions). ND, not determined. b, Schematic representation of experiments performed to obtain images shown in c. c, Microscopy images of A-431 treated with following treatment with ZEGFR-S2 and ApPTK7-S1 and different combinations of hairpin, mAb and protein G. d, Integrated intensity of DyLight 405 (protein G) in shown in c (n = 195, 367, 320, 363, 351 and 290 cells from left to right; data were collected from 3, 5, 5, 5, 5 and 4 technical replicates, respectively). Scale bars 10 µm; each hairpin was conjugated with one fluorescein molecule at the 5′ terminus. Merged channel: overlay of DyLight 405, Fl, Cy3 and Atto647N/Cell Mask Deep Red. For graphs, the annotated folds were calculated based on the median. Graph legend: red line, median; black dashed line, first and third quartiles. Annotated P values calculated using a Kruskal–Wallis test plus a post hoc Dunn’s test. RU, response units in SPR sensorgram.