Extended Data Fig. 3: Kinetics of linker cleavage and trafficking of HCR product.
From: DNA–drug conjugates enable logic-gated drug delivery amplified by hybridization chain reactions

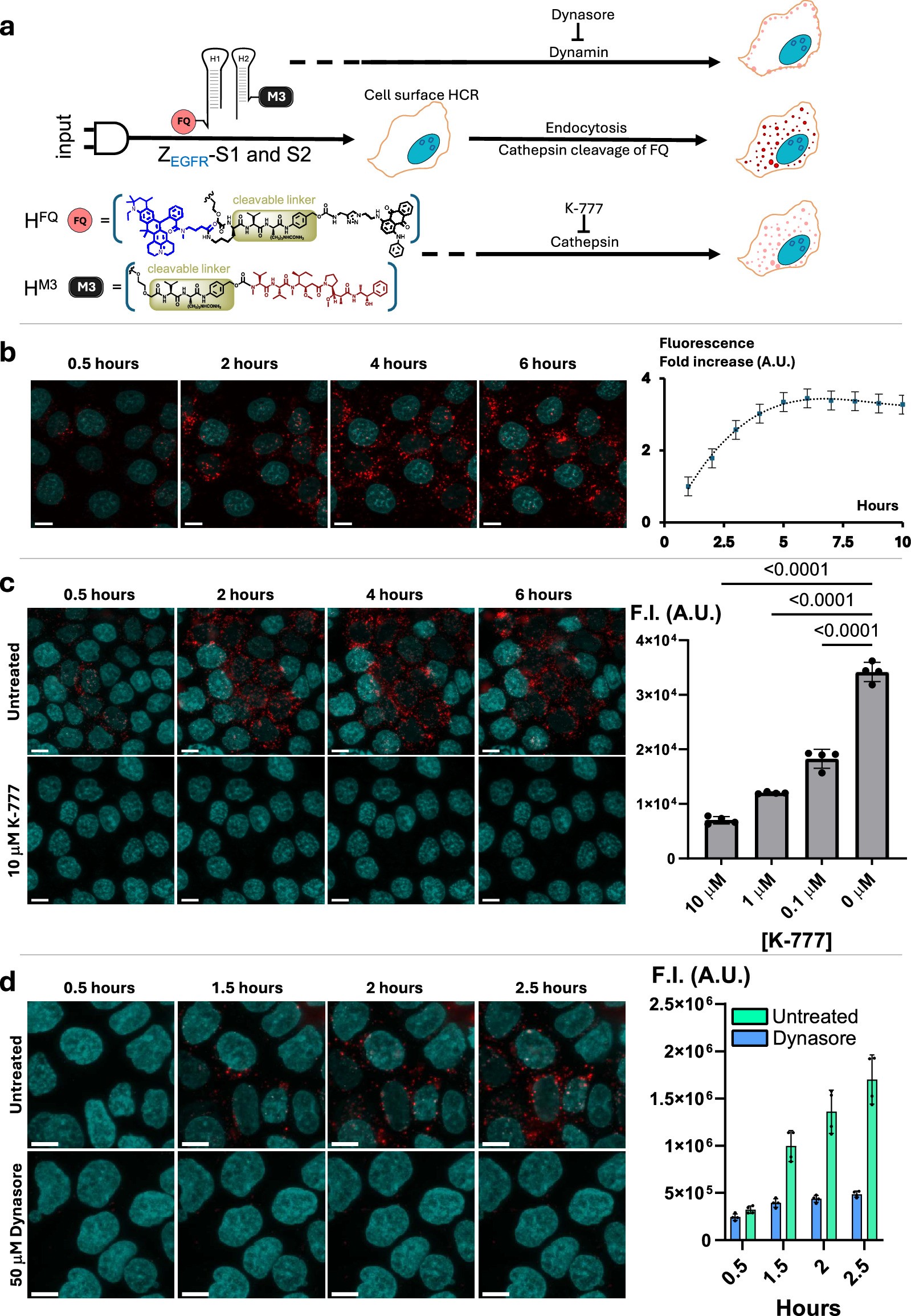
a, Schematic representation of the cellular uptake investigation. In brief, by functionalizing H2 with a fluorophore-quencher (ATTO 647N-Iowa black RQ) system connected by a cathepsin-cleavable linker, we designed a fluorogenic probe (H1FQ) responsive to the activity of cathepsin B. H1FQ was implemented in the circuitry, and the delivery route was investigated either by observing an increase in the fluorescence signal overtime, or its decrease upon treatment with dynamin or cathepsin inhibitors. b, On the left, microscopy images of A-431 cells treated with ZEGFR-S1, ZEGFR-S2, H1FQ and H2M3 at 0.5, 2, 4, and 6 h. On the right, a graph showing the relative fluorescence increase normalized by the intensity at the first timepoint (30 min) throughout 10 h of imaging. Vertical bars represent the standard deviation of the mean fluorescent signal (n = 3 biological replicates). c, On the left, microscopy images of A-431 cells treated with ZEGFR-S1, ZEGFR-S2, H1FQ and H2M3 after one hour of incubation with K-777. The images show a difference in the fluorogenic probe activation between treated and untreated cells at 0.5, 2, 4, and 6 h. On the right a graph showing the decrease in fluorescence signal upon cathepsin inhibition achieved by increasing the doses of K-777 (4 h timepoint). Vertical bars represent the standard deviation of the mean fluorescent signal (n = 3 biological replicates). P values were calculated using ordinary one-way ANOVA d. On the left, microscopy images of A-431 cells treated with ZEGFR-S1, ZEGFR-S2, H1FQ, H2M3, and Dynasore at 0.5, 1.5, 2, and 2.5 h. On the right a graph showing the decrease in fluorescence signal upon dynamin inhibition at different timepoints after the HCR. Vertical bars represent the standard deviation of the mean fluorescent signal (n = 3 biological replicates). For all images, red is used to denote ATTO 647N signal (fluorogenic cathepsin probe), cyan for nuclei staining with Hoechst; For all images: Scale bar 10 µm.