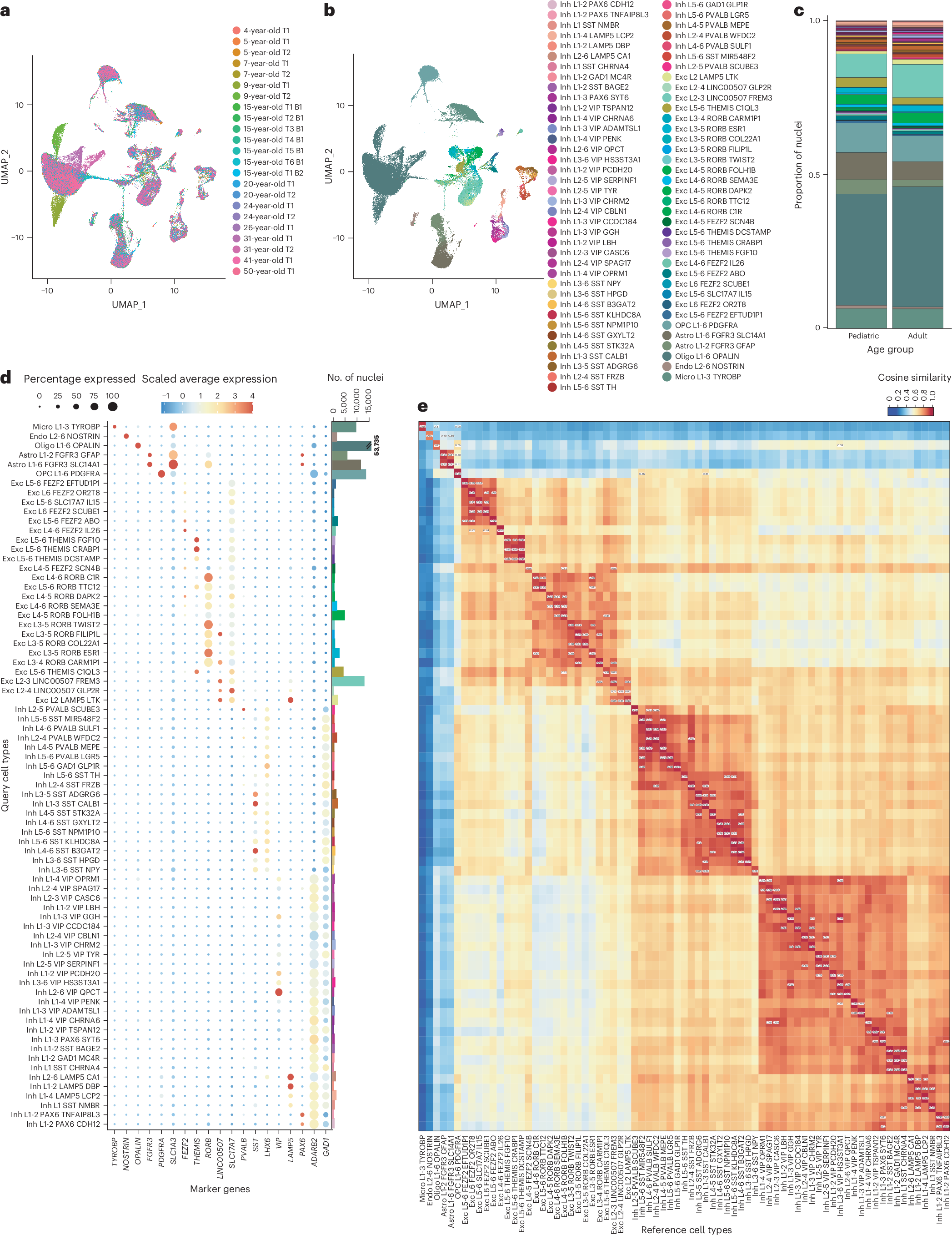
Fig. 1: Annotation of nuclei by label transfer identifies 75 cell types across the 23 datasets.
From: A temporal cortex cell atlas highlights gene expression dynamics during human brain maturation

a, Data integration showing alignment of nuclei across the technical (T) and biological (B) replicates from donors ranging in age from 4 to 50 years. b, UMAP plot annotated to show the 75 cell types from the Allen Brain Map MTG atlas after filtering to retain nuclei with high-confidence annotations. Each cell type is annotated with (1) a major cell class (for example, Exc for excitatory neurons); (2) the cortical layer with which the cell is associated (for example, L2 for layer 2); (3) a subclass marker gene; and (4) a cluster-specific marker gene. The color scheme for the cell types is in accordance with the MTG cell taxonomy. c, Stacked bar plot showing the proportion of nuclei per cell type for each age category of the total number of nuclei for each group. Cell types are colored as in b. d, Validation of the high-resolution cell type annotations, showing a high degree of correspondence in the expression of known cell-type-specific marker genes (x axis) with their expected cell type (y axis) (left). The number of nuclei per cell type is shown on the right. e, Correlation plot showing cosine similarity scores assessing similarity between the annotated cell types in our dataset (y axis as in d) and the MTG reference dataset (x axis) based on the log-normalized expression counts of the top 2,000 shared highly variable features between query and reference datasets.