Extended Data Fig. 4: Supporting analyses of unconventional enrichments of rare cell states.
From: Transcript-specific enrichment enables profiling of rare cell states via single-cell RNA sequencing

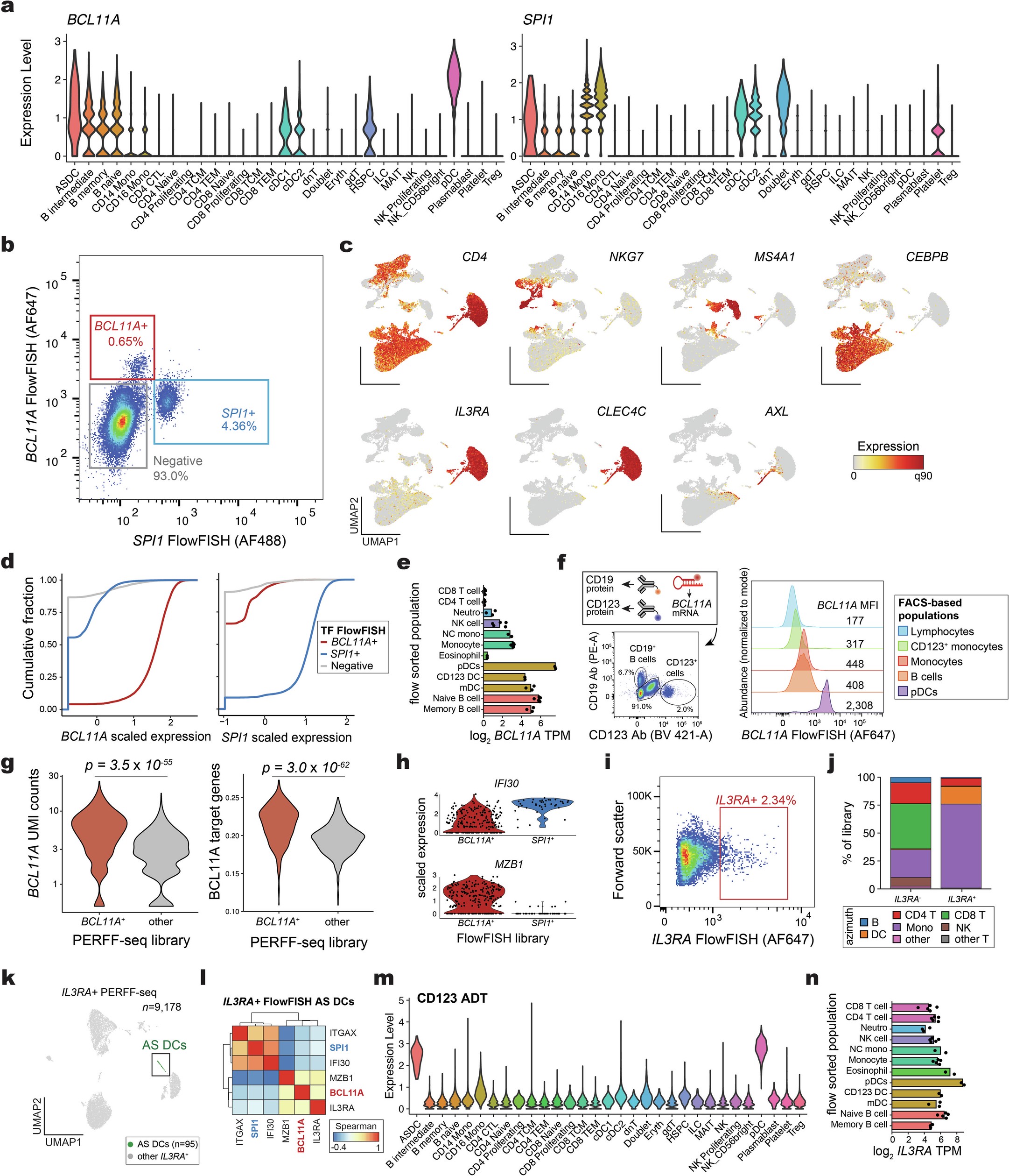
(a) Azimuth Violin plots for BCL11A and SPI1 RNA expression across well-annotated populations in peripheral blood mononuclear cell types. (b) Summary of FACS populations, including unsorted, BCL11A+, and SPI1+ populations. (c) Additional marker genes supporting cell type annotations. (d) Empirical cumulative distribution plot of scaled expression of BCL11A (left) and SPI1 (right) stratified by the captured PERFF-seq library. (e) Bulk RNA-seq of sorted populations of BCL11A21. (f) Design (left) and results (right) of cytometry analysis of PBMCs co-stained with BCL11A mRNA (via HCR-FISH) and CD19 and CD123 protein (via antibodies). Mean fluorescence intensity (MFI) for BCL11A of each population is quantified. (g) Comparison of B cells from BCL11A+ FlowFISH or negative/SPI1+ populations for BCL11A expression or BCL11A target gene module scores. Uncorrected p-value for the two-sided Wilcoxon rank-sum test is shown. (h) Additional violin plots of marker genes, stratified by the FlowFISH library. All genes were significantly differentially expressed at a false discovery rate (FDR) < 0.01. (i) Summary of IL3RA+ FACS sort and population characterized with PERFF-seq. (j) Proportion of cell types from the Azimuth L1 reference for IL3RA+/- PERFF-seq libraries. (k) Reduced dimensionality representation of IL3RA+ PERFF-seq library, highlighting profiled AS DCs. (l) Gene-gene Spearman correlations of all AS DCs from the IL3RA+ sort. Genes match those in Fig. 4k. (m) Summary of CD123 expression from antibody-derived tags (ADT) of PBMC CITE-seq. (n) Bulk RNA-seq of sorted populations of IL3RA21. Replicates for e and n are all libraries from Haemopedia21 with no statistical test.