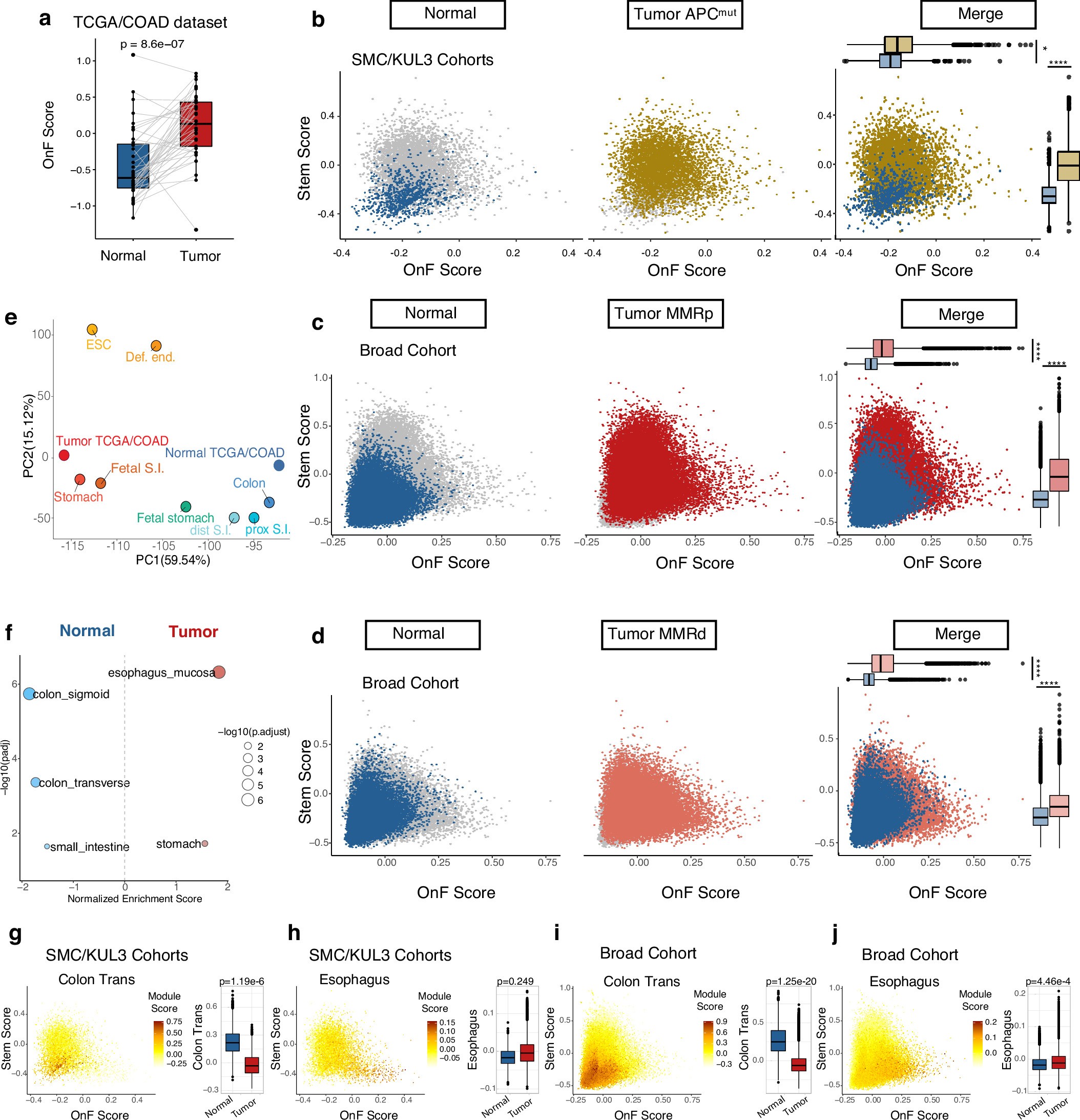
Extended Data Fig. 2: Enhanced oncofetal reprogramming triggers lineage plasticity in advanced human CRC.
From: Oncofetal reprogramming drives phenotypic plasticity in WNT-dependent colorectal cancer

a, Human OnF score enrichment in matched normal and tumors tissues (TCGA/COAD; n = 41 patients). Two-sided paired t-tests for significance. b-d, Scatter plots depicting cell state distribution along the SC-OnF spectrum in matched healthy colons and tumors stratified by APC mutation and MMR status, respectively. b; SMC/KUL3 cohort, n = 7 patients; c-d; Broad cohort, n = 15 MMRp patients (c) and n = 21 MMRd patients (d). Two-sided paired t-tests for significance. e, Principal Component Analysis (PCA) of integrated bulk RNA-seq data from human gut developmental stages, definitive endoderm (Def. end), embryonic stem cells (ESC) (Finkbeiner et al., 2015) normal colon and CRC (TCGA/COAD). f, Gene Set Enrichment Analysis (GSEA) of lineage-specific signatures in tumor (n = 455) vs. normal (n = 41) specimens (TCGA/COAD). NES: normalized enrichment score. g-j, Scatter plots (left) and boxplots (right) of lineage specific signature enrichment across the SC-OnF continuum in matched tumors and normal colons from the SMC/KUL3 (g and h, n = 10) and Broad (i and j, n = 36) cohorts. Two-sided paired t-tests for significance. In panels a, b-d and g-j, boxplots: center line, median; box limits, interquartile range (IQR: 25th to 75th percentile); whiskers, ±1.5x IQR; individual points, outliers.