Extended Data Fig. 3: A multi-omics approach elucidates the molecular determinants of cell state dynamics during CRC evolution.
From: Oncofetal reprogramming drives phenotypic plasticity in WNT-dependent colorectal cancer

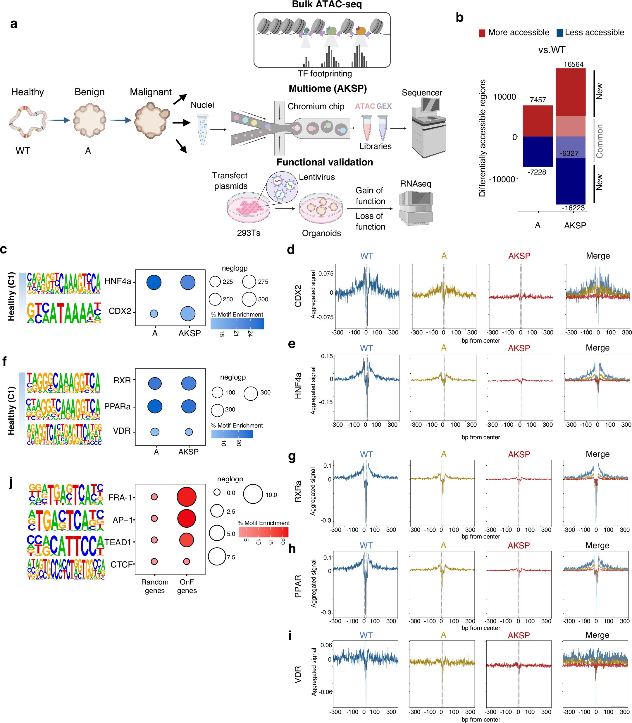
a, Schematic of the experimental strategy, integrating multiomics with functional validation, and the genetic models used. b, Differentially accessible regions (DARs) in A vs. WT and AKSP vs. WT; shared DARs shown in faded colors (data from 2 independent organoid cultures per group). c, HOMER motif analysis for CDX2 and HNF4a, using DARs from cluster c1 in Fig. 2a. d-e, TF occupancy strength for CDX2 (d) and HNF4a (e) shown as aggregated footprinting plot matrix centered around binding motifs. f, HOMER motif analysis using DARs from cluster c1 in Fig. 2a. g-i, TF occupancy strength for RXR (g), PPAR (h) and VDR (i) shown as aggregated footprinting plot matrix centered around binding motifs. j, HOMER motif enrichment analysis in promoter regions of OnF genes or random promoters (TSS + /- 1 kb). Illustrations in panel a created using BioRender.com.