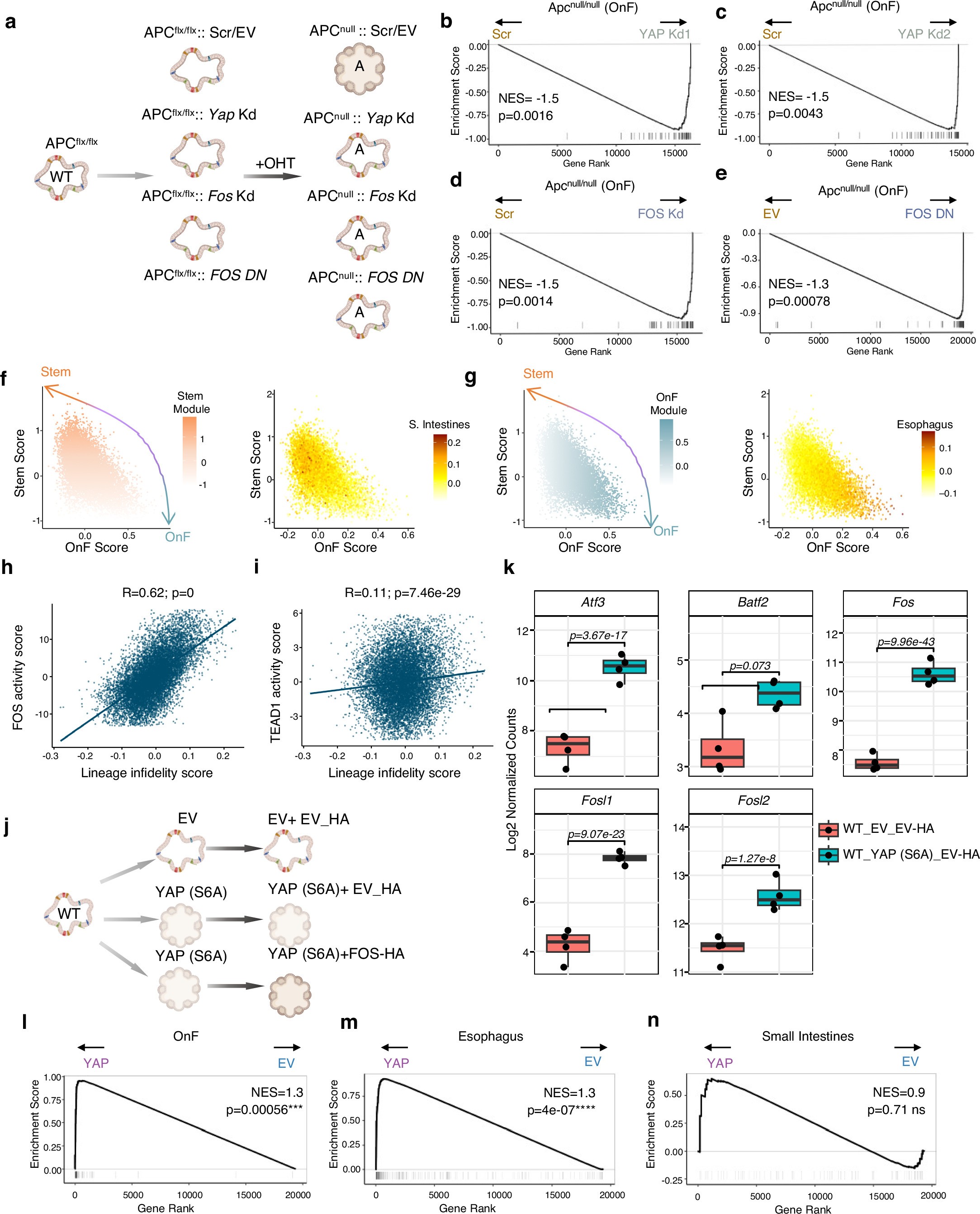
Extended Data Fig. 4: Functional validation of YAP and AP-1 as drivers of OnF reprogramming.
From: Oncofetal reprogramming drives phenotypic plasticity in WNT-dependent colorectal cancer

a, Schematic summary of the experimental design related to Fig. 2f, g. b-e, GSEA of OnF genes following YAP (b-c) depletion and FOS depletion (d) or inhibition (e) during tumor initiation, related to Fig. 2f, g. Two-sided permutation-based test for significance; p-values adjusted via the Benjamini-Hochberg method. f-g, Scatter plots showing enrichment of the SC (left) and small intestine (right) (f) and the OnF (left) and esophagus mucosa (right) module scores (g) along the SC-OnF continuum in scRNA-seq cells from the AKSP Multiome. h-i, Scatter plots showing the correlation between FOS (h) or TEAD (i) activity and lineage infidelity score. Two-sided Pearson correlation for significance. j, Schematic summary of the experimental design related to Fig. 2l-n and o-q. k, Log2 median-of-ratios (DESeq2) normalized counts of AP-1 genes following YAP (S6A) overexpression in WT organoids (n = 4 independent experiments). Boxplots: center line, median; box limits, interquartile range (IQR: 25th to 75th percentile); whiskers, highest and lowest values within ±1.5x IQR. P-values calculated via two-sided Student’s t-test with multiple comparison adjustments. l-n, GSEA of OnF (l), esophagus (m) and small intestines (n) genes following YAP (S6A) overexpression in WT organoids, related to Fig. 2l-n. Two-sided permutation-based test for significance; p-values adjusted via the Benjamini-Hochberg method. Illustrations in a and j created using BioRender.com.