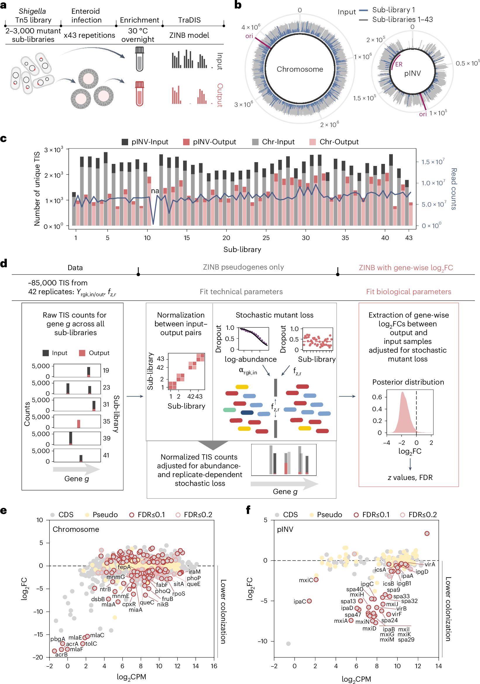
Fig. 2: Genome-wide map of the Shigella geneset required to invade the human enteroid infection model.

a, Schematic of the optimized protocol used for the Shigella TraDIS screen in human BO enteroids. b, Shigella M90T chromosome and pINV maps showing the distribution of TIS across the 43 input sub-libraries (gray) versus input sub-library 1 only (blue); ori, origin of replication for the chromosome and pINV; ER, entry region for the pINV. c, Number of unique TIS and total number of sequencing read counts across all input and output sub-libraries. Sub-library 11 was removed in the subsequent analysis due to the low number of sequencing read counts in the input sample. d, Schematic of the ZINB model developed to map Shigella genome-wide colonization factors in the presence of infection bottlenecks. Workflow shows the TraDIS raw dataset used for the sequential fitting of ZINB model parameters. The ZINB model was first applied to TIS in pseudogenes only to fit technical parameters (pairwise normalization factors and the dependence of stochastic mutant loss on input abundance αrgk,in and the fraction of zeros in the output sample fz,r). These fitted parameters were then used in a second ZINB model applied to all ~85,000 TIS to extract gene-wise log2FC values and determine significance. e,f, MA plots showing chromosome-located (e) or pINV-located (f) Shigella gene mutant relative abundances upon infection of enteroids, as quantified by TraDIS. Shown is the log2FC in the output library on the y axis and the log2CPM (average log2-transformed counts per million) on the x axis as detailed in d; each dot represents a gene. CDS, coding sequence; Pseudo, yellow, pseudogene. Panel a partially created using BioRender.com.