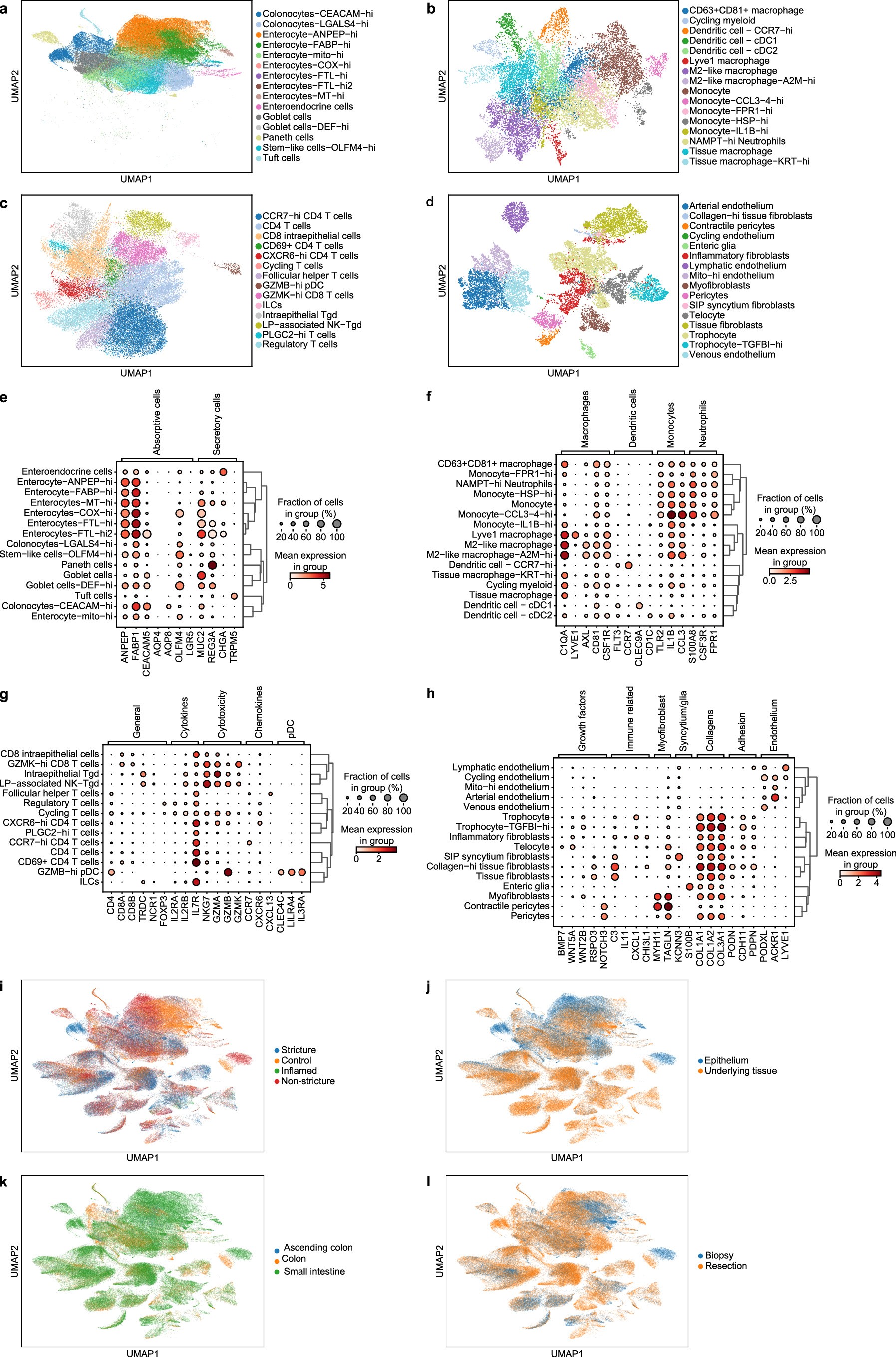
Extended Data Fig. 1: Annotation and subclustering of scRNA-seq data.

a–d, UMAP and subcluster annotations of epithelial cells (a), myeloid cells (b), T cells (c, including a subcluster of plasmacytoid dendritic cells that initially clustered with T cells) and stromal cells (d). The epithelial UMAP uses the original embeddings, while the others use subcluster-specific embeddings. e–h, Dot plots showing relevant markers gene (columns) expression in the indicated subclusters (rows) of epithelial cells (e), myeloid cells (f), T cells (g) and stromal cells (h). Dot color indicates normalized expression, and dot size indicates the fraction of cells expressing the gene within the subcluster. i–l, UMAP visualization of all cells from scRNA-seq data, colored by tissue state (i, indicating stricture, non-stricture, inflamed or control), fraction (j, epithelial fraction or underlying tissue), location (k, small intestine, ascending colon or colon) and collection procedure (l, biopsy or resection).