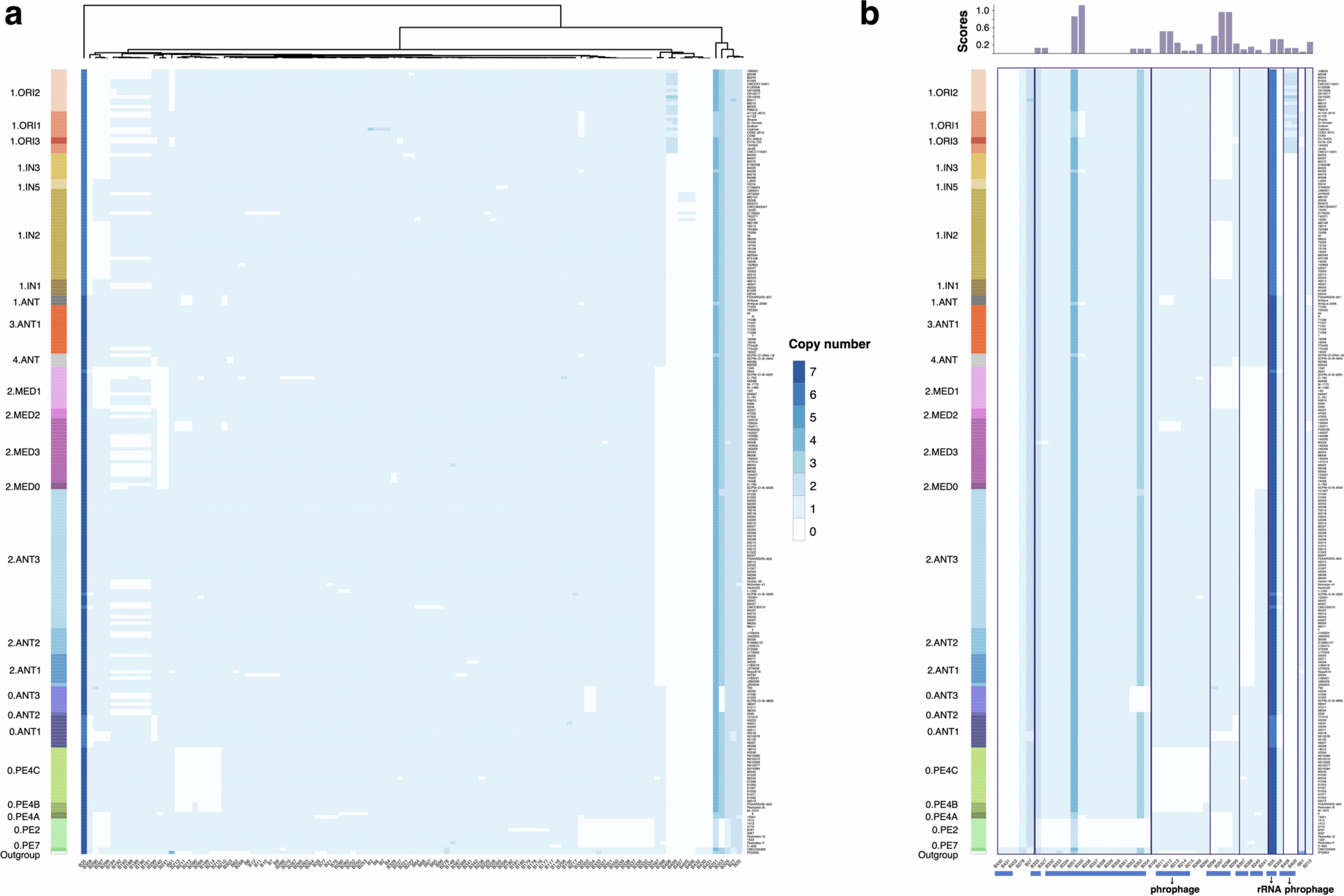
Extended Data Fig. 2: Synteny blocks dynamics in Y. pestis.
From: Insights into Yersinia pestis evolution through rearrangement analysis of 242 complete genomes

a, Clustered heatmap of 113 accessory blocks in Y. pestis strains, based on their copy number variations. Color intensity reflects copy number, with dendrogram showing clustering. Names of 242 Y. pestis strains and Y. pseudotuberculosis outgroup are listed on the right. b, Close-up on the phylogroup-specific distribution of 43 synteny blocks, a subset derived from panel a, using the same heatmap color legend. Blocks are arranged by variations across phylogroups in the heatmap, highlighted with purple outlines. Parallelism scores from PareBrick analysis are shown above, while blue lines below mark the merging of adjacent blocks into larger segments, with prophage and ribosomal RNA (rRNA) related blocks labeled.