Extended Data Fig. 9: Prime editing supports the causality of asRS variants.
From: Genetic variants affecting RNA stability influence complex traits and disease risk

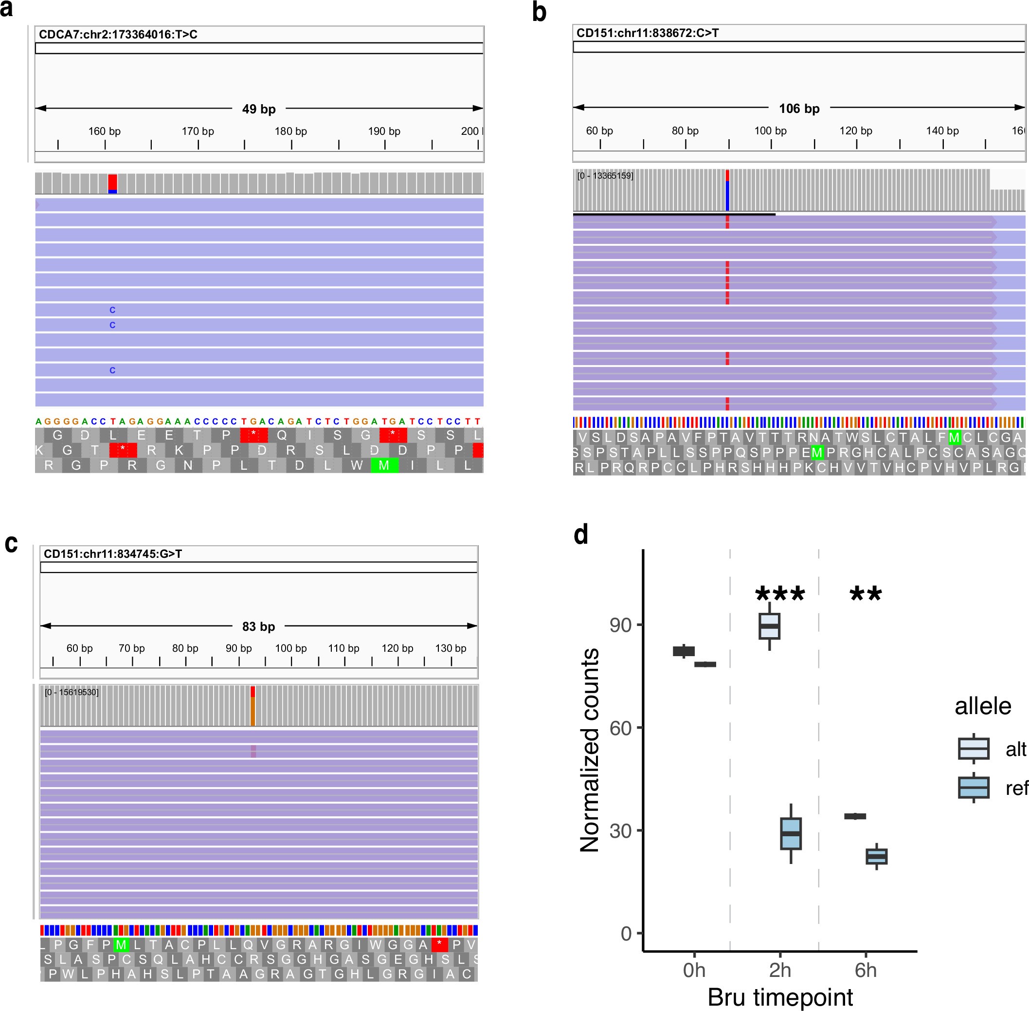
a-c, Genomic DNA sequencing supports the successful genome editing of chr2:173364016:T > C (a), chr11:838672:C > T (b), and chr11:834745:G > T (c). d, Comparison of SNV normalized counts in Bru/BruChase-seq data (2 biological replicates per timepoint) for chr2:173364016:T > C in CDCA7. In boxplots, minima/maxima represent least/greatest proportion values, bounds show 25th and 75th percentiles, and whiskers indicate values within 1.5 * the interquartile range.