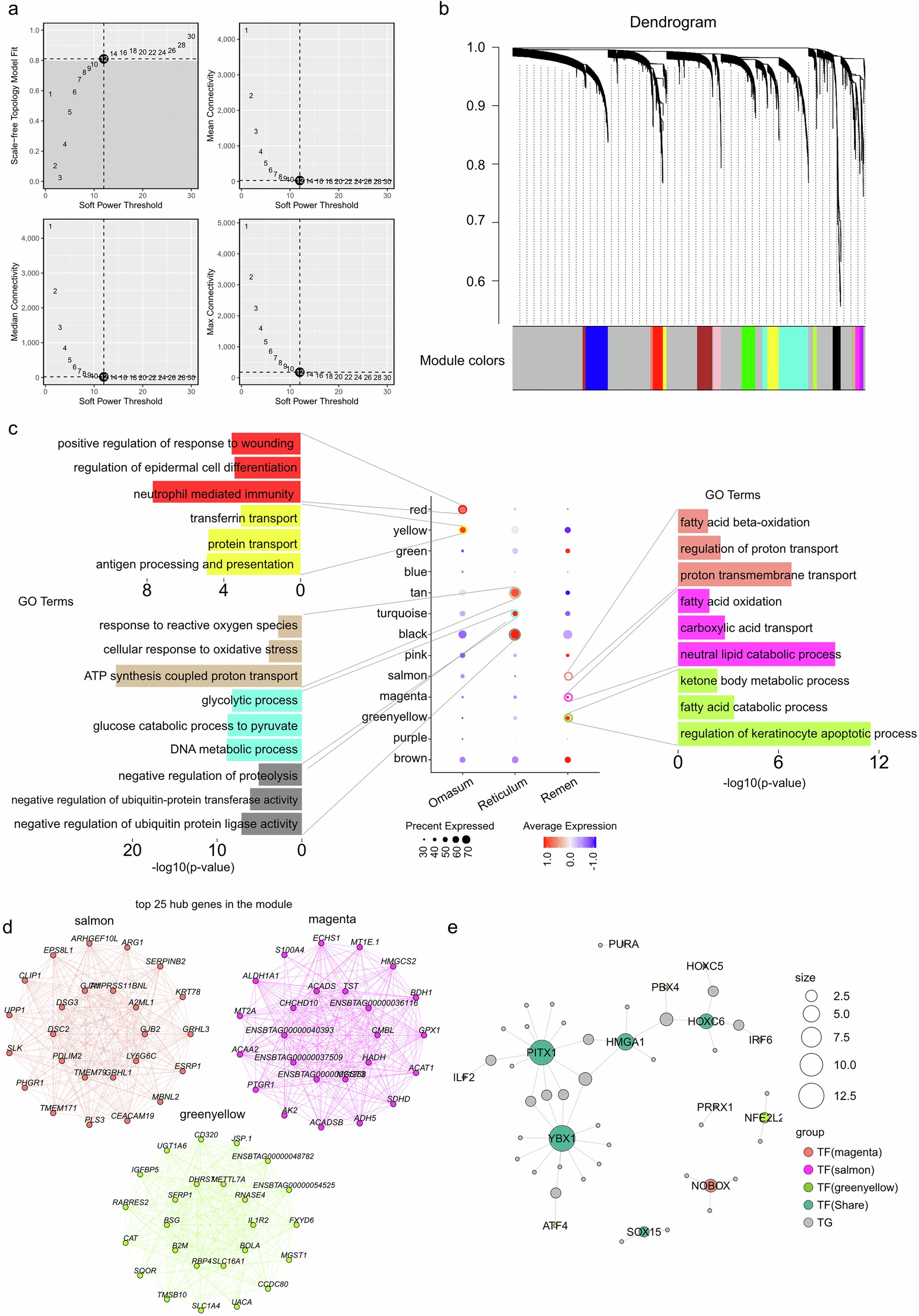
Extended Data Fig. 8: Heterogeneity of spinous cells across three forestomaches.

(a) Scatter plot shows the optimal soft threshold or power to make the constructed network more consistent with the scale-free topology. (b) Hierarchical clustering diagram shows the construction of a co-expression network based on the optimal soft threshold, dividing the genes into different modules to draw a gene clustering tree. The upper part is the hierarchical clustering tree of genes, and the lower part is the gene module. (c) Correlation bubble diagram depicts the associations between modules and spinous cell subtypes, as well as the GO terms of selected modules. P-value was calculated based on hypergeometric test with one-sided. (d) Module network diagram of the top 25 hub genes in the salmon, magenta, and greenyellow modules. (e) TF regulatory network diagram of the salomon, magenta, and greenyellow modules in the rumen.