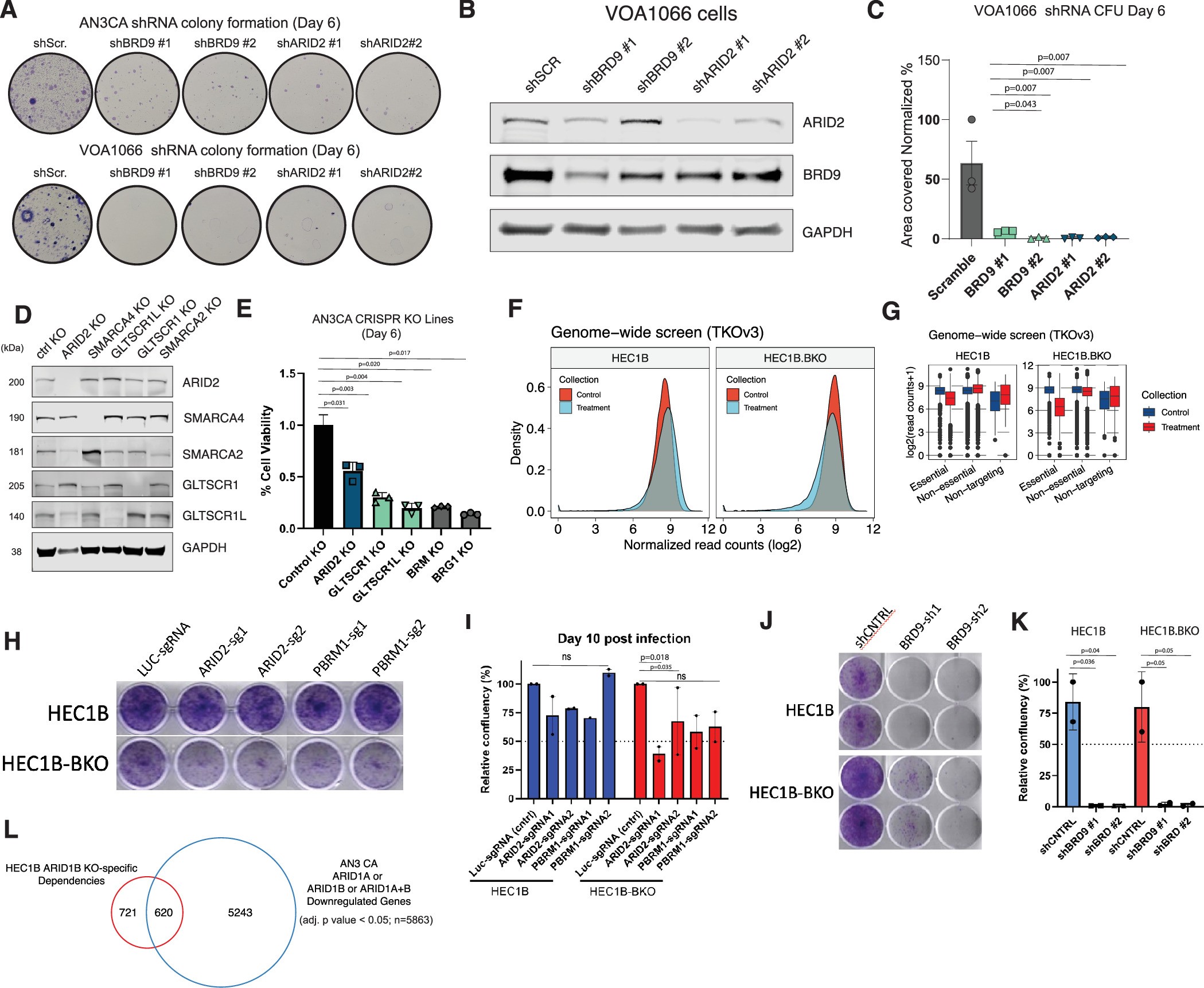
Extended Data Fig. 5: Cell proliferation assays and CRISPR screening in cBAF-disrupted endometrial cell lines.

A. Colony formation assays performed on AN3CA cells bearing shRNAs targeting either BRD9 or ARID2. B. Immunoblot for ARID2, BRD9 and GAPDH in VOA1066 cells treated with indicated shRNA conditions. C. Bar graph depicting AUC values in indicated conditions in VOA1066 colony formation assays. D. Immunoblot for shRNA-mediated suppression of subunits indicated in AN3CA cells. E. Bar graph depicting AUC values in indicated conditions in AN3CA colony formation assays. F. Normalized read counts from genome-scale CRISPR screen (TKOv3 library). G. Box and whisker plots indicating impact across gene sets indicated on X-axis. H. Colony formation assays performed on HEC1B cells and HEC1B cells with ARID1B KO (ARID1B-BKO) treated with the indicated sgRNAs. I. Quantification of colony formation assays from (H) (relative confluency) at Day 10 post infection. J. Colony formation assays performed on HEC1B cells and HEC1B cells with ARID1B KO (ARID1B-BKO) treated with the indicated sgRNAs. K. Quantification of colony formation assays from (J) (relative confluency) at Day 10 post infection. L. Venn diagram depicting overlap between HEC1B ARID1B KO-specific dependencies and genes downregulated by ARID1 paralog restoration in AN3CA cell lines. p-values determined with two-tailed Students t-test for C, E, I and K. Error bars represent mean ± S.E.M.