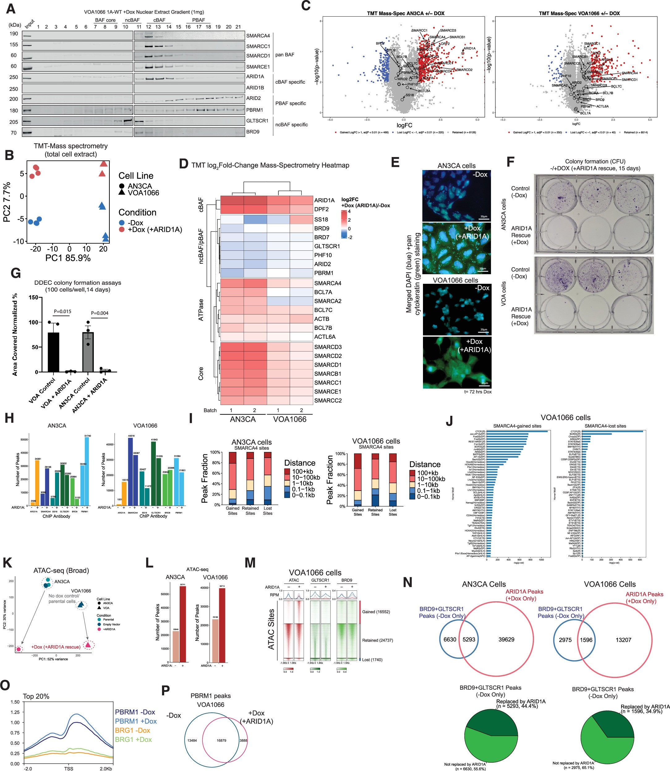
Extended Data Fig. 2: cBAF reassembly controls genome-wide redistribution of mSWI/SNF distribution and chromatin accessibility in DDEC cells.

A. Density sedimentation analyses performed on AN3CA ARID1A/B dual-deficient cells in +Dox (ARID1A rescue) conditions using 10-30% glycerol gradients. Immunoblot for selected mSWI/SNF subunits are shown; -Dox pair shown in Fig. 1e. B. PCA plot showing -/+ Dox (ARID1A rescue) conditions in AN3CA and VOA1066 cells. C. Volcano plots showing proteins (peptide signal) significantly increased and decreased upon rescue with ARID1A in AN3CA and VOA cell line systems. mSWI/SNF complex components are highlighted. D. Clustered heatmap demonstrating logFC of TMT mass-spectrometry signal in AN3CA and VOA1066 cells by subunit. E. Immunofluorescence imaging for pan-cytokeratin (green) with DAPI counterstain in both DDEC cell lines in -/+ dox conditions; scale bar= 20um, Dox treatment of 72 h, representative of n = 3 experimental replicates. F. Colony formation assays performed in AN3CA and VOA1066 cell lines following 14 days of Dox treatment (ARID1A rescue). G. Quantification of colony formation assays shown in (F), p-values determined with two-tailed Students t-test, error bars represent mean ± S.E.M. H. Bar graphs depicting number of peaks across antibodies profiled in ChIP-seq experiments. Venn diagrams depicting BRD9-GLTSCR1 (ncBAF) merged peaks in -/+ ARID1A rescue conditions in AN3CA and VOA1066 cell lines. I. Distance-to-TSS stacked bar graphs indicating peak localization for gained, lost, and retained SMARCA4 sites. J. HOMER motif analyses performed over gained and lost SMARCA4 sites in VOA1066 cells. K. PCA plot performed on ATAC–seq (broad peaks) datasets in -/+ Dox (ARID1A rescue) conditions in AN3CA and VOA1066 cells. L. Bar graphs depicting number of ATAC-seq peaks in AN3CA and VOA1066 cells in both conditions. M. Heatmaps reflecting ChIP-seq for GLTSCR1 and BRD9 as well as ATAC-seq in VOA1066 over ATAC-seq sites. Gained, lost and retained peak sets are indicated. N. Top, Overlap between de novo gained ARID1A peaks and BRD9/GLTSCR1 peaks prior to ARID1A restoration. Bottom, pie charts reflecting percent of ncBAF target sites replaced by cBAF following ARID1A restoration. O. Metaplot showing altered PBRM1 occupancy over TSS sites (top 20% expressed genes) in -/+ dox conditions. P. PBRM1 peaks in VOA1066 cells in -/+ dox conditions.