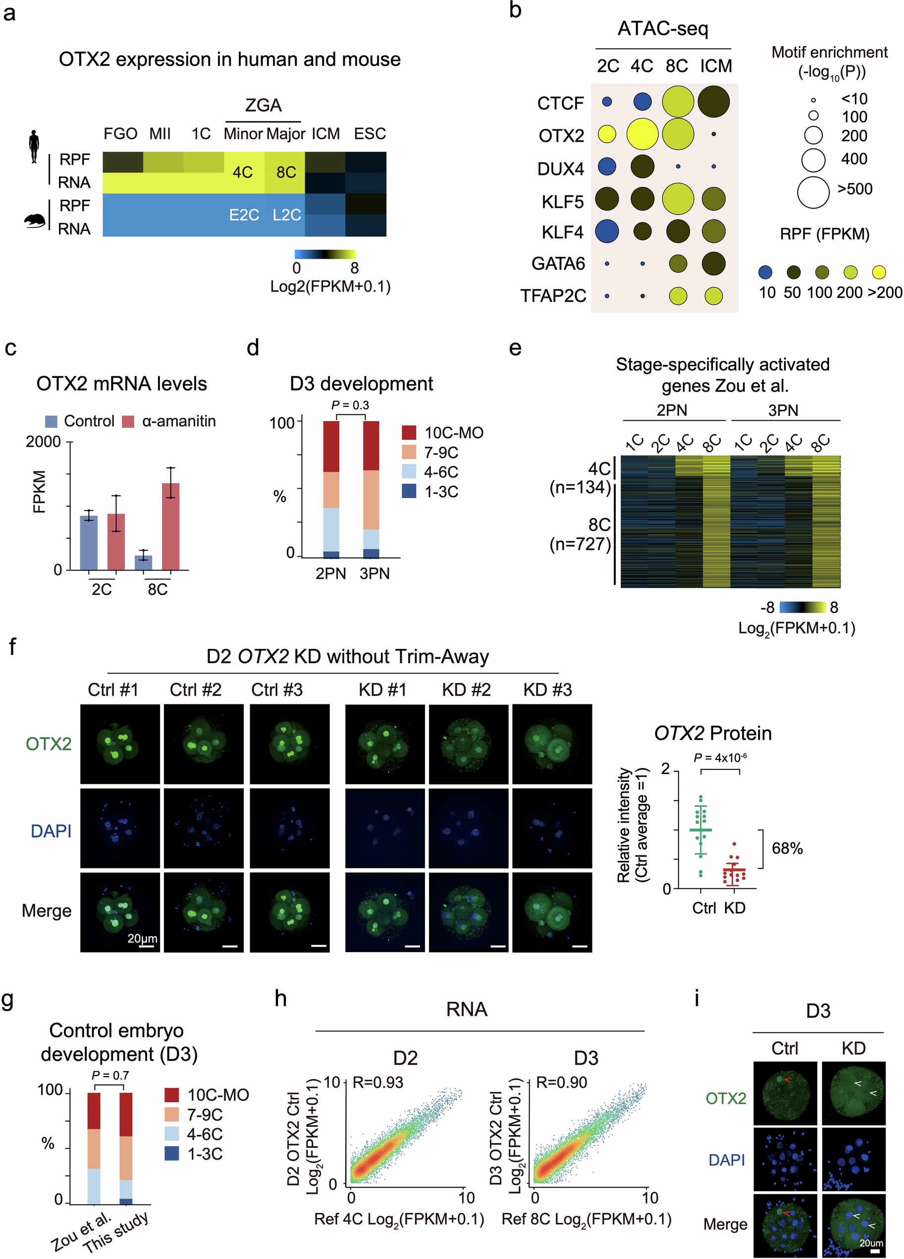
Extended Data Fig. 1: OTX2 is required for proper human early development.
From: Maternal factor OTX2 regulates human embryonic genome activation and early development

(a) Heatmaps exhibiting OTX2 translation and RNA levels in human and mouse oocytes, early embryos, and ESCs. RPF, ribosome-protected fragment. (b) TF motifs identified from distal ATAC-seq peaks at each stage in human embryos (2-cell, 4-cell, 8-cell, and ICM). Sizes of circles indicate –Log P-values. RPF levels of TFs are color-coded. (c) Bar plot showing OTX2 mRNA levels in control and α-amanitin treated embryos at the 2C and 8C stage46. Mean and SEM are shown. (d) 2PN (N = 19) and 3PN (N = 14) embryo developmental rates on day 3 after IVF. P-value, one-sided chi-square test. (e) Heatmaps showing the mRNA levels of 4C to ICM stage-specifically activated genes in 2PN and 3PN embryos across stages22. (f) Immunostaining of OTX2 in control and OTX2 KD (without Trim-Away) embryos (maximum projections of Z-stacks) and quantification of OTX2 protein levels on day 2. Each dot in the jitter plot represents a single blastomere. Mean and SD are shown. P-value, one-sided t-test. Scale bar, 20 μm. (g) Control embryo developmental rates in a previous study22 (injected with control siRNA and morpholino) (N = 34) and this study (injected with control siRNA and morpholino as well as the Trim21 mRNA and IgG) (N = 35). MO, morula. P-value, one-sided chi-square test. (h) Scatter plots comparing gene expression between the control embryos of OTX2 KD (injected with control siRNA and morpholino as well as the Trim21 mRNA and IgG) and normal embryos on day 2 and day 322. Pearson correlation coefficients are also shown. (i) Immunostaining results of OTX2 in control and OTX2 KD (with Trim-Away) embryos on day 3 (maximum projections of Z-stacks). Red and white arrows, nuclei showing presence and absense of OTX2 proteins, respectively. Scale bar, 20 μm.